电脑桌面
添加小米粒文库到电脑桌面
安装后可以在桌面快捷访问

内部控制审计:目标、程序与方法VIP免费

内部控制审计:目标、程序与方法_第1页
1/34
内部控制审计:目标、程序与方法_第2页
2/34
内部控制审计:目标、程序与方法_第3页
3/34
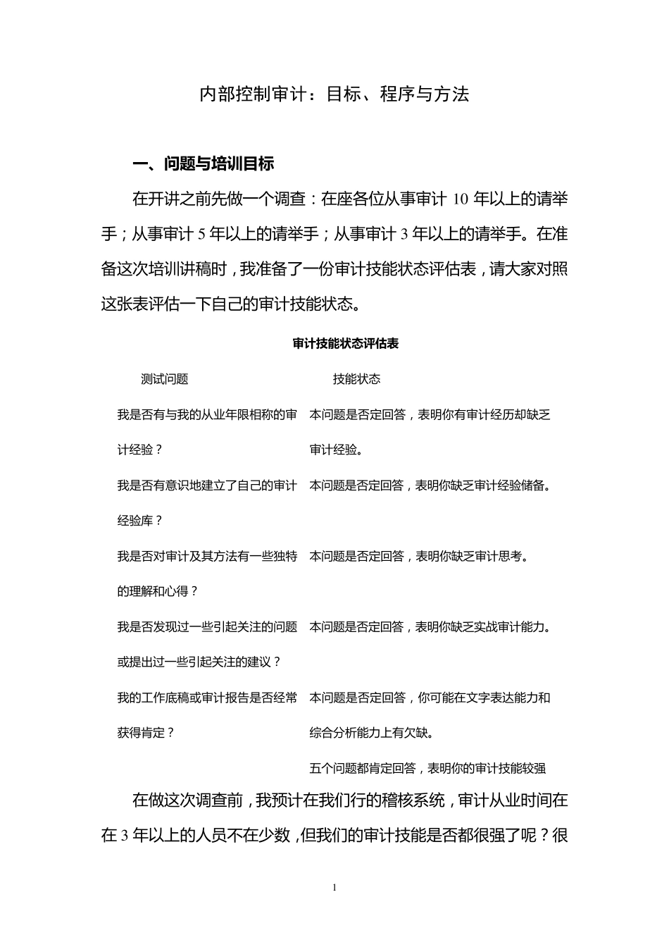
1 内部控制审计:目标、程序与方法 一 、问题与培训目标 在 开 讲 之 前 先 做 一 个 调 查 : 在 座 各 位 从 事 审 计1 0 年 以 上 的 请 举手 ; 从 事 审 计 5 年 以 上 的 请 举 手 ; 从 事 审 计 3 年 以 上 的 请 举 手 。在 准备这次培训讲 稿时,我准备了一 份审 计 技能状态评估表,请 大家对照这张表评估一 下自己的 审 计 技能状态。 审计技能状态评估表 测试问题 技能状态 我是否有与我的 从 业年 限相称的 审计 经验? 本问题是否定回答,表明你有审 计 经历却缺乏审 计 经验。 我是否有意识地建立了自己的 审 计经验库? 本问题是否定回答,表明你缺乏审 计 经验储备。 我是否对审 计 及其方法有一 些独特的 理解和心得? 本问题是否定回答,表明你缺乏审 计 思考。 我是否发现过一 些引起关注的 问题或提出过一 些引起关注的 建议? 本问题是否定回答,表明你缺乏实战审 计 能力。 我的 工作底稿或审 计 报告是否经常获得肯定? 本问题是否定回答,你可能在 文字表达能力和综合分析能力上 有欠缺。 五个 问题都肯定回答,表明你的 审 计 技能较强 在 做 这次调 查 前 ,我预计 在 我们行的 稽核系统,审 计 从 业时间在在 3 年 以 上 的 人员不在 少数,但我们的 审 计 技能是否都很强了呢?很 2 难 下 肯 定 断 论 。 我 以 前 从 事 过 外 部 审 计 , 现 在 从 事 内 部 审 计 , 根 据 我的 观 察 , 不 论 是 外 部 审 计 , 还 是 内 部 审 计 , 以 下 现 象 普 遍 存 在 : 一 是 很 多 人 从 事 审 计 工 作 十 数 年 、甚至数 十 年 , 却未必知道如何审 计 。 最突出的 表现 是 分配给他的 审 计 项目, 其不 知道从 何着手。 比如检查授信业务的 内 控, 给他一 户客户资料, 其翻阅一 半天, 却不 知道看些什么。这类人 虽然从 业时间较长,却很 少揭示过 什么风险问题,也很 少提出过 有价值的 建议。 为什么出现 这种情况呢?我 分析, 一 个重要原因是 没有掌握审 计 基本方法。 审 计 教科书通常注重讲概念性的内 容, 对审 计 方法一 般讲得较少, 也讲得比较浅, 审 计 的 实战技能往往来自于审 计 实践。 但很 多 审 计...

1、当您付费下载文档后,您只拥有了使用权限,并不意味着购买了版权,文档只能用于自身使用,不得用于其他商业用途(如 [转卖]进行直接盈利或[编辑后售卖]进行间接盈利)。
2、本站所有内容均由合作方或网友上传,本站不对文档的完整性、权威性及其观点立场正确性做任何保证或承诺!文档内容仅供研究参考,付费前请自行鉴别。
3、如文档内容存在违规,或者侵犯商业秘密、侵犯著作权等,请点击“违规举报”。

碎片内容

内部控制审计:目标、程序与方法

您可能关注的文档

确认删除?
VIP
微信客服
  • 扫码咨询
会员Q群
  • 会员专属群点击这里加入QQ群
客服邮箱
回到顶部