电脑桌面
添加小米粒文库到电脑桌面
安装后可以在桌面快捷访问

农村小学课堂有效教学现状调查问卷分析报告(简缩版)VIP免费

农村小学课堂有效教学现状调查问卷分析报告(简缩版)_第1页
1/7
农村小学课堂有效教学现状调查问卷分析报告(简缩版)_第2页
2/7
农村小学课堂有效教学现状调查问卷分析报告(简缩版)_第3页
3/7
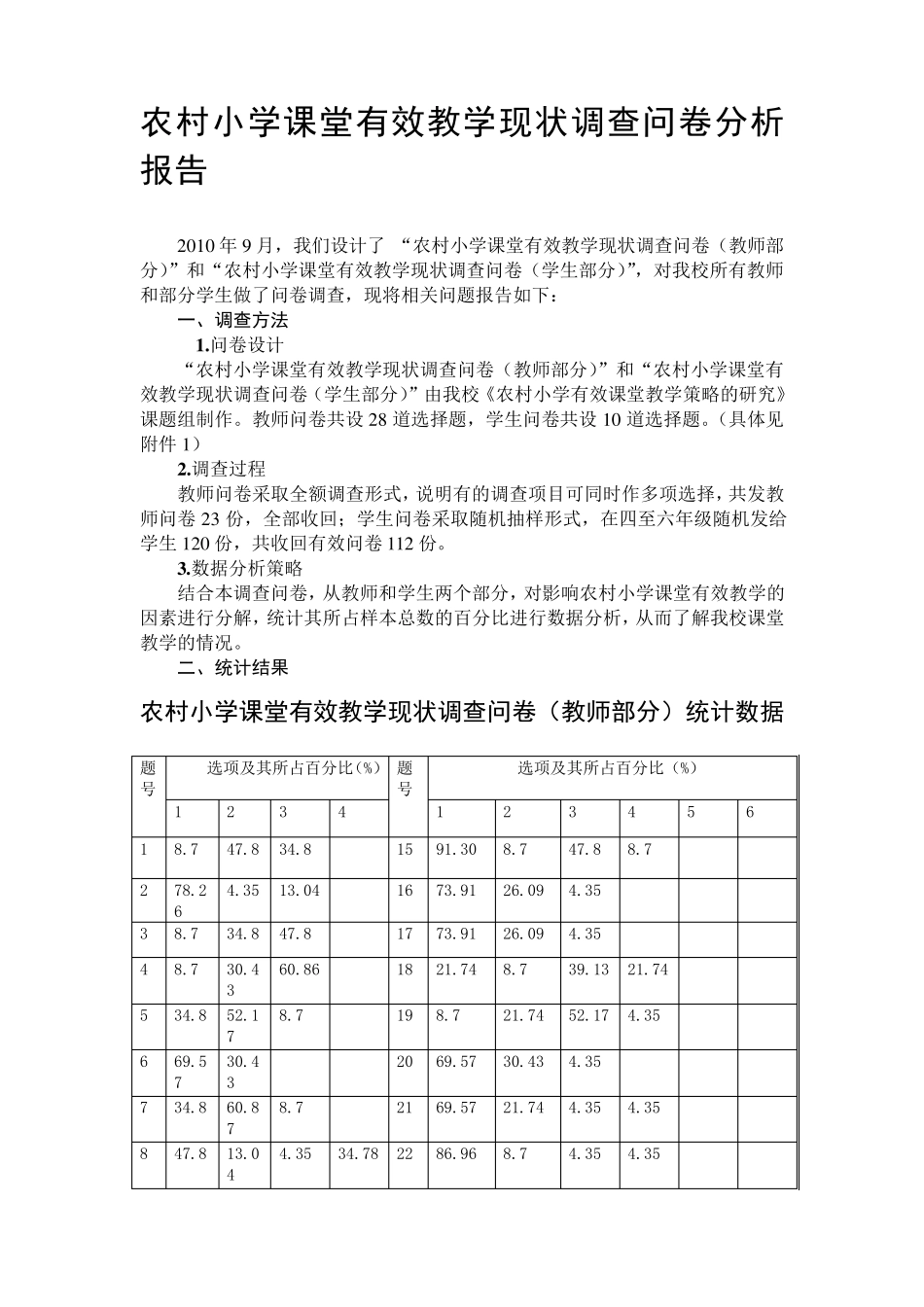
农村小学课堂有效教学现状调查问卷分析报告 2 0 1 0 年9 月,我们设计了 “农村小学课堂有效教学现状调查问卷(教师部分)”和“农村小学课堂有效教学现状调查问卷(学生部分)”,对我校所有教师和部分学生做了问卷调查,现将相关问题报告如下: 一、调查方法 1 .问卷设计 “农村小学课堂有效教学现状调查问卷(教师部分)”和“农村小学课堂有效教学现状调查问卷(学生部分)”由我校《农村小学有效课堂教学策略的研究》课题组制作。教师问卷共设2 8 道选择题,学生问卷共设1 0 道选择题。(具体见附件 1 ) 2 .调查过程 教师问卷采取全额调查形式,说明有的调查项目可同时作多项选择,共发教师问卷 2 3 份,全部收回;学生问卷采取随机抽样形式,在四至六年级随机发给学生 1 2 0 份,共收回有效问卷 1 1 2 份。 3 .数据分析策略 结合本调查问卷,从教师和学生两个部分,对影响农村小学课堂有效教学的因素进行分解,统计其所占样本总数的百分比进行数据分析,从而了解我校课堂教学的情况。 二、统计结果 农村小学课堂有效教学现状调查问卷(教师部分)统计数据 题号 选项及其所占百分比(%) 题号 选项及其所占百分比(%) 1 2 3 4 1 2 3 4 5 6 1 8.7 47.8 34.8 15 91.30 8.7 47.8 8.7 2 78.26 4.35 13.04 16 73.91 26.09 4.35 3 8.7 34.8 47.8 17 73.91 26.09 4.35 4 8.7 30.43 60.86 18 21.74 8.7 39.13 21.74 5 34.8 52.17 8.7 19 8.7 21.74 52.17 4.35 6 69.57 30.43 20 69.57 30.43 4.35 7 34.8 60.87 8.7 21 69.57 21.74 4.35 4.35 8 47.8 13.04 4.35 34.78 22 86.96 8.7 4.35 4.35 9 13.04 47.08 21.74 8.7 23 73.91 13.04 43.49 8.70 13.04 10 47.8 43.49 4.35 24 43.49 26.09 34.8 39.13 4.35 11 56.52 34.8 8.7 4.35 25 78.26 78.26% 26.09 8.7 12 43.49 8.7 47.8 26 26.09 47.8 34.8 65.22 30.43 13.04 13 8.7 30.43 60.86 4.35 27 91.3 13.04 8.7 8.70 13.04 21.74 14 60.8 39.13 28 43.49 13.04 56.52 8.80 30.43 农村小学课堂有效教学现状调查问卷(学生部分)统计数据 题号 选项及其所占百分比(%) 题号 选项及其所占百分比(%) A B C D A B C D 1 29.46 35.71 16.96 17.86 6 35.71 34.82 22.325 8.04 2 6...

1、当您付费下载文档后,您只拥有了使用权限,并不意味着购买了版权,文档只能用于自身使用,不得用于其他商业用途(如 [转卖]进行直接盈利或[编辑后售卖]进行间接盈利)。
2、本站所有内容均由合作方或网友上传,本站不对文档的完整性、权威性及其观点立场正确性做任何保证或承诺!文档内容仅供研究参考,付费前请自行鉴别。
3、如文档内容存在违规,或者侵犯商业秘密、侵犯著作权等,请点击“违规举报”。

碎片内容

农村小学课堂有效教学现状调查问卷分析报告(简缩版)

确认删除?
VIP
微信客服
  • 扫码咨询
会员Q群
  • 会员专属群点击这里加入QQ群
客服邮箱
回到顶部