电脑桌面
添加小米粒文库到电脑桌面
安装后可以在桌面快捷访问

凹版印刷常见故障的现象VIP免费

凹版印刷常见故障的现象_第1页
1/10
凹版印刷常见故障的现象_第2页
2/10
凹版印刷常见故障的现象_第3页
3/10
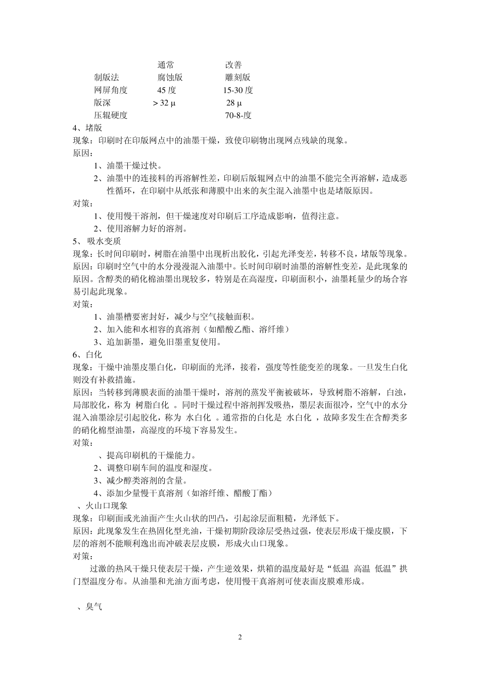
1 凹版印刷常见故障的现象,原因和对策 1 、套印不良 现象:多色印刷时,在先印好的油墨皮膜上再印刷油墨,产生排斥现象。又,第二色把第一色粘下来,产生逆套印现象。 原因:前面的油墨干燥不充分,后面的油墨干燥太快,印刷时粘着性大而引起。一般光泽油墨容易发生套印不良现象。 对策: 1 、印版 1 )、雕刻版较腐蚀版容易引起故障。(雕刻版较浅) 2 )、增加后面颜色版深。 2 、印刷阶段 1 )、使用快干稀释剂使前面油墨干燥加快。 2 )、使用慢干稀释剂使后面油墨干燥变慢,同时在不出现水流纹的情况下,降低油墨的粘度。 3 )、后面油墨的刮刀位置向压印方向靠近,减轻印压,提高印刷速度。 2 、起泡 现象:印刷时油墨槽中产生气泡,气泡溢出来,阻碍油墨的循环。出现斑驳或抛光等现象,影响印刷物质量。前面现象比较易消除,但是有气泡又大又多,泡量少但很难消除的情况。 原因:油墨的表面张力太大,油墨循环装置有缺陷。 对策: 1 、把油墨粘度调整在适当范围。 2 、添加消泡剂。但添加过量会损害附着力和复合适性,注意有时会出现反作用,反而更显著发泡。 3 、防止循环装置中空气被冲进油墨。 4 、消除循环装置中油墨的落差和油墨不流动的地方。 5 、注:大气泡是粘度过高所造成,小气泡是低粘度造成的,且小气泡一般加入消泡剂可解决。 6 、注:喷墨嘴的喷墨方式不好也会产生。 3 、斑驳 现象:印刷物的满版部分印刷不平滑,出现斑点状模样,降低印刷效果。 原因: 1 、印刷速度慢,干燥速度慢。 2 、油墨太稀。 3 、触变性大的油墨容易引起斑驳现象。 4 、水性凹版油墨对版辊和纸张润湿性不好,容易出现斑驳现象。 5 、静电影响。 对策: 1 、改良油墨的流动性。 2 、使用快干溶剂。 3 、在可能的限度内,提高印刷粘度。 4 、选用吸墨量少的颜料。 5 、减少静电引起的问题。 6 、选择印版种类和网屏角度。 2 通常 改善 制版法 腐蚀版 雕刻版 网屏角度 45 度 15-30 度 版深 > 32  28  压辊硬度 70-8-度 4、堵版 现象:印刷时在印版网点中的油墨干燥,致使印刷物出现网点残缺的现象。 原因: 1、油墨干燥过快。 2、油墨中的连接料的再溶解性差,印刷后版辊网点中的油墨不能完全再溶解,造成恶性循环,在印刷中从纸张和薄膜中出来的灰尘混入油墨中也是堵版原因。 对策: 1、使用慢干溶剂,但干燥速度对印刷后工序造成影响,值得注意。 ...

1、当您付费下载文档后,您只拥有了使用权限,并不意味着购买了版权,文档只能用于自身使用,不得用于其他商业用途(如 [转卖]进行直接盈利或[编辑后售卖]进行间接盈利)。
2、本站所有内容均由合作方或网友上传,本站不对文档的完整性、权威性及其观点立场正确性做任何保证或承诺!文档内容仅供研究参考,付费前请自行鉴别。
3、如文档内容存在违规,或者侵犯商业秘密、侵犯著作权等,请点击“违规举报”。

碎片内容

凹版印刷常见故障的现象

小辰+ 关注
实名认证
内容提供者

出售各种文档和资料

相关文档

确认删除?
VIP
微信客服
  • 扫码咨询
会员Q群
  • 会员专属群点击这里加入QQ群
客服邮箱
回到顶部