电脑桌面
添加小米粒文库到电脑桌面
安装后可以在桌面快捷访问

工地会议纪要VIP专享VIP免费

工地会议纪要_第1页
1/6
工地会议纪要_第2页
2/6
工地会议纪要_第3页
3/6
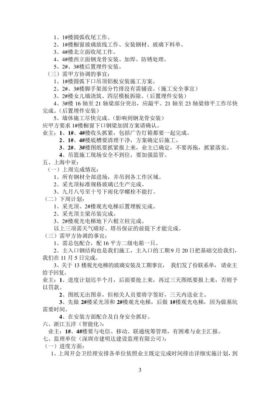
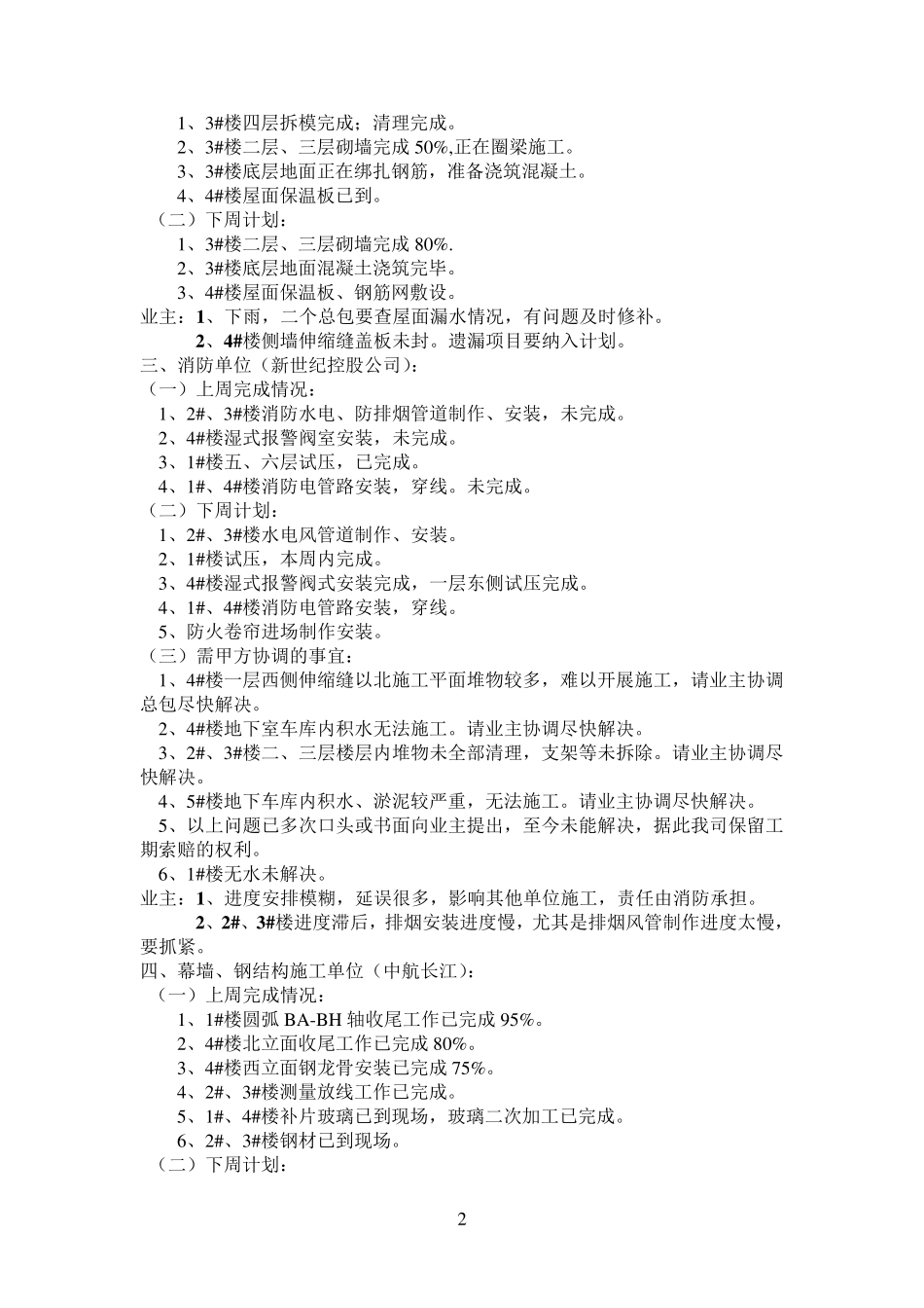
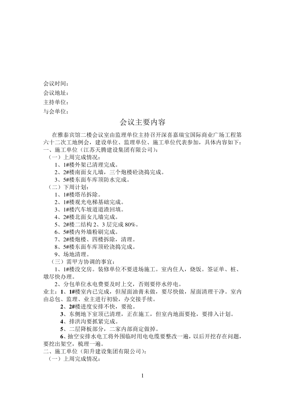
1 会议时间: 会议地址: 主持单位: 与会单位: 会议主要内容 在雅泰宾馆二楼会议室由监理单位主持召开深喜嘉瑞宝国际商业广场工程第六十二次工地例会,建设单位、监理单位、施工单位代表参加,具体内容如下: 一、施工单位(江苏天腾建设集团有限公司): (一)上周完成情况: 1、1#楼外架已清理完成。 2、2#楼南面女儿墙,三个炮楼砼浇捣完成。 3、5#楼东面车库顶防水完成。 (二)下周计划: 1、1#楼塔吊拆除。 2、1#楼观光电梯基础完成。 3、1#楼汽车坡道道渣回填。 4、2#楼北面女儿墙完成。 5、2#楼二结构 2、3层完成 80%。 6、5#楼内外墙粉刷完成。 7、2#楼炮楼、四楼拆除,清理。 8、5#楼东面车库顶砼浇捣完成。 9、场地清理。 (三)需甲方协调的事宜: 1、1#楼没交房。装修单位不要进场施工。室内住人,烧饭。签证单、桩、墩尽快办理。 2、分包单位水电费要及时上交,否则要停水停电。 业主:1 、1 # 楼室内已完成,但屋面油膏未做,要尽快做,屋面清理干净。室内由总包、监理、业主进行初验,办交接手续。 2 、2 # 楼进度安排不快,要抢。 3 、东侧地下室顶已清理,正在施工,但室内地面要抢,要排入计划。 4 、排洪沟要抓紧完成。 5 、二层降板部分,二家内部商定做掉。 6 、抽空安排水电工将外围临时用电电缆要整改一遍,以后开挖存在问题,要挖出架空,梳理一遍。 二、施工单位(阳升建设集团有限公司): (一)上周完成情况: 2 1、3#楼四层拆模完成;清理完成。 2、3#楼二层、三层砌墙完成 50%,正在圈梁施工。 3、3#楼底层地面正在绑扎钢筋,准备浇筑混凝土。 4、4#楼屋面保温板已到。 (二)下周计划: 1、3#楼二层、三层砌墙完成 80%. 2、3#楼底层地面混凝土浇筑完毕。 3、4#楼屋面保温板、钢筋网敷设。 业主:1 、下雨,二个总包要查屋面漏水情况,有问题及时修补。 2 、4 # 楼侧墙伸缩缝盖板未封。遗漏项目要纳入计划。 三、消防单位(新世纪控股公司): (一)上周完成情况: 1、2#、3#楼消防水电、防排烟管道制作、安装,未完成。 2、4#楼湿式报警阀室安装,未完成。 3、1#楼五、六层试压,已完成。 4、1#、4#楼消防电管路安装,穿线。未完成。 (二)下周计划: 1、2#、3#楼水电风管道制作、安装。 2、1#楼试压,本周内完成。 3、4#楼湿式报警阀式安装完成,一层东侧试压完成。 4、1#、4#楼消防电管路安装,穿线。 5、防火卷帘进场制作安装。...

1、当您付费下载文档后,您只拥有了使用权限,并不意味着购买了版权,文档只能用于自身使用,不得用于其他商业用途(如 [转卖]进行直接盈利或[编辑后售卖]进行间接盈利)。
2、本站所有内容均由合作方或网友上传,本站不对文档的完整性、权威性及其观点立场正确性做任何保证或承诺!文档内容仅供研究参考,付费前请自行鉴别。
3、如文档内容存在违规,或者侵犯商业秘密、侵犯著作权等,请点击“违规举报”。

碎片内容

工地会议纪要

确认删除?
VIP
微信客服
  • 扫码咨询
会员Q群
  • 会员专属群点击这里加入QQ群
客服邮箱
回到顶部