电脑桌面
添加小米粒文库到电脑桌面
安装后可以在桌面快捷访问

主要机械设备、劳动力和主要周转材料的需求计划表、相关说明VIP免费

主要机械设备、劳动力和主要周转材料的需求计划表、相关说明_第1页
1/8
主要机械设备、劳动力和主要周转材料的需求计划表、相关说明_第2页
2/8
主要机械设备、劳动力和主要周转材料的需求计划表、相关说明_第3页
3/8
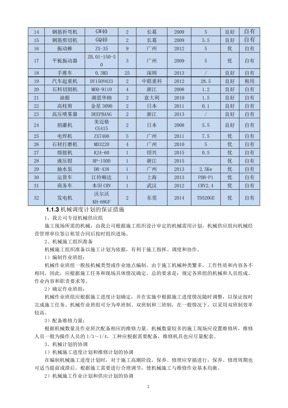
1 4、主要机械设备、劳动力和主要周转材料的需求计划表、相关说明 第一章 主要机械设备需求计划表及相关说明 1.1 主要机械设备的数量配置和性能 机械设备是进行施工生产必不可少的技术物质基础,加强机械设备的管理,对于全面完成生产任务、提高劳动生产率、提高工程质量、缩短工期,以及现场文明施工等都具有重要意义。 由于施工工期长,工作范围大,平行施工面广,施工段多,故要求现场: (1)机械、机具数量充足; (2)质量可靠; (3)维修及时; (4)电力保障等四项基本条件 我公司各类机具品种齐全,数量充足且都是正规渠道进货,质量有保证,各项目部在管理机具方面,制度齐全、处罚严明,因此完全能够满足施工时数量与质量的保证(详见施工机械设备表); 对于维修,本次将随队派专门负责机械常规维修人员2 名并携带易 损 零 部件,对现场出 现故障机具及时进行维修。为 保险 起 见准 备在当 地 联 系 一些 信 誉 有规模 的修欲 业 店 、与之 签 定 维修协 议 书 、保证项目部所 有机具的维修、更 换 和新 增 。电力问 题 经 前 期勘 察 计算 ,认 为 现场电力完全能满足施工机械设备负荷 ,故机械、机具设备不会 成为 影 响 施工的因素 。 1 .1 .1 施工机械设备的管理 1、正确 选 择 设备; 2、合 理使 用 ,组 合 使 用 设备; 3、实 行单 机和机组 核 算 : 4、机械化 施工管理; 5、工具和周转材料的管理; 6、本投 标 书 投 入 的机械为 一个 标 段所 用 机械。 其 任务是:按 质按 量,及时地 供 应 施工现场的需要,及时回 收 ,妥 善 保管,加强清 洗 维修,避免 损 失 ;在施工现场设专人管理,负责发 放 和监 督 使 用 、回 收 、检 验 、组 织 维修、保管,使 工具和周转材料能够充分 发 挥 作用 。 1 .1 .2 拟 投 入 的主要施工机械设备表 序 号 机械设备名称 型 号 规格 数量 国 别 产地 制造 年 份 额 定 功 率(KW) 生产 能力 备注 1 经 纬 仪 J2-JDE 2 上 海 2009 优 自 有 2 水 准 仪 J2-JDE 2 江 苏 2008 良 好 自 有 3 路 面切 割 机 GQ40 2 长葛 2009 12 良 好 租 用 4 路 面切 缝 机 LQW-100 2 鞍 山 2007 7.5 良 好 租 用 5 路 面破 除 机 808-53 2 韩 国 2012 140 良 好 ...

1、当您付费下载文档后,您只拥有了使用权限,并不意味着购买了版权,文档只能用于自身使用,不得用于其他商业用途(如 [转卖]进行直接盈利或[编辑后售卖]进行间接盈利)。
2、本站所有内容均由合作方或网友上传,本站不对文档的完整性、权威性及其观点立场正确性做任何保证或承诺!文档内容仅供研究参考,付费前请自行鉴别。
3、如文档内容存在违规,或者侵犯商业秘密、侵犯著作权等,请点击“违规举报”。

碎片内容

主要机械设备、劳动力和主要周转材料的需求计划表、相关说明

您可能关注的文档

确认删除?
VIP
微信客服
  • 扫码咨询
会员Q群
  • 会员专属群点击这里加入QQ群
客服邮箱
回到顶部