京沪线济南至徐州段电气化工程接触网设计资料中铁电气化勘测设计研究院2005年6月天津编制:王万荣复核:系统负责人:王万荣目录一、站名及...
第一章电气化铁路第一节电气化铁路的优越性我国铁路运输的牵引动力,目前主要有蒸汽牵引、内燃牵引和电力牵引三种形式。以电力牵引作为主要...
中华人民共和国铁道行业标准TB/T2075.49-2002电气化铁道接触网零部件第49部分:接触线电连接线夹(斜型)Fittingsforoverheadcontactsyste...
花果园接触网迁改施工方案编制:审核:审批:中铁武汉电气化局集团第一工程有限公司贵广引入贵阳站站后工程项目部二0一四年十一月一、编制...
附表一镀锌钢铰线参数表标称截面股数单股外径钢绞线外径实际截面单位自重标准抗拉强度不小于(Mpa)110012001250140015501700破坏拉力不小...
第1页共33页编号:时间:2021年x月x日书山有路勤为径,学海无涯苦作舟页码:第1页共33页接触网安全工作规程第一章总则第1条在接触网运行和...
接触网安全工作规程题库(操作层)第一章总则一、掌握考点一:《接触网安全工作规程》适用范围考题一:《接触网安全工作规程》(铁运[2007]...
接触网安全工作规程实施细则目录第一章总则第二章一般规定第三章作业制度作业分类工作票作业人员的职责第四章受力工具和绝缘工具第五章高空...
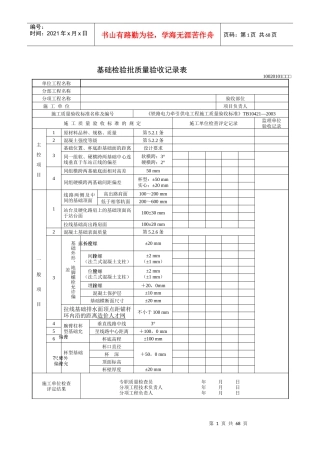
第1页共68页编号:时间:2021年x月x日书山有路勤为径,学海无涯苦作舟页码:第1页共68页基础检验批质量验收记录表10020101□□□单位工程名...
1接触网工(高速)管理考试题库(完整版)单选题(总共132题)1.供电段供电车间(或监管车间)每月至少检查维管工区安全生产工作()。A、...
高铁接触网悬挂、主讲人刘宏伟一、接触网悬挂形式接触悬挂形式是指接触网的基本结构形式,它反映了接触网的空间结构和几何尺寸。不同的悬挂...
第1页共42页编号:时间:2021年x月x日书山有路勤为径,学海无涯苦作舟页码:第1页共42页普速线接触网作业车运用与安全(广铁集团)本次讲课...
龙源期刊网深圳地铁罗宝线柔性接触网隧道补偿装置隐患整治作者:胡振旭来源:《城市建设理论研究》2013年第05期摘要:对深圳地铁罗宝线二期...
接触网隔离开关倒闸操作程序本程序适用于接触网专业所辖隔离开关的操作;规定了郑州地铁接触网号线试运行期间隔离开关倒闸操作的有关要求。...
南昌轨道交通地铁运营有限公司技术文件Q/NGYY-C-SWGD-J-02-2014V1.0南昌地铁1号线接触网设备运行检修规程(试行)2014—07—01发布2014—07...
第1页共116页编号:时间:2021年x月x日书山有路勤为径,学海无涯苦作舟页码:第1页共116页接触网施工第一章接触网平面图接触网平面布置图是...
第1页共55页编号:时间:2021年x月x日书山有路勤为径,学海无涯苦作舟页码:第1页共55页接触网作业车日常管理(脚本)一、概述1、接触网作...
Q/XMGY厦门轨道交通集团运营分公司企业标准Q/XMGY-J-F-V1-XXX接触网设备维修规程Q/XMGY-J-F-V1-XXX201X—XX—XX发布201X—XX—XX实施厦门轨...
第1页共41页编号:时间:2021年x月x日书山有路勤为径,学海无涯苦作舟页码:第1页共41页阜阳供电车间接触网设备故障(事故)抢修预案编制:...
南昌轨道交通地铁运营有限公司技术文件Q/NGYY-C-SWGD-J-02-2014V1.0南昌地铁1号线接触网设备运行检修规程(试行)2014—07—01发布2014—07...

