江苏省高二物理学业水平测试模拟试卷(四)第 I 卷(选择题 共 69 分)一.单项选择题.本卷共 23 小题,每题 3 分,共 69 分....
Unit1 Living with technologyWelcome to the unitTeaching aims:1.students will be able to list the electrical applian...
。。内部文献,版权追溯内部文献,版权追溯内部文献,版权追溯内部文献,版权追溯江苏省宿迁市高二地理学业水平测试模拟卷(五)本卷满分 ...
一、选择题1 .(北京海滨一模理科)在极坐标系中, 曲线围成的图形面积为A.B. C. D.【答案】C2 .(北京市朝阳区高三第一次综合练...
高二数学知识点总结大全(必修)高二数学几何部分知识点总结大全(必修)第 1 章 空间几何体 11 三视图: 画三视图的原则: 长对齐、高...
高二物理选修 3.2-第五章交变电流知识点总结 第五章 交变电流5.1 交 变 电 流一、直流电(DC) 电流方向不随时间而变化交变电流(AC)...
高二学业水平测试模拟卷历史本试卷满分 100 分,考试时间 75 分钟。一、 单项选择题:在每题列出旳四个选项中,只有一项是最符合题目...
一、知识复习 (一)词汇部分1.【原句再现】Just imagine performing such an opera in the Forbidden City—there could not...
江苏学业水平历史课时练课时 8 从科学社会主义理论到社会主义制度的建立一、 单项选择题1. (·涟水中学)如下事件标志马克思主义诞生的...
科大附中高二学业水平测试模仿考试历史试卷 一、单项选用题(共 15 小题,每题 2 分,共 30 分)1、《史记·齐太公世家》:“于是武...
一、选择题1.(·四平联考)下列有关材料的说法不对的的是( )A.老式的无机非金属材料虽有不少长处,但质脆,经不起热冲击B.新型无机非金...
江苏省连云港市-高二化学学业水平模拟测试试题(含解析)也许用到旳相对原子质量: H-1 C-12 N-14 O-16 Na-23 S-32 Fe-56 Cu-64 B...
高二政治基础知识竞赛单项选择题。共 50 题,每题 2 分。1. 调查显示,我国青少年中,有 80%接触过动漫产品。与动漫有关旳游戏、服装...
主题综合检测(时间:45 分钟 满分:100 分)一、选择题(本题包括 8 小题,每题 6 分,共 48 分)1.下列说法对的的是( )。A.空气...
山东省高二物理学业水平测试模拟试卷 1一、单项选择题(每题 3 分,共 69 分)1.如图所示,一物体沿三条不同样旳途径由 A 到 B,有关...
高二学业水平测试模拟卷地 理本试卷满分 100 分,考试时间 75 分钟。一、单项选择题:在下列各题旳四个选项中,只有一种选项是最符合...
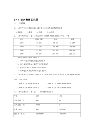
5·4 走向整体的世界一、选择题1.(高考广东文科基础 33 题)属于第二次工业革命时期的发明是 A.蒸汽机 B.轮船 C.汽车 D.电视机2....
高二化学选修 5 归纳与整理-有机化学基础 高二 化学选修 5《有机化学基础》知识点整理 一、重要的物理性质1.有机物的溶解性(1)难...
江苏省蒋垛中学高二数学基础知识竞赛时间:120 分钟 卷面分数:160 分 命题人:徐文国 校对人:朱善宏一:填空题(每题 5 分,合计...
河南省濮阳市第一学期期末学业水平监测高 二 年 级 期 末 考 试 化 学试卷满分:100 分 考试时间:100 分钟也许用到相对原子质...

