行政部操作流程与表单一、操作流程(一)申请文具流程流程责任部门所用表格说明定用人部门行政部新大楼行政部采购部铺料仓申请人表1:《购...
砂垫层施工工艺流程图路堑开挖施工工艺流程图路基填筑压实工艺流程路基填筑压实工艺流程图准备阶段施工阶段整修验收阶段路基填筑施工工艺流...
瓶装输液车间1、氯化钠注射液工艺流程图:搅拌溶解煮沸适量注射用水+氯化钠————→针用活性炭————→15ˊ过滤脱炭过滤脱炭药液———...
上台阶测量画开挖轮廓线超前钢导注浆开挖上部弧形导坑初喷砼打锚杆挂钢筋网立设拱架分段开挖两拱脚两拱脚初期支护核心土开挖拉中槽开挖马口...
砌筑工程施工工艺流程图钢筋施工工艺流程图沉井施工工艺流程图承台施工工艺流程图墩台身施工工艺流程图倒虹吸管施工工艺流程图PC管桩打入施...
施工工艺流程图目录施工工艺流程图(中文)-1单导梁安装大梁施工工艺框图......................................3顶推法施工工艺框图........
桩基施工方案+CAD工艺流程图1、工程概况:1.1工程特点:株洲市体育中心位于株洲市天元区,北临滨江北路,隔湘江与石峰公园相望,南靠长江北路...
LNG气化站工艺流程图如图所示,LNG通过低温汽车槽车运至LNG卫星站,通过卸车台设置的卧式专用卸车增压器对汽车槽车储罐增压,利用压差将LNG...
外部的煤用火车或汽车运进厂后,由螺旋卸车机(或汽车卸车机)卸入缝式煤槽,经运煤皮带送到贮煤仓,经碎煤机破碎后,再由运煤皮带机送到煤...
1固定资产管理工作流程图至账务处理工作流程资产验收入库并签字凭资产领用审批单出库领用人签字按规定提取折旧分摊到各科室年终进行固定资...
1/182/183/184/18指定代表或者共同委托代理人的证明申请人:-------------------------------------------------------指定代表或者委托代...
物资供应计划工作流程生产计划生产管理模块仓储准备采购准备确定安全库存量确定经常储备量掌握库存现状编制物资储备计划长期合约采购准备市...
------安全管理流程目录一、安全生产管理控制图二、安全生产组织机构流程图三、安全生产责任制管理流程图四、安全教育培训流程图五、安全监...
一、招聘流程图招聘用人部门人力资源部主管公司领导子公司总经理关联流程人员空缺有无编制NY职位说明书确定招聘方式增补申请审批N审批Y取消...
精品文档精品文档ERP流程图图形目录图23.1企业销售管理业务的第一层数据流图..............................................................
业务流程操作流程图开始风险控制部搜集企业相关信息业务经理尽职企业调查,完整收集资料后与风控专员对接风控专员核对资料,与业务经理及时...
精品welcome建设工程质量安全监督工作流程图工程项目工程质量安全监督登记委派项目监督员发放质量安全监督书监督交底参建各方质量安全保证...
招标采购管理流程图
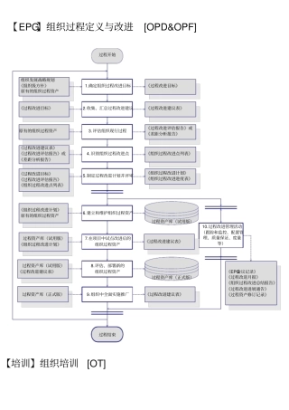
【EPG】组织过程定义与改进[OPD&OPF]过程资产库(试用版)《过程改进目标》《过程改进评估报告》《组织过程改进点列表》过程开始6.建立和维...
BSC流程图:

