电脑桌面
添加小米粒文库到电脑桌面
安装后可以在桌面快捷访问

全CMMI标准过程活动流程图VIP免费

全CMMI标准过程活动流程图_第1页
1/19
全CMMI标准过程活动流程图_第2页
2/19
全CMMI标准过程活动流程图_第3页
3/19
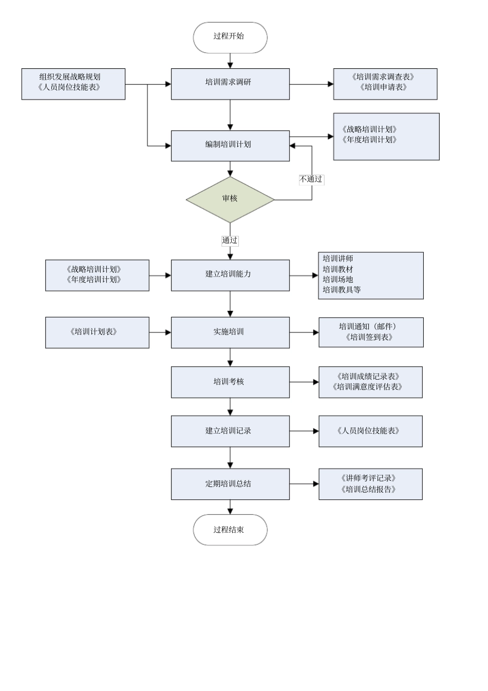
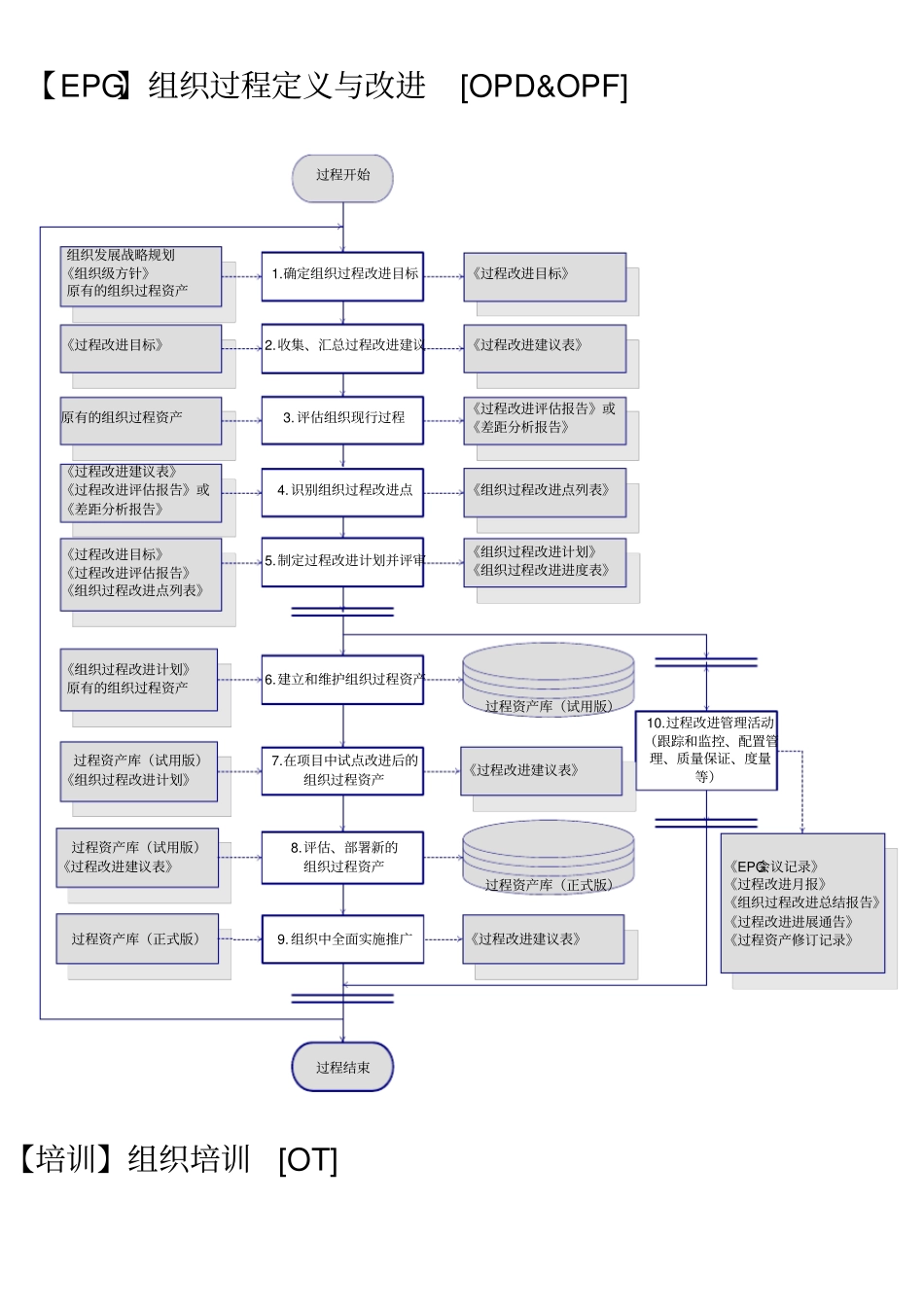
【EPG】组织过程定义与改进[OPD&OPF]过程资产库(试用版)《过程改进目标》《过程改进评估报告》《组织过程改进点列表》过程开始6.建立和维护组织过程资产过程结束5.制定过程改进计划并评审1.确定组织过程改进目标3.评估组织现行过程组织发展战略规划《组织级方针》原有的组织过程资产10.过程改进管理活动(跟踪和监控、配置管理、质量保证、度量等)《组织过程改进计划》《组织过程改进进度表》7.在项目中试点改进后的组织过程资产《过程改进评估报告》或《差距分析报告》《EPG会议记录》《过程改进月报》《组织过程改进总结报告》《过程改进进展通告》《过程资产修订记录》过程资产库(试用版)《组织过程改进计划》《过程改进目标》2.收集、汇总过程改进建议《过程改进建议表》原有的组织过程资产8.评估、部署新的组织过程资产4.识别组织过程改进点《组织过程改进点列表》《过程改进建议表》《过程改进评估报告》或《差距分析报告》《过程改进目标》《组织过程改进计划》原有的组织过程资产过程资产库(正式版)《过程改进建议表》9.组织中全面实施推广《过程改进建议表》过程资产库(试用版)《过程改进建议表》过程资产库(正式版)【培训】组织培训[OT]过程开始培训需求调研编制培训计划审核建立培训能力实施培训培训考核建立培训记录定期培训总结通过不通过过程结束《培训需求调查表》《培训申请表》《战略培训计划》《年度培训计划》组织发展战略规划《人员岗位技能表》《战略培训计划》《年度培训计划》《培训计划表》培训通知(邮件)《培训签到表》《人员岗位技能表》《讲师考评记录》《培训总结报告》《培训成绩记录表》《培训满意度评估表》培训讲师培训教材培训场地培训教具等【项目经理】立项过程[PIM]【项目经理】结项过程[PCM]4.提交组织过程资产过程开始3.结项会议《项目计划》《结项申请书》《结项总结报告》过程结束1.结项申请审批通过?否是会议通过?否是《结项会议纪要》项目资产《结项申请书》《结项总结报告》2.高层经理审批【项目经理】项目计划[PP]-项目策划过程《项目计划评审报告》《软件生命周期模型》组织标准过程(OSSP)类似项目的历史数据过程开始3.项目计划(多轮)过程结束《项目计划》《风险管理计划及跟踪表》《质量保证计划》《配置管理计划》《项目进度表》《团队章程》4.评审项目计划1.过程裁剪(多轮)《项目已定义过程》2.项目估算(多轮)《项目估算报告》《项目估算报告》《项目已定义过程》《团队建立指南》《组织工作环境标准》《项目已定义过程》组织度量库6.执行工程过程5.项目监控7.项目结项【项目经理】项目计划[PP]-项目估算过程项目估算过程估算过程项目经理输出输入项目估算模板需求规格说明书开始小组确定估算模型和方法估算项目规模估算项目工作量估算项目成本结束组建估算小组估算结果跟踪项目估算表【项目经理】项目监控[PMC]《个人周报》《项目周/月报》《里程碑报告》《项目会议纪要》《项目问题跟踪表》《风险计划与跟踪表》《项目变更申请单》《项目变更记录》过程开始2.项目状态监控过程结束是否存在偏差项目结项3.采取纠正措施YNY1.制定监控目标《项目计划》组织度量库《项目计划》【项目经理】风险管理[RSKM]4.风险跟踪过程开始2.风险分析3.风险处理《组织风险列表库》《项目计划》《风险管理计划及跟踪表》过程结束1.风险识别5.更新《组织风险列表库》及通报风险状态【项目经理】度量分析[MA]过程开始1.建立项目度量目标2.确定项目度量点3.制定《度量分析计划》4.收集和分析度量数据5.存储和更新、通报度量结果过程结束《项目计划》《度量分析计划》《度量分析计划》《项目进度表》《项目周报》《项目里程碑报告》《不一致项问题跟踪表》各类《评审报告》《测试报告》《项目变更记录》《项目问题跟踪表》《风险管理计划及跟踪表》项目度量库【项目经理、需求】需求开发与管理[RDM]-需求开发过程初步《项目计划》客户原始需求文档《用户需求说明书》过程开始过程结束3.产品需求定义4.产品需求评审《用户需求说明书》用户需求分析文档(业务模型、数据字典等)《产品需求规格说明书》系统开发原型(Demo)1.用户...

1、当您付费下载文档后,您只拥有了使用权限,并不意味着购买了版权,文档只能用于自身使用,不得用于其他商业用途(如 [转卖]进行直接盈利或[编辑后售卖]进行间接盈利)。
2、本站所有内容均由合作方或网友上传,本站不对文档的完整性、权威性及其观点立场正确性做任何保证或承诺!文档内容仅供研究参考,付费前请自行鉴别。
3、如文档内容存在违规,或者侵犯商业秘密、侵犯著作权等,请点击“违规举报”。

碎片内容

全CMMI标准过程活动流程图

您可能关注的文档

确认删除?
VIP
微信客服
  • 扫码咨询
会员Q群
  • 会员专属群点击这里加入QQ群
客服邮箱
回到顶部