2004 年 1 月 天 津 市 高 等 高 等 教 育 自 学 考 试 建 设 工 程 工 程 量 清 单 计 价 实 务 试 卷 ...
建设工程工程量清单计价知识竞赛试题及答案 一、工程量清单公共部分试题 1、从资金来源角度出发,在什么情况下应执行《计价规范》? 答...
四川高等教育自学考试标准预测试卷 建 设 工 程 工 程 量 清 单 计 价实务 (课程代码 04228) 本试卷共 8 页,满分 l00 ...
第 1 页 共 12 页 建 筑 工 程 计 量 计 价 复 习 资 料 一 、基础理论知识章 ★绪论篇 一、单选题 1 具有独立设计...
《建筑工程计量与计价》 (工程造价专业用) 实操练习计算表格 土木系工程管理教研室 2 0 1 2 .1 工程量计算表(1) 序号 项目...
第 1 页 共 9 页 工 程 计 量 期 末 试 卷 1、 某 汽 车 制 造 厂 的 组 装 车 间 , 属 于 ( B ) A.建 ...
建筑工程计量与计价 课程设计 姓名:*** 学号:13 号 班级:B 1141 项目缺项表及补充 序号 缺项名称 缺项特征描述 补充 01 散...
· 课程设计说明书 课 程 名 称: 建筑工程计量计价课程设计 课 程 代 码: 101202839 学院(直属系):__建筑与土木工程学院 年级...
《建筑工程计量与计价》课程标准 第一部分:前 言 一、课程性质和任务 1、课程性质: 《建筑工程计量与计价》课程是建筑工程技术专业...
《建筑工程计量与计价》课程标准 课程名称、代码:《建筑工程计量与计价》、01110380 总学时数:78(理论学时数:58 实践学时数:20) ...
1 建筑工程学院 《建筑工程计量与计价》课程实训任务书 班 级 8 班 专 业 12 级建筑工程技术专业 课程名称 建筑工程计量与计价...
.. .. 建筑工程计量与计价 填空题 上篇 1、建设项目按照一定顺序可以分解为若干个单项工程、( )、( )以及若干个( )。举两个...
建筑工程计量与计价 填空题 上篇 1、建设项目按照一定顺序可以分解为若干个单项工程、( )、( )以及若干个( )。举两个例子说明...
建 筑 工 程 计 量 与 计 价 试 题 一 及 答 案 一.选择题(每题 2 分,共 60 分) 1.在 原 有 固 定 资 产 ...
《 建 筑 工 程 计 量 与 计 价 》 综 合 练 习 一 一 . 填 空 题 ( 共 20 分 , 每 空 格 1 分 ) 1....
建筑工程计量与计价试卷及答案 WTD standardiz ation office【WTD 5AB- WTDK 08- WTD 2C】 《建 筑 工 程 计 量 与 计 ...
XX 学院考核试卷 课程名称: 《建筑工程计量与计价》 ( 课程代码: 031141 ) 适应专业、班级: ( A卷 90分钟 开卷 ) 题...
建筑工程计量与计价考试题库及答案
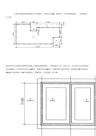
1 1.某单层建筑物外墙轴线尺寸如图所示,墙厚均为240,轴线坐中,试计算建筑面积。 (结果保留二位小数) 2.某单位传达室基础平面图和剖...
一、单选题 题目1 外墙工程量长度应按( )计算,内墙应按( )计算; a. 中心线、净长 b. 内边线、中心线 c. 内边线、中心线 d...

