篮球行进间运球教学设计一、教学内容:1、篮球行进间运球2、素质练习二、教学对象:水平四七年级学生三、教学设计的指导思想:本课以“健康...
2022举办篮球比赛活动策划方案举办篮球竞赛活动策划方案为了确保事情或工作得以顺当进行,预先制定方案是必不行少的方案是书面安排,具有内...
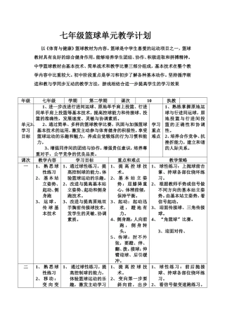
七年级篮球单元教学计划以《体育与健康》篮球教材为内容。篮球是中学生喜爱的运动项目之一,篮球教材具有良好的综合健身作用,能够培养学生...
2022中学篮球社团活动总结中学篮球社团活动总结总结是在某一特定时间段对学习和工作生活或其完成状况,包括取得的成果、存在的问题及得到的...
篮球基本技术运球单手传球原地运球投篮传球行进间运球单手肩上投篮双手胸前投篮双手传球
“篮球-行进间直线运球”教学设计一、指导思想本课以《体育与健康》课程标准为依据,按照水平二课程目标要求,坚持“健康第一”的指导思想...
浙江省2016年上半年信息技术应用能力提升工程教学设计模板课题摘要学科体育与健康学段高中年级高一单元投篮的技术教材版本人教版课程名称单...
海南华侨中学符淑芳教学步骤;一、指导思想与设计理念二、教材分析三、学情分析四、教学目标五、教学重点和难点六、教法与学法七、教学过程...
篮球投篮技术2010-12-10篮球投篮技术2投篮要领•投篮:是将篮球从篮圈上面投入球篮的各种动作的总称.2010-12-10篮球投篮技术3投篮注意事项...
篮球原地单手肩上投篮教案.教学内容1、原地单手肩上投篮2、游戏——抛秧掷准教学目标1、认知目标:学生知道原地单手肩上投篮的动作要领。2...
起源场地范长伟比赛方法巩固寺头镇寺头小学篮球运动是1891年起源于美国,由美国马萨诸塞州斯普林菲尔德市基督教青年会训练学校体育教师詹姆...
起源场地比赛方法巩固渝中区解放西路小学彭陵篮球运动是1891年起源于美国,由美国马萨诸塞州斯普林菲尔德市基督教青年会训练学校体育教师詹...
打篮球周记15篇打篮球周记时间飞快,一个星期已经结束了,这一周内让你有什么启发呢?不如趁现在好好写一篇周记。那么写周记需要注意哪些问...
打篮球日记(15篇)打篮球日记一天即将过去了,相信你会领悟到不少东西,这时候十分有必须要写一篇日记了。那如何写一篇漂亮的日记呢?以下是...
打篮球日记通用15篇打篮球日记通用15篇一天即将完结,一定会有值得记录的想法吧,立即行动起来写一篇日记吧。如何把日记做到重点突出呢?以...
打篮球日记集合15篇打篮球日记一天即将完结,这一天里,有没有哪件事或某个人触动到我们呢是时候写好总结,写好日记了。那么日记有什么格式...
打篮球的日记打篮球的日记时间过得真快,一天又将结束了,今天我们都做了什么了呢?是时候抽出时间写写日记了。那么什么样的日记才合适呢?...
打篮球的心得体会打篮球的心得体会当我们有一些感想时,可以记录在心得体会中,如此可以一直更新迭代自己的想法。那么如何写心得体会才能更...
雨天室内理论课:篮球竞赛规则与裁判法第一课时(一)违例及其罚则违例是违反规则的行为。裁判员应根据下列基本原则来判断是否违例:规则...
篮球训练计划篮球运动对参与者的体能要求较高。因此要提升篮球训练水平,下面为您整理了篮球训练计划,希望可以帮到您!篮球训练计划一、指...

