下载后可任意编辑 会计的职能包括进行会计核算和实施会计监督两项基本职能和预测经济前景,参加经济决策,评价经营业绩等拓展职能。下面是...
物业管理费用管理费用分析1、经济来源定期收取的物业管理服务费住宅维修基金以业养业,多种经营收入集团给予的支持政府给予的政策扶持2、主...
A4.4 工程安全文明措施费使用计划报审表 工程名称:盐城市内港湖B3 地块二期商住楼项目工程 编号:A4.4- 致: 江苏创盛项目管理有...
一、砖混结构:1、水泥用量 160Kg/㎡2、用砖量 140-160 块/㎡3、钢筋用量 18-20Kg/㎡(6-7 抗震)4、外墙抹灰面积=0.7-1 倍建筑面积5...
建筑材料检测费用界定 应该说,在河南现行定额中,关于检验试验费的解释内容较少,在实际执行中困难较多,出现这些费用到底是该甲方付,还...
----------------------------精品w ord 文档 值得下载 值得拥有---------------------------------------------- ------------------...
建筑工程费用计算表 工程名称: 联谊二期 2 # 楼 共 1 页 第 1 页 行号 序号 名 称 计算方法 费 率 金 额 备 注 1...
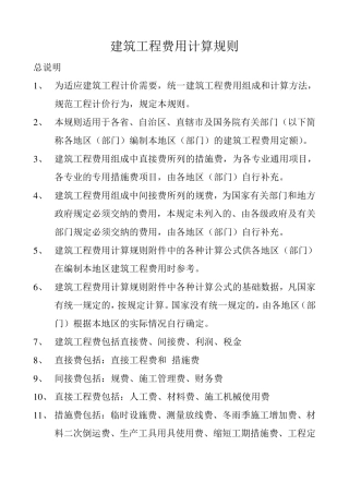
建筑工程费用计算规则 总说明 1 、 为适应建筑工程计价需要,统一建筑工程费用组成和计算方法,规范工程计价行为,规定本规则。 2 、...
一、砖混结构: 1、 水泥用量 160Kg/㎡ 2、 用砖量 140-160 块/㎡ 3、 钢筋用量 18-20Kg/㎡(6-7 抗震) 4、 外墙抹灰面积=0.7...
建筑工程安全防护、文明施工措施费用及使用管理规定
编码名称及规格型号单位单价200212460050对讲机 motorola台班3.34200212461000对话机 台班5.65200212540050低频信号发生器 XD7台班3.442...
建筑安装工程费用项目组成建标[2013]44号
建筑安装工程费用项目组成(按费用构成要素划分)
1 附 件 1: 建筑安装工程费用项目组成(按费用构成要素划分) 建筑安装工程费按照费用构成要素划分:由人工费、材料(包含工程设备,...
1 关于调整建筑安装工程费用项目组成的若干规定 建标【2003】206 号 各省、自治区建设厅、财政厅,直辖市建委、财政局,国务院有关部门...
建筑安装工程费用项目组成 建筑安装工程费由直接费、间接费、利润和税金组成(见附表)。 一、直 接 费 由直接工程费和措施费组成。 ...
1 建筑安装工程费用项目组成 建筑安装工程费由直接费、间接费、利润和税金组成(见附表)。 一、直 接 费 由直接工程费和措施费组成...
第四章 建筑安装工程定额计价费用标准及计算程序 一、建筑安装工程费用标准 (一)建筑、市政、机械土石方、仿古建筑、炉窑砌筑、建筑修缮...
- 7 - 京建法〔2 0 1 7 〕2 7 号附件1 建 筑 垃 圾 运 输 处 置 费 用 计 算 标 准 第一部分 2 0 1 6 年《北...
- 1 - 青岛新华友建工集团股份有限公司 费用预算管理制度 编 号:XHY-ZD-28 版本号:A/1 主责:成本控制部 编写:吴国耀 审核:...

