精品文档. 机械费用结算单编号项目名称吴起镇项目片区机械所有人结算分项内容结算工程量结算单价费用合计费用计算扣款应付款机械所有人签...
【最新卓越管理方案您可自由编辑】(建筑工程管理)工程建设其他费用计算方法多年的企业咨询顾问经验,经过实战验证可以落地执行的卓越管理...
2016信息通信建设工程费用定额(送审稿)
2 0 1 5 年《四川省建设工程工程量清单计价定额——建筑安装工程费用》说明及费用计算 说明 一、建筑安装工程费用项目组成 建筑安装...
2015 年《四川省建设工程工程量清单计价定额— 建筑安装工程费用》说明及费用计算 建筑安装工程费用项目组成 建筑安装工程费由分部分项...
2015 年《四川省建设工程工程量清单计价定额——建筑安装工程费用》说明及费用计算 说明 一、建筑安装工程费用项目组成 建筑安装工程费...
编码名称及规格型号单位单价200201040050履带式推土机 50kW台班626.11200201040055履带式推土机 55kW台班662.22200201040060履带式推土机...
江苏省建设工程费用定额 (2014 年) 江苏省住房和城乡建设厅 江苏省住房和城乡建设厅文件 苏建价〔2014〕299 号 省住房城乡建设厅...
2014年江苏省建设工程费用定额
建筑安装工程费用项目组成 (按费用构成要素划分) 建筑安装工程费按照费用构成要素划分:由人工费、材料(包含工程设备,下同)费、施工...
股票2012年度代码披露日期会计师事务所意见类型审计收费审计收费1600136道博股份2014-1-25众环海华标准无保留 30万30万2600794保税科技201...
下载后可任意编辑 建筑工程公司注册流程及费用上海注册建筑工程公司 0 经验,往往会在准备所需资料、工商部门办理三证合一、核定税种等...
下载后可任意编辑江西省建筑安装工程费用定额(2024 年版)江西省建设工程造价管理站二 00 四年九月十五日目 录说 明第一章 建筑安装...
下载后可任意编辑【 法 规 标 题 】 水 利 水 电 工 程 设 计 概 ( 估 ) 算 费 用 构成 及 计 算 标 准【 类 ...
下载后可任意编辑水利工程供水生产成本、费用核算管理规定 (1995 年 6 月 16 日 水利部水财〔1995〕226 号文) 第一章 总 则 第...
下载后可任意编辑核工业建筑安装工程费用定额(2024 版)第一章 总则第一条 《核工业建筑安装工程费用定额》(简称本定额)是根据建设部...
下载后可任意编辑安全生产文明施工措施费用台帐工程名称:***大道二期第 3 标土建工程 工程造价:2517.86 万元序 号项 目单 位数 量...
下载后可任意编辑普通公路项目施工安全生产费用管理实施细则第一章 总 则第一条 为贯彻落实交通部《公路水运工程安全生产监督管理办法》...
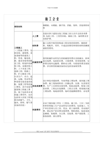
下载后可任意编辑施工企业周转材料钢模板、木模板、脚手架、挡板、架料、其他周转材料工程施工(工程施工费用,包括房屋、建筑物、设备基础...
下载后可任意编辑费用报销制度第一章总则 第一条:为了加强公司内部管理,法律规范公司财务报销行为,合理控制费用支出,特制定本制度。 ...

