第1页共9页编号:时间:2021年x月x日书山有路勤为径,学海无涯苦作舟页码:第1页共9页费用预算项目名称项目规格单位单价金额备注舞台8米*4...
神马集团有限责任公司第十二章财务管理索引号财务管理004第二节付款管理主题版本号生效日期修改日期编制单位核准者12002/4/31费用报销管理...
第1页共9页编号:时间:2021年x月x日书山有路勤为径,学海无涯苦作舟页码:第1页共9页第十一章收入、费用和利润(4)附有销售退回条件的商...
(一)智能达上市推广(促销)广告投放计划(8——12月份)媒体规格内容形式位置刊播次数发布日期单价折扣/合计备注《学生导报》7.6X23cm硬广告...
第1页共3页编号:时间:2021年x月x日书山有路勤为径,学海无涯苦作舟页码:第1页共3页某化纤企业费用会计职务说明书岗位名称费用会计岗位编...
第1页共11页编号:时间:2021年x月x日书山有路勤为径,学海无涯苦作舟页码:第1页共11页二F01比较损益表(营销业用)月日至月日月份比较科...
第1页共13页编号:时间:2021年x月x日书山有路勤为径,学海无涯苦作舟页码:第1页共13页费用会计分录专辑虚假发票税局罚款的分计分录真杯具...
第1页共17页编号:时间:2021年x月x日书山有路勤为径,学海无涯苦作舟页码:第1页共17页2009年张志凤《会计》练习题第十一章收入、费用和利...
四A10年度制造费用预算表类别项次项目上半年度下半年度合计固定费用1间接人工123456小计789101112小计2机器折旧3书报费4福利费5小计变动费...
第1页共2页编号:时间:2021年x月x日书山有路勤为径,学海无涯苦作舟页码:第1页共2页康佳集团财务中心高级费用成本会计岗位手册表格之二:...
第十一章长期负债及借款费用考情分析:本章在近年考试中客观题和主观题均有出现,1-11分,属于比较重要的章节。第一节长期负债长期负债期末...
EASV7.0.1费用报销模块用户指南导读本文全面介绍了EAS费用报销模块的原理、参数设置、界面和操作方法,说明了功能覆盖范围,列举了典型的用...
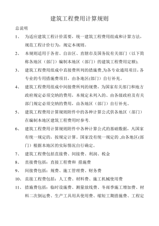
建筑工程费用计算规则总说明1、为适应建筑工程计价需要,统一建筑工程费用组成和计算方法,规范工程计价行为,规定本规则。2、本规则适用于...
第1页共2页编号:时间:2021年x月x日书山有路勤为径,学海无涯苦作舟页码:第1页共2页四A10年度制造费用预算表类别项次项目上半年度下半年...
第1页共48页编号:时间:2021年x月x日书山有路勤为径,学海无涯苦作舟页码:第1页共48页第五章收入、费用和利润【字体:大中小】【打印】考...
第1页共19页编号:时间:2021年x月x日书山有路勤为径,学海无涯苦作舟页码:第1页共19页XX公司财务费用报销制度为了加强公司财务管理的工...
第4章收入、成本和费用...............................................................34.1收入的确认计量原则············...
第1页共22页编号:时间:2021年x月x日书山有路勤为径,学海无涯苦作舟页码:第1页共22页辽宁省地方财政科技三项费用投入状况分析一、总体构...
固定资产,无形资产与相关费用学习目标学习完本章后,应该能够做到:1.确定固定资产的成本2.计算折旧3.从所得税的角度考虑,选择最佳折旧方...
银川市固定资产投资缴纳费用依据及标准费用项目所在页数费用项目所在页数1土地出让金1~317考古调查勘探费35~352土地权属调查3~618防雷装...

