下载后可任意编辑最新电大专科《学前儿童健康教育》推断简答题题库及答案(试卷号:2503) 最新电大专科《学前儿童健康教育》推断简答题题...
下载后可任意编辑最新电大专科《仓储与配送管理》推断题题库及答案(试卷号:2328)最新电大专科《仓储与配送管理》推断题题库及答案(试卷...
下载后可任意编辑报关员考试推断题精选 70 道01.我国海关现行的领导体制是垂直领导体制√ 。 02.未经海关许可,擅自开拆.提取.交付.发...
文件名称:《 536247820.doc》第 1 页 共 24 页作者:邹亮第 1 页10/13/2018 创建时间:2006-10-23 9:50 完成时间:2007-2-24排...
河流流向的判断河流流向取决于地势的高低,即由地势高的地方流向地势低的地方;如我国地势总体上是西高东低,所以,大多数河流的流向是自西...
《汽轮机调速系统检修 _判断题 》第 1 页 共 21页4.1.2 判断题判断下列各题的描述是否正确。在你认为正确的题后括号内打“√”,认...
《汽轮机本体检修 _判断题 》Page 1 of 234.1.2 判断题La5B1001 火电厂生产用水是为了维持热力循环系统正常汽水循环所需的补给水。(...
16DDDDDDDDDDDDDDDDDDDDDDDDDDDDDDDDDDDDDDDD1DDDDDDDDDDDDDDDDDDDDDDDDDDDDDDDDDDDDDD2DDDDDDDDDDDDDDDDDDDDDDDDDDDDDDDDDDD3DDDDDDDDDDDD...
汽车故障判断 63 条1、排气管冒黑烟:故障判定:真故障。原因分析:表明混合气过浓,燃烧不完全。主要原因是汽车发动机超负荷,气缸压力...
下载后可任意编辑基于信息时代下的会计职业推断讨论基于信息时代下的会计职业推断讨论 柳文科 摘要:会计人员的职业推断水平关系着会计信...
《数码影像技术人员四级》中级理论判断题目
1 1、 以批处理方式和交互方式控制作业运行都需要注册(LOGON)。( × ) 批处理方式是按用户使用作业控制语言书写的。作业说明书控制...
1 采用多道程序设计的系统中,系统的程序道数越多,系统的效率就越高。 F 2 实时系统中的作业周转时间有严格的限制。 F 3 现代操作...
绪论 习题一 一、是非判断题 1.含水率为4%的湿砂重100g,其中水的重量为4g。× 2.热容量大的材料导热性大,受外界气温影响室内温度变...
(判断题) 内蒙古庆华集团 庆华煤化有限责任公司 内蒙古庆华集团庆华煤化有限责任 公 司 判断题 1、《安全生产法》规定,工会有权...
第 1 页,共 13 页 《国际服务贸易》期末复习题 一、【单项选择题】 1. 是一种出口专业化指标,用来衡量一国某类产品的出口量占世...
(×)1.信息在供应链中只能向下流动,不能向上流动。 (√)2.现代供应链的概念更加注重围绕核心企业的网链关系。 (×)3.在供应链管理...
“四步法”判断摩擦力方向 福建省晋江市侨声中学 杨光福 362271 在重力、弹力、摩擦力等常见的力中,最为复杂的就是摩擦力。本文从教材...
氢氧化钠与二氧化碳反应专题一、基本反应原理1、向氢氧化钠溶液中通入少量二氧化碳2、向氢氧化钠溶液中通入过量量二氧化碳3、反应后溶液中...
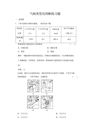
百度文库- 让每个人平等地提升自我1 专题学案 12 气候类型的判读[ 目标定位 ] 气候类型的判读是高中地理知识中的重点、难点,更是高...

