4 全过程工程咨询风险管理 4.1 全过程工程咨询项目各阶段的主要风险 4.1.1 项目决策阶段的主要风险 市场风险:由于对宏观经济形势(...
精品文档---下载后可任意编辑高速公路特许经营投资风险管理讨论的开题报告一、讨论背景高速公路作为一种基础设施,其建设和运营需要大量的...
精品文档---下载后可任意编辑高科技创业企业风险管理讨论的开题报告一、讨论背景随着科技不断进展和创新,高科技创业企业成为了当今创新创...
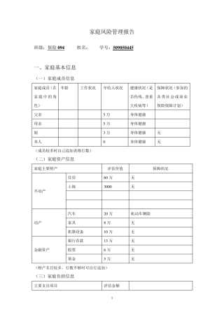
1 家庭风险管理报告 班级:保险0 9 4 姓名: 学号:5 0 9 0 5 0 4 4 5 一、家庭基本信息 (一)家庭成员信息 家庭成员(...
实行安全风险管理,前提是强化安全风险意识,关键是加强安全风险过程控制,重点是抓好安全风险管理基础建设,目的是消除安全风险。铁路是大...
精品文档---下载后可任意编辑高校财务风险管理的问题与对策的开题报告一、讨论背景高校是国家中长期教育进展规划的重要组成部分,也是培育...
精品文档---下载后可任意编辑高校财务风险管理讨论的开题报告一、选题背景高校财务风险管理是现代高校管理的一个重要方面,随着高校规模不...
精品文档---下载后可任意编辑高校负债经营与风险管理的开题报告一、讨论背景随着高等教育大众化和社会经济进展的不断提高,高校经营的压力...
精品文档---下载后可任意编辑高校学生公寓 BOT 项目融资及风险管理讨论的开题报告开题报告一、项目背景及意义高校学生公寓是每年吸引众多...
精品文档---下载后可任意编辑高成熟度风险管理水平下项目风险分析模型讨论的开题报告1. 讨论背景和意义随着世界经济的进展和国内外竞争的...
精品文档---下载后可任意编辑高尔夫俱乐部全面风险管理:一项案例讨论的开题报告题目:高尔夫俱乐部全面风险管理:一项案例讨论讨论背景:...
精品文档---下载后可任意编辑首钢股份设备点检及风险管理讨论的开题报告一、选题的背景和讨论意义:作为钢铁行业的标志性企业之一,首钢股...
精品文档---下载后可任意编辑风险管理在网络智能化改造二期工程监理工作中的讨论的开题报告一、讨论背景随着信息化技术的不断进展和普及,...
精品文档---下载后可任意编辑风险管理审计在我国企业的应用讨论的开题报告一、选题背景与意义风险管理审计是指以风险为核心,通过对企业内...
精品文档---下载后可任意编辑风险管理在降低地铁造价中的作用风险管理在降低地铁造价中的作用 摘要:本文针对当前我国城市地铁地铁造价高...
精品文档---下载后可任意编辑风险管理技术在三峡船闸通航安全应急反应关键技术讨论中的应用的开题报告一、讨论背景自 2024 年 12 月 2...
精品文档---下载后可任意编辑风险管理在深基坑工程中的应用讨论的开题报告1. 题目简介题目名称:风险管理在深基坑工程中的应用讨论选题意...
精品文档---下载后可任意编辑风险管理在软件测试项目中的应用的开题报告1. 讨论背景及意义:随着软件应用的广泛应用,软件测试也成为了软...
精品文档---下载后可任意编辑风险管理在我国民航安全管理上的应用讨论的开题报告一、讨论背景及意义随着我国民航业的快速进展,飞行安全问...
精品文档---下载后可任意编辑风险管理在公共安全问题中的运用的开题报告题目:风险管理在公共安全问题中的运用背景介绍:公共安全是社会稳...

