某思科分销商内部产品线简介[较全面]本公司面向全国cisco分销商和最终客户,寻求与系统集成商友好长久合作。公司有交换机路由器防火墙大量...
第1页共3页编号:时间:2021年x月x日书山有路勤为径,学海无涯苦作舟页码:第1页共3页FAIRFAXCOUNTYREGISTRATIONSYSTEMRFP--PROPOSALPLANPr...
第1页共16页编号:时间:2021年x月x日书山有路勤为径,学海无涯苦作舟页码:第1页共16页宝丽来化妆品公司培训教材培训说明>培训目的:在于增...
第1页共81页编号:时间:2021年x月x日书山有路勤为径,学海无涯苦作舟页码:第1页共81页企业内部培训师培训技巧第2页共81页编号:时间:202...
第1页共98页编号:时间:2021年x月x日书山有路勤为径,学海无涯苦作舟页码:第1页共98页《培训师的工具箱》本书目录:第一章:培训讲师起步...
第1页共8页编号:时间:2021年x月x日书山有路勤为径,学海无涯苦作舟页码:第1页共8页内部竞聘考核工作方案目录一、开展企业内部管理岗位...
房地产销售人员内部培训资料(年薪百万不是梦)目录一、公司简介及制度1.公司发展历程及理念;2.公司组织架构及各部门职能;3.公司规章制度...
第1页共23页编号:时间:2021年x月x日书山有路勤为径,学海无涯苦作舟页码:第1页共23页第一节质量审核与质量体系审核(ISO9000:2000)审核定...
目录通用类案例..........................................................................1案例1:关于“晨光酸牛奶中有苍蝇”的顾客投...
STONE与众不同已不足够,我们必须成为最佳!斯顿经典内训STONE与众不同已不足够,我们必须成为最佳!STONE关于斯顿STONE----石头坚贞、自然...
企业内部培训师培训技巧第2页共54页编号:时间:2021年x月x日书山有路勤为径,学海无涯苦作舟页码:第2页共54页第一节课程概述第二节如何理...
第1页共31页编号:时间:2021年x月x日书山有路勤为径,学海无涯苦作舟页码:第1页共31页内部全真密押预测考点-环境影响评价工程师-环评技...
第1页共3页编号:时间:2021年x月x日书山有路勤为径,学海无涯苦作舟页码:第1页共3页企業內部講師培訓班【課程特色】:1.針對學員的專業及...
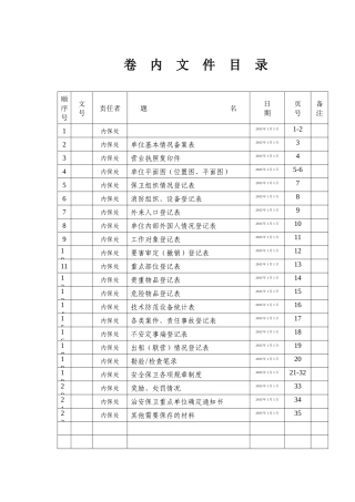
卷内文件目录顺序号文号责任者题名日期页号备注1内保处2015年1月1日1-22内保处单位基本情况备案表2015年1月1日33内保处营业执照复印件2015...
第1页共11页编号:时间:2021年x月x日书山有路勤为径,学海无涯苦作舟页码:第1页共11页如何开展内部员工满意度调查现在很多企业都将“实现...
一切都来得那么突然。网络股的大受吹捧,.com公司的概念炒做,注意力经济声音的不绝于耳,“IT分销商即将不复存在”的说法一度占据了舆论的...
第1页共3页编号:时间:2021年x月x日书山有路勤为径,学海无涯苦作舟页码:第1页共3页企业内部讲师晋级培训课程大纲讲师介绍报名方法我要报...
第1页共50页编号:时间:2021年x月x日书山有路勤为径,学海无涯苦作舟页码:第1页共50页转轨时期国有企业内部控制激励机制的完善【论文题名...
第1页共25页编号:时间:2021年x月x日书山有路勤为径,学海无涯苦作舟页码:第1页共25页QA部培训资料第一章ISO9000基础知识ISO的含义:ISO...
第1页共8页编号:时间:2021年x月x日书山有路勤为径,学海无涯苦作舟页码:第1页共8页企业员工内部培训分析随着经济的快速发展,企业之间的...

