土建工程师考题一.单选题:1.国家标准规定,水泥的(C)检验不合格时,需作废品处理。A.细度B.强度C.体积安定性D.水化热2影响混凝土和...
土建工程师考试试题一、单项选择题(共10题,每题3分)⒈混凝土立方体标准抗压试件的边长为()A70.7mmB100mmC200mmD150mm⒉民用住宅的楼梯...
订阅到阅读空间
个人述职报告(工程部XX)尊敬的各位领导:根据《关于印发XX地产集团全员述职考评实施方案的通知》(XX地产人〔2018〕13号)文件要求,现就...
-------------------------------------------------------精选财经经济类资料----------------------------------------------土建工程师...
工程部土建工程师岗位职责职责描述:1、在工程部经理的领导下,负责公司工程进行项目前期的规划、设计及开工前的准备工作。负责工程项目进...
土建工程师职责及具体工作内容1、负责对其承担的工程管理工作,学习研究施工图纸,熟悉尺寸、标高、质量要求和材料规格,严格按照设计图纸、施...
土建工程师的个人简历个人简历姓名:XXX性别:男出生年月:1981-09-23联系电话:013000000000学历:大专第一外语:英语住址:电子信箱:求职意向:目...
一、提醒1、09的规费删除了工程定额测定费。2、措施费中(环境保护费、文明施工费、安全施工费、临时设施费)合并为安全、文明施工费。混凝土...
土建工程师、技术员试题一、单选题1、在一类环境条件下,用C25—C45砼制成梁的钢筋保护层最少应为(C)mm。A、10B、20C、25D、302、对于一...
第一节、土石方工程1、了解本节内容—包含人工、机械土石方两部分,共345个子目。2、熟悉有关规定:①人工挖土方指:B>3m或S>20㎡或h>30㎝...
土建工程量计算规则27.4防水工程7.4.1防水工程按设计图示尺寸以面积计算。7.4.2建筑物地面防水、防潮层,按主墙间净空面积计算,扣除凸出地...
土建工程量的计算技巧建筑工程预算,其实没什么高深的技术,能看懂图纸,会加减乘除、开方也就够了如果你能把科学计算器用熟的话,那工作就...
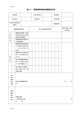
土建工程监理质量控制要点矿山劳动者2017-08-2920:50土建工程监理质量控制要点1基础定位及放线监理质量控制要点1.1依据原有的基准点和坐标...
广州高新工程顾问有限公司新兴县生活垃圾无害化处理场项目土建工程监理细则编制:审批:单位:广州高新工程顾问有限公司新兴县生活垃圾无害...
土建工程监理实施细则根据监理合同、监理规划、国家有关规定及现行规范,结合重庆市要求及工程的特点,特制定本监理细则:一、工程特点:见...
监理实施细则工程名称:经纬·御贤府专业:土建工程编制:审核:项目监理部(盖章)浙江木石建设项目管理咨询有限公司年月日土建工程监理实...
监理规划陕西方诚石油化工建设监理有限责任公司××工程监理规划编制:审核:批准:陕西方诚石油化工建设监理有限责任公司××项目监理部二...
山西煤炭运销集团泰山隆安煤业有限公司矿井兼并重组整合项目单位工程监理工作总结山西煤炭建设监理有限公司2011年12月常青花园供水转压站营...
工程技术标目录第一章技术标总说明.........................................1(一)工程简介.............................................

