安全生产论文:百万千瓦超超临界机组功能安全系统应用研究摘要:随着功能安全系统国家标准GB/T20438–2006的发布及实施,天津北疆电厂首次...
1临界分离问题当物体由一种物理状态变为另一种物理状态时,可能存在一个过渡的转折点,这时物体所处的状态通常称为临界状态,与之相关的物...
当前文档修改密码:8362839煤电基地田集电厂工程2×600MW超临界机组辅机设备投标文件预脱盐处理系统技术标书(正本)投标单位:技术标书...
管理手册管理制度设备检修规程制度管理人技术支持部总监锅炉专业设备检修规程编码:CRPCS-JSZC-GL正文页数:附件数:版次:A目的和适用范围制定...
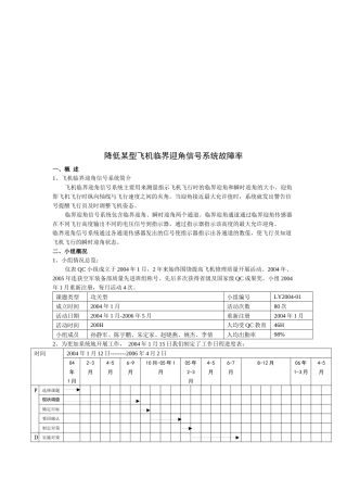
降低某型飞机临界迎角信号系统故障率一、概述1、飞机临界迎角信号系统简介飞机临界迎角信号系统主要用来测量指示飞机飞行时的临界迎角和瞬...
临界生的相关发言稿毕业班临界生家长会发言稿尊敬的家长:您好。首先,非常感谢大家对我们学校工作的信任和支持,从百忙之中抽空来参加会议...
临界生的相关发言稿临界生辅导交流会发言稿一、首先是临界生的确定学校给每个班都安排了完成2b的任务,比如我们班低标是37人,这个人数对如...
第1页共14页编号:时间:2021年x月x日书山有路勤为径,学海无涯苦作舟页码:第1页共14页广州和博生物科技有限公司超临界萃取油类产品功能介...
临界生的相关发言稿105班临界生会议发言稿各位家长:下午好。感谢大家在百忙之中抽时间来参加今次临界生家长会,同时感谢各位家长对5班工作...
全国山洪灾害防治规划山洪灾害临界雨量分析计算细则(试行)全国山洪灾害防治规划领导小组办公室二○○三年十二月目录1、典型区确定..........
第1页共12页编号:时间:2021年x月x日书山有路勤为径,学海无涯苦作舟页码:第1页共12页附件3金华市教育科学规划年度研究课题申报、评审表...
临界生的相关发言稿一、认真面对,抓好二轮1、要达到三个目的:一是从全面基础复习转入重点复习,对各重点、难点进行提炼和把握;二是将第一...
华润电力(盘锦)有限公司2×350MW超临界机组工程土建第三阶段质量监督检查汇报材料华润电力(盘锦)有限公司目录华润电力(盘锦)有限公司质量...
华能白山煤矸石电厂2×330MW亚临界燃煤机组工程共箱封闭母线技术协议目录第一章技术规范...................................................
临界咨询业务流程管理手册依据GB/T19001-ISO9001:2000质量保证模式标准编制文件编号:起草部门:办公室审核人:签发人:批准日期:版本标...
第1页共18页编号:时间:2021年x月x日书山有路勤为径,学海无涯苦作舟页码:第1页共18页临界业务流程管理手册依据GB/T19001-ISO9001:2000...
华能白山煤矸石电厂2×330MW亚临界燃煤机组工程离相封闭母线技术协议目录第一章技术规范...................................................
超临界氧化处理工业固体废物工程雨污水工程施工方案厂区雨污水施工方案一、编制依据1.道路排水工程设计图纸等。2.中华人民共和国国家标准...
共点力平衡中的临界极值问题专题(教师版)1.临界问题当某物理量变化时,会引起其他物理量的变化,从而使物体所处的平衡状态“恰好出现”或...
2×660MW超临界机组MCS系统逻辑设计说明660MW超超临界机组控制方案说明1.超超临界机组模拟量控制系统的控制要求超临界机组相对于亚临界汽...

