技术交底记录年月日工程名称节能大厦分部工程根底分项工程名称:模板工程交底内容一、施工准备:1材料及主要机具:1〕木版〔厚度为20~50㎜...
软土换填分项工程技术交底卡施工中国建筑股份工程名称福泉高速扩建工程莆田段PA4合同段分部工程路基工程交底部位通道、涵洞日交底内容1、池...
工程技术承包合同甲方:某乙方:某或某个人为优质、高效完成某工程的施工充分发挥各方优势经甲乙双方平等协商甲方将某工程的技术方面的工作...
现浇混凝土工程技术交底工程名称:学生宿舍一、施工准备〔一〕材料水泥:32.5以上矿渣硅酸盐水泥或普通硅酸水泥。进场时必须有质量证明书。...
工程名称郑州中原区小岗刘城中村改造工程1#地块#楼部位砌体工程内容:本工程为中原区小岗刘城中村改造工程1#地块8#楼混合砂浆等级为M5,砌块...
给排水工程技术交底第一章编制根据及工程概况第一节编制根据第二节工程概况第二章施工技术交底第一节预留预埋交底第二节室内给水系统施工技...
一、施工准备(一)作业条件1、出屋面设备已安装完毕,各种口、下水口等已安装完毕儿墙抹灰已完成。2、屋面防水层已施工完毕,作完蓄水试验,...
技术交底记录技术交底记录工程名称唐钢三四轧易地大修工程交底部位热飞区钢筋工程工程编日交底内容:15、钢筋安装位置的偏向应符合下表规定...
技术交底记录年月日工程名称节能大厦分部工程根底分项工程名称:地下室钢筋绑扎与安装工程交底内容一、施工准备:1材料及主要机具:〔1〕钢...
内墙抹灰工程技术交底1.范围本工艺适用于轧机电气室内墙抹灰工程。2.施工准备2.1主要材料和机具:石灰膏:应用块状生石灰淋制必须用孔经...
技术交底记录鲁JJ一005工程名称栖庭水岸居住小区G-6#楼施工济宁弘昌建筑工程有限责任交底部位楼地面工程工序名称楼地面工程交底提要:楼地...
砌筑工程技术交底枫合万嘉2#、4#、6#楼±0.000m以下部分墙体材料和6#楼电梯井部分墙体材料为MU10.0页岩多孔砖6#楼部分通风道采用MU10.0页岩...
技术交底记录工程名称南京明发滨江新城A区施工中国建筑总〔上海〕交底部位A31~36#楼工序名称钢筋抽样、加工、绑扎交底提要:钢筋抽样、加工...
土建工程技术交底一、根底防水考前须知:1、卷材防水1〕、卷材搭接不良:接头搭接形式以及长边、短边的搭接宽度偏小接头处的粘结不实接槎损...
桥头防护砌筑工程技术交底桥头防护是为了保证桥台及桥头路基不被雨水及河水冲刷保证车辆畅通的一种必要的有效防护措施为了高度重视、高质量...
技术交底记录表A-5编001工程名称五华迁建工程交底日施工云南白邑建筑工程五华工程部分项工程名称栋模板交底提要交底内容:一、施工准备(一)...
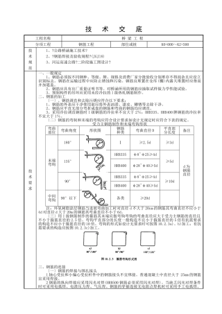
技术交底工程名称桥梁工程分项工程钢筋工程部位或桩K0+000~K2+500技术规范1、?公路桥涵施工技术?2、?钢筋焊接及验收规程?(JGJl8)3、河运高...
工程名称湖北中小企业信息效劳中心周转房交底时间2021年8月5日交底提要:砌块砌筑工程交底内容:〔包括工程中关键性施工技术问题;保证工程...
交底内容:1、本工程采用MU10矸石砖:1—3层M7.5混合砂浆4层以上M5.0混合砂浆。2、普通砖强度等级为MU10。3、砌筑前应先弹好中心线、边线标...
柱根底分项工程质量技术交底卡GD2301003施工工程名称分部工程交底部位日年月日交底内容一、施工准备(一)施工器具耙子、扫把、白线、铝合...

