-1->农民培训工程?培训资料小麦高产栽培技术―、小麦的生长发育特性:根据小麦生长过程中对温度和光照的要求,分为三种类型,即冬性、半冬...
1 河 北 省 小 麦 生 产 情 况 及 价 格 走 势 分 析 与 预 测 河北省是全国农业大省,可耕地面积达600 多万公顷,居...
美国输华小麦、玉米、大豆、高粱注册出口企业名单(更新至 2018 年 5 月)No.CompanyNameAddressTelephone1A&RLogistics,Inc.8440South...
水分胁迫对小麦生长发育的影响 近年来,水资源缺乏已成为农业生产的严重障碍,当今全球水资源危机逐渐加重。据统计,世界上约有三分之一的...
第 1 页 共 8 页精品文档---下载后可任意编辑小麦栽培标准化 1、耕翻整地标准化 近些年,我省很多市县和国营农场系统都结合大面积高...
精品文档---下载后可任意编辑小麦种植基础考察报告 由于今年秋种期间我市持续少雨天气,土壤表层失墒较快,对小麦播种出苗造成一定影响。...
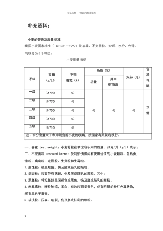
精品文档---下载后可任意编辑补充资料:小麦的等级及质量标准我国小麦国家标准( GB1351-1999)按容重、不完善粒、杂质、水分、色泽、气...
精品文档---下载后可任意编辑天津商业大学生物技术与食品科学学院学年论文论文题目: 专用小麦粉零售市场销售 影响因素分析 学生姓名: ...
精品文档---下载后可任意编辑黄淮麦区超级小麦新品种生育特点及优质高效生产技术讨论的开题报告标题:黄淮麦区超级小麦新品种生育特点及优...
精品文档---下载后可任意编辑黄淮麦区小麦春化发育特性与播期效应讨论的开题报告一、讨论背景和意义小麦是我国主要的粮食作物之一,对于保...
精品文档---下载后可任意编辑黄淮平原小麦玉米一体化节水高产栽培技术讨论的开题报告一、讨论背景和意义黄淮平原地区是我国重要的农业区域...
精品文档---下载后可任意编辑高能混合粒子场诱变小麦的分子机理讨论的开题报告一、选题背景随着人口的增加和工业化进程的加速,自然界中的...
精品文档---下载后可任意编辑高温胁迫对小麦几个生理生化指标及热激蛋白的影响的开题报告一、讨论背景近年来,全球气候变化日益严重,高温...
精品文档---下载后可任意编辑高温与干旱胁迫对小麦籽粒 GBSS 活性、淀粉品质及产量的影响的开题报告本文讨论的是高温与干旱胁迫对小麦籽...
精品文档---下载后可任意编辑高效解磷菌的筛选及其对小麦生长的影响的开题报告1. 讨论背景与意义磷是植物生长所必需的营养元素之一,但常...
精品文档---下载后可任意编辑高抗性淀粉小麦淀粉特性及其与营养成分相关性的开题报告一、讨论背景小麦是全球重要的粮食作物,也是人类饮食...
精品文档---下载后可任意编辑高分子量谷蛋白亚基 1Bx13+1By16 组合与小麦产量性状间的关联性分析的开题报告一、讨论背景小麦是我国主要的...
精品文档---下载后可任意编辑高光谱遥感技术无损伤估测小麦主要营养参数讨论的开题报告一、讨论背景小麦是我国最主要的粮食作物之一,其主...
精品文档---下载后可任意编辑高产小麦耗水特性和干物质积累与分配及水分利用效率的讨论的开题报告一、讨论背景和意义小麦是我国的主要粮食...
精品文档---下载后可任意编辑高产小麦旗叶和芒细胞结构及其光合性能的讨论的开题报告一、讨论背景:小麦是我国重要的粮食作物之一,其生产...

