运城职业技术学院体育课教案章节名称体能恢复场地器材田径场教学目标1、武术运动简介,使学生对武术运动能够有一定的了解。2、学习基本功,...
1、在中共七大上,毛泽东致《两个中国之命运》的开幕词和《愚公移山》闭幕词。对2、在社会主义初级阶段,阶级斗争在一定范围内还会存在。对...
初级创伤救治概论一、初级创伤救治体系(PrimaryTraumaCareSystemPTCS)内容创伤预防按伤情分类伤员初步检查进一步检查稳定病情转运二、创伤...
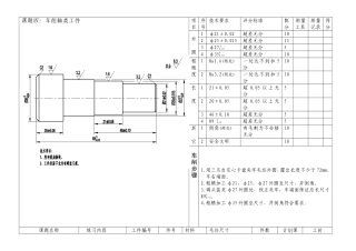
课题四:车削轴类工件项目序号技术要求评分标准配分测量工具测量记录得分外圆1φ21±0.02超差无分102φ25±0.015超差无分153φ270-0.10超差...
姓名:身份证号:产后恢复师职业培训考试卷(初级)本试卷满分100分;考试时间:120分钟;考试方式:闭卷得分评卷人一、单选题(下列各题的...
初级禅修体验课、初级禅修课程编制第一节课:禅修入静训练(上午9时整开始:50分钟)1、导师在美妙的禅修乐曲中入座。禅修放松导引法:(1...
初级查勘定损岗考试试卷一、单项选择题,20题,每题1.5分,共30分:1.保险合同附加条款是对基本条款的修改或变更,其效力(C)基本条款。A...
第一章礼仪与接待第一节礼仪礼仪是一个宽泛的概念,它是人们在共同生活和长期交往中约定俗成的社会规范,它指导和协调个人或团体在社会交往...
初级茶艺师理论知识模拟试卷一、单项选择(第1题~第144题。选择一个正确的答案,将相应的字母填入题内的括号中。)1.职业道德是(B)所应...
茶文化-茶艺理论复习题库(共计200题,考试从题库中抽取50道题,均为单项选择题。请对照题目与答案在相关参考资料上做一些延伸的资料检索,...
技术考试一、名词解释1、初馏点:当油品被加热而流出第一滴冷凝液时的汽相温度称为初馏点。2、终馏点:当油品被加热到最后时所达到的最高汽...
第四章时间价值计算题1、某人5年后需用现金40000元,如果每年年末存款一次,在年利率为6%的情况下,此人每年年末应存入现金多少元?2、有一...
一、判断题1、企业发行股票的财务风险高于发行债券的财务风险。答案:否2、任何企业均可以发行股票来筹集资金。答案:否3、股票的市场价值...
初级财务管理模拟试题一、单项选择题(本大题共10小题,每小题2分,共20分;在每小题列出的四个备选项中仅一个是符合题目要求的,请将其代...
【不定项选择题一】2012年12月3日,刘某到甲公司工作,12月10日双方订立了书面劳动合同。合同约定,合同期限2年(含试用期期限),试用期2个...
初级保育员理论知识提纲一、单项选择题1.职业是人们在社会中所从事的,并以此为生的具有特定职责的(C)。A、工作B、活动C、专门性活动D、特...
选择题1.(C)有利于婴幼儿进餐。A、婴幼儿吃饭时有陌生人出现B、催促婴幼儿进餐C、餐室内安静,同时轻声地播放轻松的音乐D、教师聊天2.为婴...
一、填空题:1、保教人员应加强对幼儿进行(安全)教育,培养幼儿自我(保护)能力,防止意外事故的发生。2、健康的新概念除(身心健康)以...
初级保育员理论知识提纲一、单项选择题1.职业是人们在社会中所从事的,并以此为生的具有特定职责的(C)。A、工作B、活动C、专门性活动D、特...
初级保育员理论知识提纲一、单项选择题1.职业是人们在社会中所从事的,并以此为生的具有特定职责的(C)。A、工作B、活动C、专门性活动D、特...

