管理信息系统设计报告 题 目:企业人事管理信息系统下载后可任意编辑 姓 名: 王 昕 学 号: 202446910133 班 级: 经济学类 1001...
下载后可任意编辑企业 HR 管理劳动纠纷规避措施关于企业 HR 管理规避措施可从很多方面体现出来,比如:从招聘、培训、劳动合同签订的风...
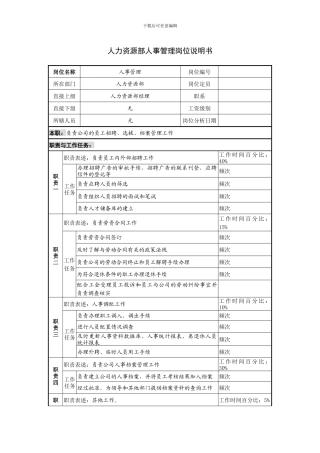
下载后可任意编辑人力资源部人事管理岗位说明书岗位名称人事管理岗位编号所在部门人力资源部岗位定员直接上级人力资源部经理职系直接下级无...
下载后可任意编辑人事管理部分公司组织架构图:第一章 总则根据国家有关劳动人事的法律法规、相关政策,为法律规范公司人事制度,加强人事...
下载后可任意编辑人事(企业机构管理范本)管理规章 □ 总 则 第一条 目的:为使本公司员工管理有所遵循,特定本规则。 第二条 范...
人事管理策划文件编号:WDSY/XY-CH-NK02版本状态:B/0下载后可任意编辑项目工作要点工作标准管理控制责任人工作记录支持文件1编制管理1.1定...
下载后可任意编辑人力资源模块需求 第一章组织构架 1.组织架构管理:设计并展现组织架构,既可以支持集团企业管理体系的构建,满足集团对...
下载后可任意编辑森 仕 集 团( 人 力 资 源 部 ) 编 制 人 : 批 准 人 : 修 订日 期 : 2006 年 10 月 1 ...
下载后可任意编辑人事管理工作计划范文 在全体同事的共同努力下,在公司领导的全面支持、关怀下,通过扎扎实实的努力,圆满地完成了 2024...
下载后可任意编辑人事管理年终工作报告 工作总结,就是把一个时间段的工作进行一次全面系统的总检查、总评价、总分析、总讨论,分析成绩、...
下载后可任意编辑人事管理年度总结范文四篇为你准备了《人事管理年度总结范文四篇》希望可以帮到你! 【篇一】人事管理年度总结范文 20XX...
下载后可任意编辑人事管理流程及相关规定(试行)2010 年 6 月 1 日为适应科学管理的需要,使公司人事管理工作流程化、法律规范化,特...
下载后可任意编辑第一章 总则 第一条 本公司为推动现代化的企业管理,健全员工管理,提升企业文化,依据有关法律和相关条例规定,结合本...
下载后可任意编辑人事管理手册第一章 总则第一条、 为进一步完善人事管理制度,根据国家有关劳动人事法律、法规、政策及公司章程之规定,...
人事管理操作细则人事管理操作细则(2024 版)※※※※※※※※有限公司集团本部二〇一〇年四月下载后可任意编辑目目 录录第一章总 则.......
下载后可任意编辑北京汉博是商业投资管理有限公司人事管理手册目 录第一章 招聘管理制度.................................................
下载后可任意编辑人事管理基础业务操作指导手册一、招聘管理........................................................21.用工计划管理......
公司行政人事部工作总结春逝秋飞,转瞬间冬来到,龙城公司在集团总经理的亲自带领下,骏马腾飞,昂首跨越了不平凡的##年度——马到功成,...
下载后可任意编辑第一章 总 则为使公司人事管理走上正规化、制度化、现代化的道路,在有章可循的情况下提高人力资源管理水平,造就一支高...
下载后可任意编辑关于人事管理和人际关系其实最开始想要写人事管理方面的东西是源于一个朋友,她就事于 HR 的工作,和她的很多交谈发现人...

