欧陆经典万兴苑物业管理投标方案保安消防(分册)北京中实杰肯道夫物业管理有限公司2004年3月28日目录前言⋯⋯⋯⋯⋯⋯⋯⋯⋯⋯⋯⋯⋯⋯⋯...
第一章安全保卫制度为维护正常的工作秩序,确保财产安全,特制订本制度。第一条安全保卫工作,要认真落实责任制。总经理是公司安全保卫的第...
第1页共3页保安班长岗位职责岗位职责保安班长岗位职责11.执行公司的规章制度,做好本职工作,管理全队的各项工作。2.做好队员的思想工作。...
第十章保安服务手册电子文档:BAFW001保安服务要求一、安全安全是物业管理服务的第一需求,也是保安服务的第一需求。物业管理公司应该树立...
实用标准文档文案大全保安服务管理制度第一章保安部职权范围保安部是公安、消防部门进行治安、消防安全的重要辅助力量。负责物业管理处所管...
...下载可编辑.保安服务合同甲方:乙方:甲乙双方一致认可并同意以下约定:1.本合同中甲方与乙方的关系是公司与公司之间的服务外包关系。不...
第四部分保安服务招标范围及具体要求一、招标编号:0730-1011GD041401/01二、项目名称:北京航空航天大学新主楼保安服务招标三、新主楼保安...
保安工作计划范文1/7保安工作计划范文XX年度范文XX年度范文1为了加强管理,增强员工的安全意识和服务理念,进一步提高员工的安全防范能力和服...
1/11保安服务实施方案2/11————————————————————————————————作者:——————————————————...
1/11保安服务实施方案(整体)2/11————————————————————————————————作者:———————————————...
1/3保安员文明用语一.保安文明礼貌用语1.您好!早上好、下午好、晚上好。2.谢谢合作,请慢走,再见!3.谢谢您的关心(提醒),我不会忘记...
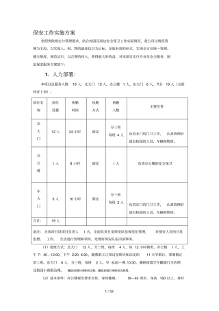
1/52保安工作实施方案依照贵院规定与管理要求,结合校园及周边安全保卫工作实际情况,我公司以规范管理为手段,以实现人、财、物的最佳结合...
1/7保安培训考核考试2/7————————————————————————————————作者:———————————————————...
第1页共18页保安岗位职责培训保安培训管理规定及保安岗位职责岗位职责1、管理制度保安培训管理规定第一条为培养一支熟悉业务、爱岗敬业、纪...
岗位说明书岗位名称保安员岗位编号所在部门行政办公室岗位定员15人直接上级保安队长岗位工资直接下级无分析人所辖人员无分析日期本职:负责...
1/16保安培训实施方案2/16————————————————————————————————作者:——————————————————...
保安培训计划范文一:为了更好的推动保安各项培训工作的进一步开展,努力提高教学质量,为公司培养合格的保安人才,使其成为维护公司治安、...
培训方案培训目的1.保安人员培训应以保安理论知识、军事技能训练为主,在教学过程中,要求队员全面熟知保安理论知识及军事基础知识,在工作...
-------------------------------------------------------精选财经经济类资料----------------------------------------------保安合作协...
-------------------------------------------------------精选财经经济类资料----------------------------------------------保安员工转...

