MerchandiseKnowledgeManuel商品知识指南Produce(果蔬部)Training&Development培训与发展Copyright2001版权声明byWal-MartChinaCO.,LTD....
荨麻疹诊疗新进展指南课件•荨麻疹概述•荨麻疹诊疗现状•荨麻疹诊疗新进展•荨麻疹预防与护理•诊疗案例分享•未来展望目录CATALOGUE荨麻...
第1页共16页编号:时间:2021年x月x日书山有路勤为径,学海无涯苦作舟页码:第1页共16页参考译文进口加工食品的自主管理指南一、主旨进口商...
第1页共26页编号:时间:2021年x月x日书山有路勤为径,学海无涯苦作舟页码:第1页共26页1、IP地址配置1.1、配置接口的从IP地址ipadd10.1.1....
第1页共30页编号:时间:2021年x月x日书山有路勤为径,学海无涯苦作舟页码:第1页共30页1.产品概述1.1产品概述随着企业将人力资源作为一...
《质量评估报告》《监理总结》《监理月报》《监理业务手册》上海外建建设咨询监理有限公司IntertekEngineeringSupervisionShanghaiLimited...
第1页共14页编号:时间:2021年x月x日书山有路勤为径,学海无涯苦作舟页码:第1页共14页一派遣的方式劳务派遣也称劳务租赁,是根据用人单位...
第1页共55页编号:时间:2021年x月x日书山有路勤为径,学海无涯苦作舟页码:第1页共55页泰国国际营销指南第2页共55页第1页共55页编号:时间...
抗敏感与皮肤保护指南•抗敏感与皮肤保护的重要性•抗敏感与皮肤保护的日常护理•抗敏感与皮肤保护的医学治疗•抗敏感与皮肤保护的生活习惯...
附件:南水北调中线干线工程渠道衬砌工法管理指南华北水利水电学院二零一三年五月前言南水北调中线干线工程建设正处于高峰期、关键期。2013...
•手足口病概述•手足口病预防措施•手足口病的治疗与护理•手足口病防控的宣传教育•手足口病防控的监测与预警目录•手足口病防控的资源保...
美国心衰管理指南更新要点课件目录•美国心衰管理指南更新内容•心衰患者的自我管理•心衰的未来研究方向•心衰患者的心理支持01心衰定义与...
用友ERP实施方法论V5.0(仅限用友内部使用)用友实施方法论5.0U8网络分销项目标准实施指南版本:V1.0ERP事业部起草部门:ERP分销及零售业务...
第一章辅助系统1.消防广播系统消防广播系统是建筑物的消防指挥系统,对整个消防控制管理起着非常重要的作用。S11系统消防广播可选配两种系...
第1页共5页编号:时间:2021年x月x日书山有路勤为径,学海无涯苦作舟页码:第1页共5页服务补救指南目的:通过《服务补救指南》制定,使员工...
第1页共76页编号:时间:2021年x月x日书山有路勤为径,学海无涯苦作舟页码:第1页共76页目录前言….........................................
第1页共9页编号:时间:2021年x月x日书山有路勤为径,学海无涯苦作舟页码:第1页共9页附件1:“建行e路通手机银行团购秒宝马”手机银行市场...
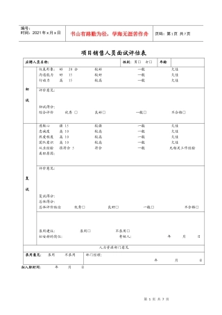
第1页共7页编号:时间:2021年x月x日书山有路勤为径,学海无涯苦作舟页码:第1页共7页项目销售人员面试评估表应聘人员名称:性别:男□女□...
标准会计业务处理指南fa4-05-02版本:V2.00文档信息文档编号fa4-05-02文档名称标准会计业务处理指南版本号V2.00密页级数56文件控制版本记录...
第1页共20页编号:时间:2021年x月x日书山有路勤为径,学海无涯苦作舟页码:第1页共20页省注册志愿者信息管理系统应用指南目录一.基本信息...

