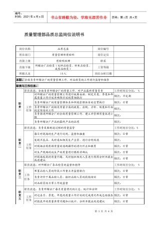
第1页共4页编号:时间:2021年x月x日书山有路勤为径,学海无涯苦作舟页码:第1页共4页质量管理部品质总监岗位说明书岗位名称品质总监岗位编...
副总经理(兼风险总监)职务说明书档案编号:一、基本资料1、职务名称:副总经理2、直接上级:总经理3、所属部门:4、薪金等级:5、薪金水...
总监巡视工作笔记工程名称:编:巡视范围及内容一、工程质量巡视:□桩基;□地基与根底;□主体构造;□节能建筑;□质量缺陷处理;二、工...
第1页共8页编号:时间:2021年x月x日书山有路勤为径,学海无涯苦作舟页码:第1页共8页时光荏苒,2007年很快就过去了,回首过去的一年,内心...
项目总监岗位说明书部门服装部职务类别行政级直属上级职务总经理工作区域□营销中心□阳光基地职务项目总监管辖人数30内容岗位描述工作概要...
第1页共10页编号:时间:2021年x月x日书山有路勤为径,学海无涯苦作舟页码:第1页共10页派驻三级公司财务总监管理暂行办法为适应公司发展的...
蚆蚇袆芆薂蚆羈蒂薈蚅膀芄蒄蚄芃膇螂蚃羂莃蚈蚂肅膅薄蚂膇莁蒀螁袇膄莆螀罿荿蚅蝿肁膂蚁螈芃蒈薇螇羃芀蒃螇肅蒆荿螆膈艿蚇螅袇蒄薃袄羀芇葿...
总监巡视检查记录本项目名称:南宁市佛子岭路-月湾路城市支路工程总监姓名:凌晓记录起止日期:2011年1月1日至2012年6月30日湖南和天工程项目...
第1页共7页编号:时间:2021年x月x日书山有路勤为径,学海无涯苦作舟页码:第1页共7页苏州工业园区国有企业财务总监管理考核暂行办法(送审...
岗位分析问卷第一部分一、基本信息姓名:填写日期:岗位名称:企业清理办公室副主任、财务总监岗位编号:所属部门:直接上级:总经理室岗位...
第702页共10页编号:时间:2021年x月x日书山有路勤为径,学海无涯苦作舟页码:第702页共10页企业集团内部控制体系中的财务总监派出管理机制...
第1页共5页编号:时间:2021年x月x日书山有路勤为径,学海无涯苦作舟页码:第1页共5页CSR企业社会责任总监培训班-CSR战略管理08年9月22-23...
第1页共8页本文格式为Word版下载后可任意编辑和复制运营总监聘用合同甲方(聘用单位):乙方(受聘人):甲方因公司进展和规范管理、科学管理的...
第1页共7页本文格式为Word版下载后可任意编辑和复制营销总监聘用合同范本本页是关于营销总监聘用合同范本的范本,本篇内容里,针对营销总监...
奥迪经销商关键岗位人员评价中心工作成就记录您的姓名____________________申请加入经销商名称__________申请职位____________________日期...
Word文档销售总监劳动合同范本甲方:法定代表人:地址:乙方:居民身份证号码:家庭住址:依据《中华人民共和国劳动法》等相关法律、法规有...
总监办管理规章制度汇篇编制人:审批人:2016年11月目录质量监理工作制度篇第一章质量责任管理制度........................第1页第二章设...
第1页共5页本文格式为Word版下载后可任意编辑和复制酒店餐饮总监聘用合同样本聘任方:(简称甲方)受聘方:身份证号:(简称乙方)甲乙双方本着...
总监聘用合同范文现今很多公民的维权意识在不断增强,的地位越来越不容无视,签订合同是减少和防止发生争议的重要措施。相信很多朋友都对拟...
总监级人员07年绩效考核合同表(项新永)指标详细说明:构面:指标名称及权重指标内容与定义评议标准考核部门或数据来源考核周期及时间业务...

