物业综合管理工作手册一、接管验收规定1.职责1.1公司总经理任命市场处牵头组建物业验收小组和物业管理处。1.2物业验收小组:负责物业接管验...
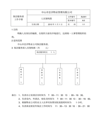
保洁服务部工作手册中山市忠洋物业管理有限公司人员架构图文件编号/BJ001版本编号A/0生效日期2010年1月1日页码1/11目的明确人员岗位的编排...
武汉『长岛』物业服务中心工程部工作手册世邦魏理仕武汉分公司呈谨二零一一年六月目录⋯⋯⋯⋯⋯⋯⋯⋯⋯⋯⋯⋯⋯⋯⋯⋯⋯⋯⋯⋯⋯⋯⋯⋯⋯...
前期介入工作手册第一章规划设计介入与建设施工介入第一节规划设计介入规划设计人员侧重于依据技术标准和建筑规范进行规划与设计,往往忽视...
营销管理工作手册桂林漓泉股份有限公司二○○一年九月使用说明一、本管理手册适用于漓泉公司的营销系统,具体包括以下几部分:1、营销系统...
成都市某某建筑工程公司民工夜校工作手册民工夜校校长---------------班主任---------------目录目录.......................................
广州城市职业学院毕业(顶岗)实习指导教师工作手册(2012年版)教师姓名/职称教学单位指导学生专业/年级指导时间:年月日~年月日教务处制...
年毕业设计(论文)工作手册题目____________________________________________________________________________________________________...
教师实习工作手册指导教师:专业名称:实习单位(盖章):实习时间:江苏省张集中等专业学校校外实习工作规程实习是教学过程的重要组成部分...
联创光电科技股份有限公司内部审计工作手册目录序言第一部分内部审计办法第二部分内部审计具体规范内部审计具体规范第1号──审计方案编制...
标题章节号页码目录ZYYH-GC-0011—2文件修改控制ZYYH-GC-0023岗位设置结构图ZYYH-GC-0034工程部职能和质量目标ZYYH-GC-0045岗位职责和任职...
某物业管理公司制度汇编之保洁工作手册第一章任务清洁管理是物业管理的“面子问题”,它是宣传企业形象的重要途径之—。保洁部的主要职能包...
20一五年度**县防汛工作手册自治区防汛抗旱指挥部办公室20一五年2月20一五年度**县防汛工作手册目录第一部分基本情况第一章防汛组织机构及...
江门职业技术学院20--20学年第学期实习指导教师工作手册系别:教研室:教师:20年月日至20年月日目录一、校外实习指导教师职责(试行)⋯⋯...
中共XX市纪委驻市委组织部纪检组工作手册2017年5月有关说明一、本手册根据市委有关加强派驻机构建设意见精神、市纪委派驻机构全覆盖工作会...
成都双流航都医院安全保卫工作手册1、社会管理综合治理制度⋯⋯⋯⋯⋯⋯⋯⋯⋯⋯⋯⋯⋯⋯⋯12、安全生产工作制度⋯⋯⋯⋯⋯⋯⋯⋯⋯⋯⋯⋯...
中共XX市纪委驻市委组织部纪检组工作手册2017年5月有关说明一、本手册根据市委有关加强派驻机构建设意见精神、市纪委派驻机构全覆盖工作会...
2016年(上半年)招生宣传工作手册北京语言大学招生办公室二〇一六年一月目录北京语言大学学校概况.........................................
质量/环境/职业健康安全体系文件机电设备工作手册机电设备工作手册文件号:SSIPPM/W—SB版本号:E生效时间:2014.2.1编制:一体化文件编写...
营业员工作手册2007年9月2嗨,大家好!我是移动大家庭中的一员。我在一线工作两年啦,两年以来,累积了工作中的点滴感受和经验,想与大家一...

