工程测量实习报告范文【优秀五篇】 工程测量实习报告 1 实习目的:透过实地的测量实习,巩固课堂所学的理论知识,熟练掌握水准仪、经纬...
工程测量的个人实习报告 一、前言 2024 学年第二学期末,自 2024 年 7 月 14 日起,我们进行了为期 5 天的工程测量实习、 这次...
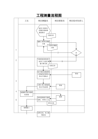
工程测量流程图12345工长项目测量员项目质检员项目技术负责人复核按图纸引放分线和标高线协同监理进行基线复核,并移交工长移交记录按图施...
工程测量毕业生个人自荐信 工程测量毕业生个人自荐信 在如今这个时代,我很多时候都不得不用到自荐信,请留意不同的对象有不同的自荐信。...
工程测量实习报告范文篇一 实习目的:通过实地的测量实习,巩固课堂所学的理论知识,熟练掌握水准仪、经纬仪的基本操作,掌握导线测量、三...
工程测量毕业个人简历模板 工程测量毕业个人简历模板 简洁明了突出重点是优秀简历的关键,在个人简历中虽然不能用过多的内容来表现自我,...
工程测量控制点交桩记录表工程名称:芜湖汽车服务中心 1#楼工程工程地点:1#楼现场序号桩点名称桩类型桩位置坐标值绝对高程值(M)备注1A定...
现场台账-17-1工程测量控制点移交记录经规划、测绘部门 20245 年 11 月 26 日现场测绘放控制桩如下:序号桩点名称桩类型桩位置坐标值...
工程测量实习总结范文 紧张又充实的实习生活又告一段落了,想必你学习了很多新方法,该总结一下这段时间的得与失,好好写份实习总结了。在...
工程测量实习心得体会 3 篇范文工程测量实习心得体会一: 为期十天的测量实习结束了,在这期间,我们小组完成了所有的测量任务并最终完...
工程测量控制点交桩记录表工程名称: 工程地点:序号桩点名称桩类型桩位置坐标值绝对高程值(m)备注1A1钢钉见附图X3500Y2A2钢钉见附图XY简...
工程测量报价单工程名称建设地点单价及其它主要约定1、按实际工程量进行结算。2、控制测量 元/平方公里。3、比例尺 1 : 地形测量 元/...
技术总结报告Xxxxxxx(测绘工程项目名称)(测绘工程项目名称)技术总结报告河海学院 2024 级港口航道与海岸工程 6 班 3 组2024 年 6...
工程测量技术专业大学生职业生涯规划一.前言: 大学四年说长不长、说短不短,就在自己还在迷茫混沌的时候,大学时间已经在不知不觉中过了...
工程测量成果表工程名称: 施工单位: 监理单位: 施工单位报送记录致监理单位: 根据合同要求,我单位已完成 的测量工作,施测成果经...
测量工作流程(工作总结)一、前期工作1、进场前场地实测(地形,标高)。1)监理或业主同实测,现场地形标高,现场确认。2)分包场地平...
工程测量年度工作总结大全 工程测量年度工作总结(一) 20xx 年是总公司标准化、精细化管理的第一年,作为公司的一员有义务努力适应公司...
工程测量实习报告心得体会 工程测量实习报告心得体会 1 实习是我们工程测量的必经之路,在 20__年我也和老师同学们开始了工程测量实习...
实习报告一、实习目的为深化工程测量专业知识,结合水专实际情况,安排此次集中教学实习:1.培育学生团结协作、吃苦耐劳的精神,提高组织...
工程测量实习报告 2024 实习正式提供了一个从学生变成员工,从学习变成工作,从学校走进职场的机会,让大家真实的接触职场。下面是我给大...

