下载后可任意编辑水利项目稽察工作报告与水利项目部质检科申报材料汇编水利项目稽察工作报告根据省水利厅《关于开展 XX 年水利安全生产大...
第1页 共14页 2024 年质检竞聘演讲稿5 篇 质检竞聘演讲稿篇1 尊敬的各位领导,各位评委,各位同事: 大家好! 首先感谢各位领导给...
编号:TQ5301 《新员工入职培训》 成绩登记表课程内容: 培训讲师: 培 训 时 间 : 应参训人数: 实到参训人数: 序号部门职位...
为进一步加强酒店质检工作,充分发挥质检"监察御史"的作用,推进酒店服务质量的提升。近日,徽商故里召开酒店质检工作专题会议,创新质检工...
质检部管理手册满足宾客的需求,为客人提供舒适、方便、整洁、安全的高质量服务是酒店的重要工作目标,酒店服务质量的高低直接影响酒店的来...
洗选工种操作规程目 录第一章 皮带运输机岗位操作规程.......................1第二章 破碎机岗位操作规程...........................3...
质量管理运行方案前 言 服务质量是酒店经营的生命线。加强质量管理,创造服务精品,是酒店营造核心竞争力,使酒店立于不败之地的战略任务...
一、本科毕业后一年后自动转为助理工程师,评为助理工程师后四年评工程师。如果是搞施工就考建造师做到一定时间后可以考一个监理工程师.如...
水 利 水 电 工 程单位工程施工质量评定表表 1 工程项目名称施工单位单位工程名称施工日期自 年 月 日至 年 月 日单位工程量...
第一章 总则质检宗旨酒店将通过细致严格的质检制度,提高整体服务意识与服务质量,以便稳步、快捷地达到现代化、科学化的星级管理模式。质...
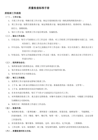
质量检查标准手册质检部工作流程(一)、工作计划:1、 月度工作计划:明确月度工作计划,制定月度的检查计划(细化到每周检查内容);2、...
质 检 部 管 理 手 册满足宾客的需求,为客人提供舒适、方便、整洁、安全的高质量服务是酒店的重要工作目标,酒店服务质量的高低直接...
水利水电工程喷锚支护单元工程质量评定表单位工程名称单元工程量分部工程名称施 工 单 位单元工程名称、部位检 验 日 期 年 月 日...
一、质检部概述 质检部负责酒店的全面质量管理,根据《中华人民共和国国家标准旅游饭店星级的划分与评定》标准以及酒店有关管理规定,通过...
(3)项目管理计划Issued by/作者:Title/职位Signature/签名Company /公司Date/日期Reviewed by/审核:Title/职位Signature/签名Company...
质量管理运行方案前 言 服务质量是酒店经营的生命线。加强质量管理,创造服务精品,是酒店营造核心竞争力,使酒店立于不败之地的战略任务...
下载后可任意编辑我市白酒质检工作半年总结与我把党来比母亲汇编我市白酒质检工作半年总结今年以来,在市局党组的正确领导下,我所以科学进...
下载后可任意编辑我市白酒质检工作半年总结与我心目中的共产党员爱国演讲汇编我市白酒质检工作半年总结今年以来,在市局党组的正确领导下,...
供热管道工程土建工程质检施工方案工程有限公司二 O 一三年十一月三日一、概述1. 工程特点供热管道工程从热电厂的主管道接出,沿各道路...
质检员职位名称质检员职位代码所属部门生产部职 系职等职级直属上级质量主管薪金标准填写日期核 准 人职位概要:完成日常质量检验、质量...

