高考化学实验汇编1、(2014课标2.28)(15分)某小组以CoCl2·6H2O、NH4Cl、H2O2、浓氨水为原料,在活性炭催化下,合成了橙黄色晶体X。为测定...
化学实验能力影响因素的学生调查问卷学校班级性别你的化学成绩亲爱的同学,您好!愿意将您的化学实验情况告诉我吗?您可知道,您手中的这份...
学生实验基本操作[知识目标]1.认识常见仪器的名称和用途。2.学会固体和液体药品的取用以及液体药品的量取。3.了解学生实验的一般步骤和...
课题3走进化学实验室第1课时初中化学实验常用仪器和药品取用规则【学习目标】1.通过学生的实践探索和教师的引导,能进行药品的取用等基本...
怎样掌握常用化学仪器?做化学实验离不开使用化学仪器,在初中化学中常使用的仪器约二十种。这些仪器不同于日常生活用具,有它自己的名称和...
实验综合测试(B)一、选择题(本题包括17个小题,每小题只有一个选项符合题意,共51分)1.为了进行某一实验,必须用以下器材:镊子、小刀...
第1节化学实验常用仪器和基本操作[考试说明]1.了解化学实验是科学探究过程中的一种重要方法。2.了解化学实验室常用仪器的主要用途和使用方...
第1节化学实验的常用仪器和基本操作考试说明1.了解化学实验是科学探究过程中的一种重要方法。2.了解化学实验室常用仪器的主要用途和使用...
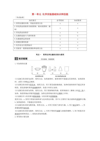
第一单元化学实验基础知识和技能[考试标准]知识条目必考要求加试要求1.常用仪器的名称、用途及使用方法aa2.常见药品的取用(块状固体、粉末...
第1讲化学实验常用仪器及基本操作考纲要求1.了解化学实验室常用仪器的主要用途和使用方法。2.掌握化学实验的基本操作。3.能识别化学品标志...
学案九化学实验方案的设计与评价【教学目标】知识目标:1.运用化学实验知识,对实验方案作出分析和判断。了解实验设计的基本要求2.通过对实...
下载后可任意编辑物质的量在化学实验中的应用的说课稿各位专家、评委大家好:我说课的课题是《物质的量在化学实验中的应用》。一、教材分析...
第1节化学实验的常用仪器和基本操作【考纲要求】了解化学实验是科学探究过程中的一种重要方法。了解化学实验室常用仪器的主要用途和使用方...
专题九综合化学实验课时37化学实验基础(本课时对应学生用书第163~175页)【课时导航】复习目标1.知道化学实验是化学科学探究的一种重要方法...
专题二十一化学实验基本方法考纲解读考点考纲内容高考示例预测热度常用仪器的主要用途和使用方法1.了解化学实验是科学探究过程中的一种重要...
专题讲座七学考第28题——化学实验基础1.(2017·浙江11月选考,28)为了探究铁、铜及其化合物的性质,某同学设计并进行了下列实验。已知:3...
第六讲化学实验基本操作【课程目标】1.掌握最基本的实验操作方法和要求。2.体会到严谨的科学态度,合理的实验步骤,正确的操作方法是实验...
第33讲化学实验设计与评价1.下列实验方案可行的是()A.用1mol/L的盐酸与MnO2反应制取氯气B.用湿润的淀粉碘化钾试纸鉴别二氧化氮和溴蒸气C...
中考化学实验【知识与考点】化学实验中常用仪器的名称、用途和使用方法,药品的取用,物质的加热、溶解、过滤和蒸发操作,玻璃仪器的洗涤以...
溶液的质量分数=×100%=×100%溶液的物质的量浓度=第二节化学计量在实验中的应用(三)教学目标:知识与技能:1、使学生正确地理解物质的量浓...

