【部分创业企业辅导示范工程企业家评价】对于我来说,参加创业企业辅导示范工程,绝对是一次非常特别的经历。这段经历不同于过去的受到的系...
第二章档案事业第二章共三节:第一节档案事业及其构成,第二节档案事业的建立与发展,第三节档案机构与人员。第一节档案事业及其构成这一节...
大学生职场技能团体辅导训练设计者:许超潘家佳吴勇团体名称:大学生职场技能团体辅导训练.团体性质:结构化,发展性团体团体目标:通过团...
銘傳大學企業管理學系企管人手冊銘傳大學企業管理學系企管人手冊目錄圖目錄...............................................................
第一单元混合运算1、认识混合运算:加、减、乘、除四种运算称为四则运算;加、减运算属于一级运算;乘、除运算属于二级运算。2、递等式的写...
小学课内外辅导工作方案尚勇中学2014-2015上学期课内外辅导工作总结李小勇在学校领导、年级组长的关心和支持下,在体育教师和各班主任的组...
小学课内外辅导工作方案2012—2013学年课内外辅导总结年级:高一学科:语文姓名:周化能这一学年以来,在学校领导和老老师的帮助下,我在课...
一对一辅导方案一对一辅导方案(一)一、学大教育简介北京学大教育隶属于学大教育科技(北京)有限公司,成立于**年9月,而北京学大教育就...
关于成立乡镇教育辅导站的方案(初稿)成立质检小组建议(初稿)为加强汽车维修服务质量管理,提高本厂整体的竞争力。为保证维修质量的检查工...
第1页共59页编号:时间:2021年x月x日书山有路勤为径,学海无涯苦作舟页码:第1页共59页流体力学辅导教案课程名称:流体力学学时:36(适用...
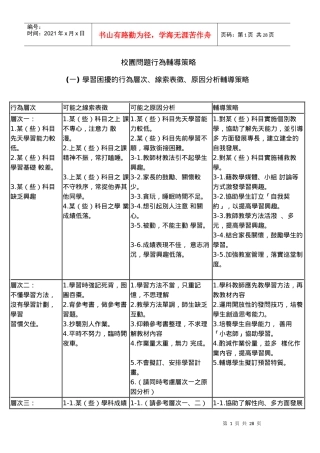
第1页共28页编号:时间:2021年x月x日书山有路勤为径,学海无涯苦作舟页码:第1页共28页校園問題行為輔導策略(一)學習困擾的行為層次、線索...
公共行政学辅导二第三章政府职能重点内容提示:本章着重论述政府职能的含义、特点和类型。政府职能是指政府在社会中所扮演的角色和所起的作...
行政院青年輔導委員會99年「青年志工校園推廣大使團」招募簡章99年3月15日核定一、目的:(一)促進志願服務理念廣被校園,並藉由大使團團...
AUTOCAD2011培训辅导资料第一课:AutoCAD2010基本工具1.1AutoCAD2010安装方法图1图2图3图4图5图6图7图8图9图10图111.2AutoCAD2010面板介绍...
佛山市十环企业管理服务有限公司“6S”专案辅导计划书客户名称:泉州利昌塑胶有限公司“6S”辅导工作计划NO进行时间顾问师辅导工作及方法目...
公共营养师培训资料主办单位:长沙环境保护职业技术学院时间:2015年10月目录第一部分公共营养师公式归纳总结...............................
安全生产技术复习辅导一、机械电气安全技术本章题为机械电气安全技术,可以认为是机械安全技术与电气安全技术的合二而一。其实机械安全技术...
小学课内外辅导工作方案2012—2013学年课内外辅导总结年级:高一学科:语文姓名:周化能这一学年以来,在学校领导和老老师的帮助下,我在课...
關懷中輟生-變形蟲輔導師資培訓「社會劇在青少年人際問題上的應用工作坊」課程表11月16日時間課程內容主講人08:30-09:00報到09:00-10:30介...
自信心辅导团体方案“我自信,我能行。——自信心团体心理辅导招募海报“我希望大队委竞选的舞台上有我的身影,可是我总是在犹豫。。”“总...

