和谐团队中工会组织作用研究一、组织职工积极参与民主管理和民主监督民主管理是企业管理的重要组成部分,民主管理的主体是广大职工,让职工...
机关工会组织调研报告为全面了解和掌握区直机关工会组织和工会干部队伍建设情况,进一步发挥工会在构建社会主义和谐社会和自治区经济建设中...
基层工会组织应在践行群众路线中展作为摘要。作为党领导的工人阶级群众组织,工会工作本质上就是做职工群众工作,是党的群众工作的重要组成...
基层工会组织“四分类四升级”活动考核细则(村、社区类)单位名称:考评分:类别:项目序号考核标准分值扣分标准自查分考评分一组织建设35...
基层工会组织设置办法一、组建工会组织的基本要求(一)组建工会组织的法律依据工会是党领导的职工自愿结合的工人阶级群众组织,是党联系职...
基层工会组织机构设置(一)建立工会基层委员会要根据工会章程的规定,民主选举产生工会基层委员会。工会基层委员会要建立健全各项工作制度...
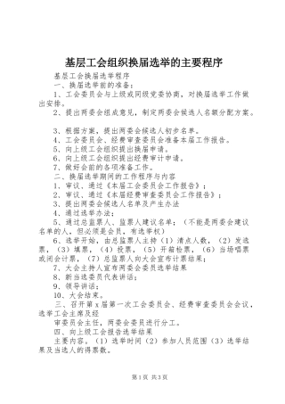
基层工会组织换届选举的主要程序基层工会换届选举程序一、换届选举前的准备:1、工会委员会与上级或同级党委协商,对换届选举工作做出安排...
基层工会组织调研报告当前,随着我镇经济的不断发展壮大,各种个体经济组织,个体私营企业等企业的增加,带来工会组织形式的多样化,工会工...
基层工会组织调查研究汇报当前,随着我镇经济的不断发展壮大,各种个体经济组织,个体私营企业等企业的增加,带来工会组织形式的多样化,工...
充分发挥工会组织作用推进企业和谐发展随着烟草行业自上而下大刀阔斧地改革,基层烟草企业职能性质、经营方式发生了深刻的变化,新的卷烟营...
充分发挥工会组织优势做好职工思想政治工作工会组织怎样做好职工思想政治教育作为企业工会组织,要创造性的发挥工会组织的作用,充分调动工...
充分发挥工会组织的国家政权重要社会支柱作用在我国,工会是国家政权的重要社会支柱和推动社会主义市场经济发展的重要力量。充分发挥国家政...
发挥企业工会组织自身作用促进职工队伍稳定积极发挥工会组织自身作用,不断促进职工队伍稳定企业稳定是企业发展的前提,没有企业发展也就无...
发挥工会组织作用构建和谐职工之家发挥工会组织作用构建和谐劳动关系和谐是社会发展进步的标志。一个国家要兴旺发达,必然要有一个和谐稳定...
发挥非公企业工会组织作用分析思考在经济转轨和社会转型的关键时期,各级工会如何在这个关键时期与时俱进履行职责,在维护职工合法权益,构...
xxxxx卫生院基层工会组织换届选举工作实施方案为进一步加强基层工会组织建设,按照《工会法》第二章第十五条“基层工会委员会每届任期三年或...
基层工会组织工作规范化流程(内部资料注意保存)梁平县总工会2016年7月前言为进一步规范基层工会组织建设,把工会组织真正建设成为职工信...
对建设“学习型、服务型、创新型”工会组织的思考建设“学习型、服务型、创新型”党组织调查问卷(为了摸清我省党员干部对学习型、服务型、...
成立工会组织申请书成立工会组织的基本程序第一步。确定候选人。由董事会确定工会主席和工会委员、经审委员、女工委员候选人。第二步:成立...
XX年医院工会组织工作重点及工作计划我院今年工会组织的工作任务将在院党委的领导下,认真贯彻党的路线、方针、政策,紧紧围绕医院中心工作...

