下载后可任意编辑公司总经理年度个人工作总结1.公司总经理年度个人工作总结20xx年,在公司经营班子的正确领导下,在各位班子成员的信任和支...
第41页共98页编号:时间:2021年x月x日书山有路勤为径,学海无涯苦作舟页码:第41页共98页**********************************************...
2022公司总经理年终总结公司总经理年终总结范文(精选11篇)时间如流水,转瞬间我们又将迎来了新的一年,回顾这一年的工作,信任大家都取得...
2022CEO总裁总经理个人简历表格CEO总裁总经理个人简历表格CEO总裁总经理个人简历表格基本信息CEO总裁总经理个人简历表格个人相片姓名:高校...
下载后可任意编辑2024最新电信分公司总经理个人述职范文作为中国电信xx分公司党建工作第一责任人,本人仔细履行工作职责,以党建工作为统领...
总经理聘用协议甲方:盐城市瑞和职业有限公司乙方:,身份证号码:甲方经董事会决议,聘请乙方担任甲方的总经理。根据国家的法律、法规和规...
总经理聘任协议书聘任方:上海利久塑业有限公司(以下简称甲方)受聘方:(以下简称乙方)为加强甲方人力资源管理,提高高管人员积极性,明确...
下载后可任意编辑总经理的述职工作报告各位员工们:今日对我们集团来说是个盛大的日子,在这里我代表总裁办向辛苦工作的的各位员工表示由衷...
下载后可任意编辑酒店总经理2024年度总结报告(5篇)酒店总经理2024年度总结第一篇:1、全面负责处理酒店的总体事务,和酒店全体员工共同努...
总经理聘用合同甲方(聘用方):法定代表人:乙方(受聘方):身份证号码:甲方经董事会决议,聘请乙方担任甲方的总经理。根据国家的法律、法规...
下载后可任意编辑总经理发言稿大全篇一大家好。我是联合经研公司总经理,很荣幸能有机会与各位专家就中小客户问题进行沟通。在中小客户业务...
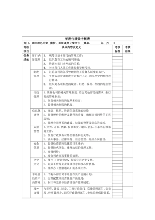
年度位绩效考核表部门:总经理办公室岗位:总经理办公室主任姓名:年月日考核项目具体内容及定义考核标准考核结果任务绩效部门内部管理1.统...
总经理竞聘演讲稿尊敬的各位领导、各位代表、你们好首先,感谢领导给我们搭建了这个竞争平台,也感谢领导给我这一次学习提高的机会。我叫陈...
总经理(2017年度)绩效考核量化表被考核人姓名职位总经理部门考核人姓名职位部门项目指标总分分值绩效目标值考核得分财务管理成本费用利润...
下载后可任意编辑企业总经理年终工作述职报告5篇1.企业总经理年终工作述职报告各位董事,员工们:本人是俱乐部总经理。首先感谢董事会对我...
下载后可任意编辑执行董事和总经理的竞聘演讲稿范文尊敬的各位领导、同志们:大家好!首先非常感谢领导和同志们的信任和支持,今日我的心情...
工程有限公司总经理就职演讲尊敬的各位领导:首先,我衷心地感谢集团公司董事会、集团公司党委和集团公司领导、以及上届有限公司领导班子和...
此资料由网络收集而来,如有侵权请告知上传者立即删除。资料共分享,我们负责传递知识。温泉度假村开业庆典仪式总经理致辞范文2篇今天我们...
......学习参考规范的公司治理结构--董事会领导下的总经理负责制一、概念公司治理结构,指为实现公司最佳经营业绩,公司所有权与经营权基于...
精品资料可编辑修改总经理岗位说明书编号:No.-职务概况岗位名称总经理所属部门总经办定编人数1直接上级职务编号薪资等级直接下属工作概述...

