文底小学暑假家访记录表(年级)豫灵镇文底小学年月日
Lesson1IamTom主系表结构(1)I'm(not)ten..Areyouten?Yes,Iam./No,I'mnot.You're(not)late.AmIlate?Yes,youare./No,you'renot.He(she,It)is(...
暑假特色作业计划四五年级语文组作业是教育教学的重要环节,是课堂教学的延伸和补充,是提高学生能力的重要途径。而创造性的特色作业,更具...
简易方程一、选择题1.甲鱼缸有鱼a条,比乙鱼缸里的鱼多5条,两缸共有()条鱼.A.2a-5B.2a+5C.5×2-aD.5×2+a2.元旦期间,某电器商场销售空...
比与比例一、选择题1.如果9a=7b,那么=()A.B.C.7D.92.两个正方形边长的比是1:3,它们周长的比是()A.1:3B.1:6C.1:83.:的比值是(...
单位换算和常见的数量关系式一、选择题1.一个正方体切成两个大小相等的长方体后,表面积(),体积()。A.增加;减少B.减少;不变C.增加;...
数与代数(四)一、选择题1.155÷2=77⋯⋯1,验算这道题目的算式是()A.77×2+1=155B.77×2=154C.77×1+2=792.4÷(1.2-0.8)=()A.0.9...
数与代数(一)一、选择题1.10个一千是()。A.一万B.一千C.一百2.下面各数中一个零也不读出来的是()。A.5098630B.6007354200C.40039001D.3...
准初三学生暑假如何安排学习有人说“黑色的高三”、“灰色的初三”,这意思当然是不言而喻的;但我想告诉各位,真正进入初中毕业阶段的人生...
第一课愉快的暑假教学目标(一)知识目标1.知道暑假生活是丰富多彩的,感受是很深的。2.引导学生交流暑期有趣的事情和内心感受,自己设计...
第一章基本句型及补语Q1:句子的两个部分?JohnSmithdiedinWorldWarTwo.JohnSmithkilled3enemysoldiers.比较die和kill得出:vt?vi?O?Q2:be...
新高三暑假作业第三讲Module3)•1.Heisnoteasytogetalongwith,butthefriendshipofhis,________,willlastforever.•A.oncegainedB.tobegain...
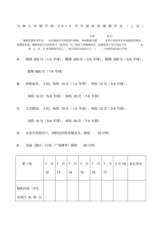
乌林九年制学校2015学年度体育暑假作业(上交)年级:姓名:暑假布置体育作业,旨在督促学生经常参与锻炼,养成锻炼习惯,有利于促进学生身...
英语学习方法和学习技巧---让教育回归原点让孩子回归天真内容分类一、时代背景二、人才内涵三、理论基础四、学习实践人类思考的自...
一、嵌入式的概述:随着信息化技术的发展和数字化产品的普及,以计算机技术、芯片技术和软件技术为核心的嵌入式系统再度成为现在研究和应用...
暑期工短期劳务合作合同书甲方:乙方:地址:地址:甲方代表:联系人:联系电话:联系电话:甲、乙双方经和谐协商,就甲方输送人员赴乙方从...
电脑销售员实习报告如果“第一次”是一份礼物,那么这个暑假送了我两份精美的礼物。第一份礼物就是“第一次”被骗于中介公司。说来羞愧,但...
致学生家长的一封信亲爱的家长朋友:您好!在您的鼎力支持下,我们度过了一个充实而又忙碌的学期。在此,我们全体师生对每一位关心和支持我...
下载后可任意编辑初三暑假学习计划时间表1、目标;;列计划的目的无非是通过白纸黑字,使得自己对自己的学习情况能够进行监督和检查。初三学...
下载后可任意编辑初三暑假学习计划XX年中考过后,新一届初三的号角又已吹响。每一名同学都希望在初三有一个良好的开端,因此怎样利用暑假的...

