电脑桌面
添加小米粒文库到电脑桌面
安装后可以在桌面快捷访问

2025年暑假工协议书VIP免费

2025年暑假工协议书_第1页
1/2
2025年暑假工协议书_第2页
2/2
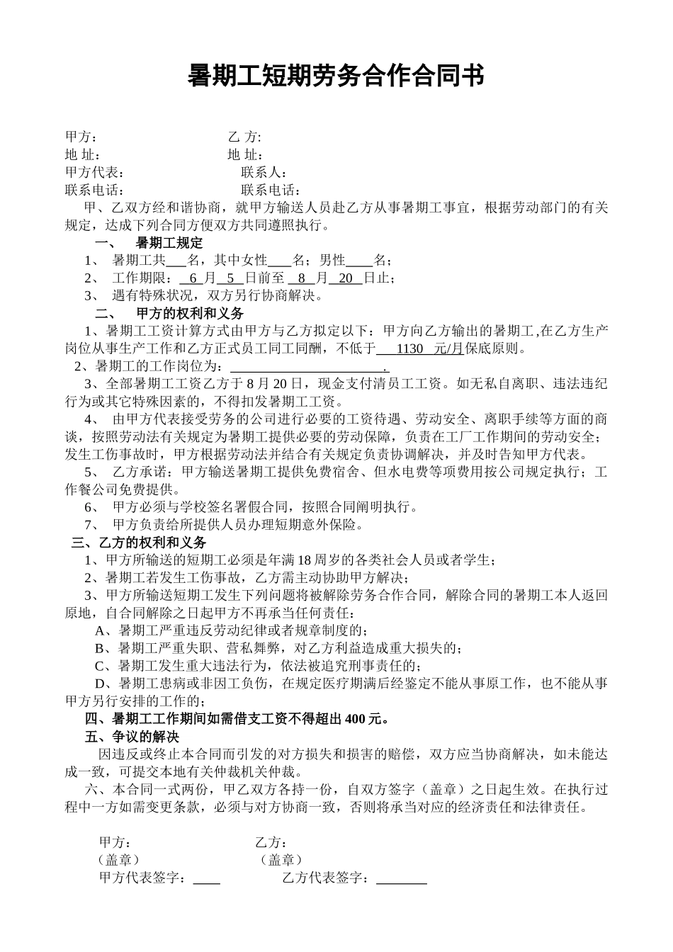
暑期工短期劳务合作合同书甲方:乙方:地址:地址:甲方代表:联系人:联系电话:联系电话:甲、乙双方经和谐协商,就甲方输送人员赴乙方从事暑期工事宜,根据劳动部门的有关规定,达成下列合同方便双方共同遵照执行。一、暑期工规定1、暑期工共名,其中女性名;男性名;2、工作期限:6月5日前至8月20日止;3、遇有特殊状况,双方另行协商解决。二、甲方的权利和义务1、暑期工工资计算方式由甲方与乙方拟定以下:甲方向乙方输出的暑期工,在乙方生产岗位从事生产工作和乙方正式员工同工同酬,不低于1130元/月保底原则。2、暑期工的工作岗位为:.3、全部暑期工工资乙方于8月20日,现金支付清员工工资。如无私自离职、违法违纪行为或其它特殊因素的,不得扣发暑期工工资。4、由甲方代表接受劳务的公司进行必要的工资待遇、劳动安全、离职手续等方面的商谈,按照劳动法有关规定为暑期工提供必要的劳动保障,负责在工厂工作期间的劳动安全;发生工伤事故时,甲方根据劳动法并结合有关规定负责协调解决,并及时告知甲方代表。5、乙方承诺:甲方输送暑期工提供免费宿舍、但水电费等项费用按公司规定执行;工作餐公司免费提供。6、甲方必须与学校签名署假合同,按照合同阐明执行。7、甲方负责给所提供人员办理短期意外保险。三、乙方的权利和义务1、甲方所输送的短期工必须是年满18周岁的各类社会人员或者学生;2、暑期工若发生工伤事故,乙方需主动协助甲方解决;3、甲方所输送短期工发生下列问题将被解除劳务合作合同,解除合同的暑期工本人返回原地,自合同解除之日起甲方不再承当任何责任:A、暑期工严重违反劳动纪律或者规章制度的;B、暑期工严重失职、营私舞弊,对乙方利益造成重大损失的;C、暑期工发生重大违法行为,依法被追究刑事责任的;D、暑期工患病或非因工负伤,在规定医疗期满后经鉴定不能从事原工作,也不能从事甲方另行安排的工作的;四、暑期工工作期间如需借支工资不得超出400元。五、争议的解决因违反或终止本合同而引发的对方损失和损害的赔偿,双方应当协商解决,如未能达成一致,可提交本地有关仲裁机关仲裁。六、本合同一式两份,甲乙双方各持一份,自双方签字(盖章)之日起生效。在执行过程中一方如需变更条款,必须与对方协商一致,否则将承当对应的经济责任和法律责任。甲方:乙方:(盖章)(盖章)甲方代表签字:乙方代表签字:时间:年月日时间:年月日

1、当您付费下载文档后,您只拥有了使用权限,并不意味着购买了版权,文档只能用于自身使用,不得用于其他商业用途(如 [转卖]进行直接盈利或[编辑后售卖]进行间接盈利)。
2、本站所有内容均由合作方或网友上传,本站不对文档的完整性、权威性及其观点立场正确性做任何保证或承诺!文档内容仅供研究参考,付费前请自行鉴别。
3、如文档内容存在违规,或者侵犯商业秘密、侵犯著作权等,请点击“违规举报”。

碎片内容

2025年暑假工协议书

确认删除?
VIP
微信客服
  • 扫码咨询
会员Q群
  • 会员专属群点击这里加入QQ群
客服邮箱
回到顶部