L8区域工业化和城市化【地理卷·届辽宁省沈阳二中高三上学期期中考试(11)】L8读下图,完成40题。40.1995年以来我国工业就业人数下降的原...
县委书记在工业化工作会议上的讲话同志们:这次会议是一次十分重要的会议。会议的主要任务是,贯彻落实全市工业化会议精神,认真学习XX县区...
绿色建筑及建筑工业化国家科技管理信息系统公共服务平台附件5“绿色建筑及建筑工业化”重点专项20XX年度申报指南为全面落实《国家中长期科...
落实全市工业化工作会议精神工作汇报5月27日全市工业化工作会议结束后,我区高度重视,迅速进行了专题研究部署,进一步明确了今年工业工作...
县工业化发展交流材料镇位于县西南部,地处、三县交界之地,素有“南大门”之称。镇域面积246平方公里,辖17个行政村、2个社区居委会、124...
我区推进新型工业化的思考与对策党的十六大报告中明确指出。“实现工业化仍然是我国现代化进程中艰巨的历史性任务”,“坚持以信息化带动工...
我国西部地区新型工业化道路的战略思考一、新型工业化的战略意义党的十六大报告提出了我国全面建设小康社会的奋斗目标,其中一个具有战略意...
以工业化引领发展全局,推动市域经济快速发展值35亿元,同比增长31.6%;全社会固定资产投资完成17.5亿元,增长31.6%;完成财政收入3亿元...
推动信息化与工业化的融合:工业化和信息化融合(记者侯闯)中国制造企业迫切需要利用信息化手段来改善管理、加强自主创新,最终实现精益制...
统计局工业化发展经验交流材料科学编制“十二五”规划,有利于理清开展思绪,扩展经济总量,提拔综合实力,具体掌握开展内在,有用装备公共...
统计局工业化发展经验交流科学编制“十二五”规划,有利于理清开展思绪,扩展经济总量,提拔综合实力,具体掌握开展内在,有用装备公共资本...
提升工业化进程促进经济深化发展调研思考...发展工业是经济欠发达地区实现富民强县的必由之路。为了认真贯彻落实县委、政府关于加快工业发...
谈论促进工业化进程的方案[摘要]中部地区工业化进程缓慢,工业经济的主导作用较弱,制约了中部地区各项事业的发展和人民生活水平的提高。积...
第五节中国江苏省工业化和城市化的探索一、选择题1.衡量一国是否完成工业化,国际上通常用三个最重要的结构性指标,下面不属于这些指标的...
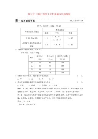
第五节中国江苏省工业化和城市化的探索(时间:45分钟分值:100分)考查知识点及角度难度及题号基础中档稍难工业化和城市化1、23、4、10、11...
在政府党组理论学习中心组新型工业化建设专题研讨会上交流发言同志们:工业化是现代化的前提和基础。强调,新时代新征程,以中国式现代化全...
在2024年市委理论学习中心组新型工业化专题研讨交流会上的讲话同志们:强调,新时代新征程,以中国式现代化全面推进强国建设、民族复兴伟业...
在全市新型工业化推进暨新质生产力培育工作推进会上的典型发言尊敬的各位领导,同志们:**市财政局深入学习贯彻关于加强科技创新和产业创新...
第二章第六节—区域工业化与城市化进程以珠江三角洲为例一、选择题(每小题5分,共60分)领开放之先,珠江三角洲充分发挥其区位优势,成为中...
陕西信息化和工业化融合中存在的问题及政策建议信息化与工业化融合内容摘要:本文通过对陕西信息化和工业化发展水平现状的分析,总结了陕西...

