钻井队能效对标方案沾化瑜凯新材料科技有限公司能效对标工作实施方案能效水平对标活动是指企业为提高能效水平,与同行业先进企业能效指标进...
重点用能行业能效水平对标达标活动实施方案附件1重点用能行业能效水平对标达标活动实施方案为切实加强重点用能企业的节能管理,提高能源利...
山西省住房和城乡建设厅关于开展建筑能效测评与标识工作宣传材料一、建筑能效测评与标识的概念建筑能效测评是指对建筑能源消耗量及其用能系...
高效节能技术应对更严格电源能效规范要求随着人们节能环保意识的不断增强,计算机、照明、消费电子、电源适配器和家电等领域越来越多地出现...
钻井队能效对标方案根据公司能效对标初步意见,将此次钻井队能效对标活动分解为现状分析、选定标杆、对标实践、指标评估和改进提高五个步骤...
能效“领跑者”制度实施方案发改环资[2014]3001号各省、自治区、直辖市、计划单列市及新疆生产建设兵团发展改革委、财政厅(局)、工业和信...
深改革强规范提能效作风建设方案一、目的意义以“深改革、强规范、提能效”为主题开展作风建设专项行动,引导、推动机关党组织和机关党员干...
能效“领跑者”制度实施方案发改环资[2014]3001号各省、自治区、直辖市、计划单列市及新疆生产建设兵团发展改革委、财政厅(局)、工业和信...
能效水平对标活动总结报告根据XX省经信委《关于重点耗能企业能效水平对标活动的通知》(皖经信节能函[2010]516号)和XX市经信委(合经资源...
第1页共41页编号:时间:2021年x月x日书山有路勤为径,学海无涯苦作舟页码:第1页共41页重庆市建筑能效(绿色建筑)测评与标识管理办法第一...
重点用能行业能效水平对标达标活动实施方案附件1重点用能行业能效水平对标达标活动实施方案为切实加强重点用能企业的节能管理,提高能源利...
能效对标方案[最终版]为贯彻《国务院关于印发节能减排综合性工作方案的通知》(国发"2007"15号,以下简称《工作方案》)精神,深入开展千家...
中华人民共和国国家质量监督检验检疫总局中国国家标准化管理委员会发布附件2ICS27.010F01中华人民共和国国家标准房间空气调节器能效限定值...
附件2:建筑能效测评与标识技术导则(征求意见稿)前言根据建设部的要求,由中国建筑科学研究院为主编单位,会同有关单位共同编制本导则。...
第1页共15页编号:时间:2021年x月x日书山有路勤为径,学海无涯苦作舟页码:第1页共15页建筑能效管理第一章能源、环境、建筑1、能量六种形...
能效对标方案[最终版]为贯彻《国务院关于印发节能减排综合性工作方案的通知》(国发"2007"15号,以下简称《工作方案》)精神,深入开展千家...
第八讲:InteBASE能效管理系统我国建筑节能发展现状:随着经济的不断发展和科技的突飞猛进,人们对其生活和工作环境的舒适性要求不断地提高...
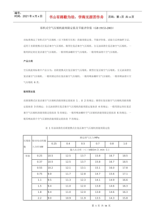
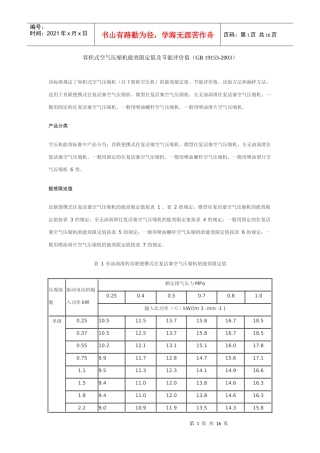
实用标准文档容积式空气压缩机能效限定值及节能评价值(GB19153-2003)该标准规定了容积式空气压缩机(以下简称空压机)的能效限定值、节能...
第1页共16页编号:时间:2021年x月x日书山有路勤为径,学海无涯苦作舟页码:第1页共16页容积式空气压缩机能效限定值及节能评价值(GB19153-...
第1页共16页编号:时间:2021年x月x日书山有路勤为径,学海无涯苦作舟页码:第1页共16页容积式空气压缩机能效限定值及节能评价值(GB19153-...

