国家计量院计量器具检定收费标准(细化版)序号计量器具名称准确度等级测量围收费单位收费标准备注C-001-001量块二等≤100mm块110按单点方...
省 公 路 工 程 试 验 检 测 收 费 标 准2024年 12 月目 录总则- 2 -一、沥青与沥青混合料试验项目( 单价:元)- 3 -二...
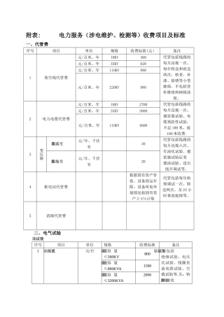
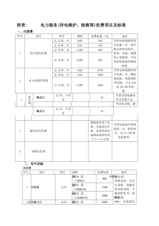
系数—集中度系数]注:市电梯日常维护保养收费标准一、为了规本市电梯日常维护保养市场的价格行为,防止低价恶性竞争和垄断经营,保护消费...
市电梯日常维护保养收费标准 一、为了规本市电梯日常维护保养市场的价格行为,防止低价恶性竞争和垄断经营,保护消费者和经营者的合法权益...
当前文档修改密码:8362839分拨中心认可的中远物流收费标准一、、中国各港口出口杂费(单位:RMB)说明:1、商户如有商检换单费 100 ...
公路工程试验检测收费标准----------------------- -----------------------日期:目 录总 则 - 1 -一 、 沥 青 与 沥 青 混...
柳州市普通住宅物业服务等级标准和收费标准(试行)(柳价字[2024]18 号)各有关单位:为促进我市物业服务行业健康进展,法律规范我市物业服...
通 知发 文 单 位 : 省 市 物 价 局 省 市 国 土 资 源 和 房 屋 管理 局 文 号 : 青 价 房 [2024]14 号 ...
上海南汇区住宅物业服务分等收费标准南汇区物价局南 汇 区 房 屋 土 地 管 理 局一、综合管理服务标准与收费标准级别序号内容服务...
上海市住宅物业服务收费标准申报表、确认表 填报单位 上海市物价局印制填报单位承诺书填报单位郑重承诺:在申报中所填写的情况、文件证明...
山东省法院诉讼费收费标准一、财产案件收费标准: 财产争议额 档次收费比例 速算附加数 收费计算公式﹤1000 50 元1000—50000 4% 1...
收 费 标 准 一 览 表沪市证券交易及相关业务费用表沪市证券交易及相关业务费用表A 股、基金、权证、债券交易费用一览表 业务类别...
一、产业园区规划序号用地面积(公顷)计费单价(元/公顷)备注11—1020000 210—2015000 320-3012000 430—5010000 550 以上8000 注...
西安市燃气维修服务项目及收费标准表发布机构:市物价局发布时间: 2024-12—12索 引 号: 013353411/2024-00881069关 键 字:价格主...
各律师事务所:《西安市律师服务收费指导意见》已于 2024 年 2 月 1 日经西安市律师协会六届常务理事会第九次会议审议通过,现予公布...
装修消防资料私活报价 收费标准 原则上在公地坐班的资料员是负责电脑录入修改打印检查校对打印 施工信息数据由施工员技术负责人项目经理...
装修监理的服务项目及收费标准 大多数业主在做房屋装修的时候都会请装修公司,但市面上的一些装修公司大多数都存在不尽心办事,偷工减料等...
节能评估报告编制过程中的流程,方法技巧及注意事项一、前期准备阶段工作1、 对即将要编制的项目可行性讨论报告进行仔细讨论,分析,测算与...
舟山市蓝伯人力资源服务有限公司收费标准 收费项目计算单位 收费标准(元) 备注一、人才择业登记 人10上电脑网络,加收 10 元;下岗...
LENOVO CHINA SERVICES现场交付中心Field Services Delivery文件编号 FILE NO。CS-14-FWZ-S057拟文日期 DATE:2024/07/09文件类别 ...

