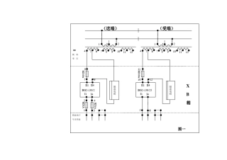
轨道电路箱内配线图
前 言 截止到2005年底,中国铁路总营业里程已达到7.5万公里,复线达到2.5万公里,电气化达到2 万公里,并且还将修建更多铁路。目前在电...
- - - 1 轨道检测技术 第一章 概述 【主要内容】 我 国 铁 路 轨 道 的 特 点 , 线 路 检 测 的 方 法 , 线 ...
原 理 当 闭 塞 区 间 内 无 列 车 行 驶 时 , 电 流 会 从 电 源 经 由 轨 道 流 经 继 电 器 , 并 使...
浅谈轨道电路分路不良 据不完全统计,当前全国铁路存在约3.6 万段分路不良区段。这种区段由于无法完成列车占用检查,会引发进路提前错误...
ZPW2000A 移频自动闭塞 1.1 ZPW2000A 闭塞系统概述 一、 概述 1.载频、频偏的选择 我国于20 世纪90 年代初引进法国高速铁路的UM7...
第三章 轨道电路(项敏) 一、单轨条式50Hz相敏轨道电路原理图。 牵引电流 信号电流 RD1 R1 RD1 R2 RD1 R2 RD1 R1 BG BZ BZ...
一、二号机组行车轨道焊接施工方案 第 页 1 共 9 页 目 录 1、编制依据 2 2、焊接工程量 2 3、施工准备 2 4、施工步骤及说...
启东丰顺船舶重工有限公司船坞、船台、码头、总组平台工程 轨道梁专项施工方案 1 1 、编制依据 1.1 启东丰顺船舶重工有限公司造船基...
1 公铁两用检测车测量系统 预 研 报 告 武汉武大卓越科技有限责任公司 首席科学家办公室 2011 年 3 月 2 1 预研目的 .........
- 0 - 目 录 一、工程概况·············································1 二、编制...
技术交底 工程名称 郑徐铁路客运专线 编 号 施工单位 无砟轨道架子队 日 期 CRTSIII 型轨道板铺设及精调技术交底 一、概况 郑...
轨道施工作业标准 5 .1 底柞摊铺标准化 5.1.1 作业制度 1.施工作业执行文件:施工项目部下发的有效设计图纸、技术交底文件、《底碎...
课 程 设 计 设计题目__轨道强度检算普通无缝线路设计 __ 院( 系) _ _ _ _ _ _ _ _ 软件学院_ _ _ _ _ _ _ _ 专 ...
轨道施工作业 指导书 文件编号: 版 号: 有效状态: 修改状态: 编 制: 审 核: 批 准: 受控编号: 轨道施工作业指导书 ...
第 二 章 有 砟 轨 道 结 构 1.有 砟 轨 道 的 主 要 组 成 及 其 功 用 ? 钢 轨 : 直 接 承 受 列 车 ...
一.填空题(每空1分,共30分) 1.无缝线路应力放散的方法有 , , 。 2.梯线按道岔群组合方式的不同分为 , , , 。 3.普通...
南宁市轨道交通2 号线系统监理05 标 轨道工程监理实施细则 编制: 初稿 审核: 审批: 北京铁城建设监理有限责任公司 南宁市轨道...
第 一 节 轨 道 工 程 施 工 一 、概述 本 标 段 为 火 车 站 , 新 铺 线 路 全 长 99.032km, 拆 除 线 全...
北京市建设工程技术企业标准 QB 编 号:QGD-016-2005 备案号:JQB-058-2005 轨 道 交 通 轨道工程施工质量验收标准 Standard fo...

