1 江苏省2010年普通高校招生体育专业统考考试评分标准 我省 2010年普通高校招生体育专业考试设身体素质和专项考试两个部分,总分值为 1...
1 江苏省2006-2012年普通高校招生录取分数线 (艺术体育类总分是440分) 江苏省2012年普通高校招生录取分数线 文科类 理科类 体育类...
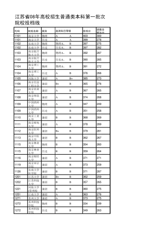
代码 院校名称类别投档分语数含附加分1 1 0 1南京大学物理AA4 0 33 0 01 1 0 1南京大学历史AA3 9 92 7 81 1 0 2东南大学...
招生策划方案 面对适龄人群的下降,高考生源越来越少,招生越来越艰难,招生策划方案越写越细,但如何能取得招生成功,主要还是学校硬件设...
精品文档---下载后可任意编辑浙江省高考生物选考试题一、选择题(本大题共 25 小题,每小题 2 分,共 50 分,每小题列出的四个备选项中只...
精品文档---下载后可任意编辑2024 年 1 月浙江省普通高校招生选考科目考试物理试题一、选择题 1(本题共 13 小题,每小题 3 分,共...
Na23Mg24A127Si28S32Cl35.5每小题列出的四个备选项中只有一个是符合题A.有机B.氧化C.单D.A.CH4B.H2C.HClD.COA.KOHB.H2CO3C.SO3D.C2H6.反应...
哎厂借曦“護化为”借厂1 疲血壕宗雀艾乗分配谀洽权力 IL②③l)+-J:'^"ifi 国听示之东汉字横•有学苫■研充认为眾 H 荊梅此判斷一■...
2020 年 1 月浙江省普通高校招生选考科目考试物理试题一、选择题 1(本题共 13 小题,每小题 3 分,共 39 分。每小題列出的四个...
第 1 页共 7 页错选均不得分)145A.NaOHB.CaCl2下列物质对应的组成不.正.确.的是A.干冰:CO2C.胆矶:CuSO4・5H2O下列表示不.正.确.的是...
4 月浙江省高校招生职业技能理论考试电子与电工类试卷参照答案第一部分 基础理论(必做题,满分 90 分)一、单项选择题(本大题共 20...
精品文档---下载后可任意编辑2024年4月浙江省普通高校招生选考科目考试地理试题选择题部分一、选择题(本大题共 25 小题,每小题 2 分...
志愿信息预填表(表样)安徽省 2020 年普通高校招生志愿预填表(艺术类)考生信息姓名考生号身份证号第一批院校代码院校名称专业代码专业...
高校招生宣传方案一高等学校的生源竞争越来越激烈。随着社会发展的需要和高等教育改革的进一步深入,高等学校的办学规模不断扩大,民办教育...
精品文档---下载后可任意编辑高校招生考试制度的公平性讨论——基于对福建高考生源的调查的开题报告一、讨论背景高考是我国公认的高等教育...
精品文档---下载后可任意编辑高校招生考试制度改革镜鉴——基于考试与教育关系的考察的开题报告1. 讨论背景与意义中国高校招生考试制度从...
精品文档---下载后可任意编辑高校招生管理系统的设计与开发的开题报告一、选题背景众所周知,高校是培育人才的摇篮,拥有教学、科研等场所...
精品文档---下载后可任意编辑高校招生管理信息化建设讨论的开题报告一、讨论背景与意义随着中国高等教育的快速进展,高校招生规模也不断扩...
精品文档---下载后可任意编辑高校招生管理系统的设计与实现的开题报告一、背景和讨论意义随着高校招生日益竞争激烈,招生管理变得越来越复...
精品文档---下载后可任意编辑高校招生来源计划编制讨论的开题报告一、讨论背景:随着高等教育大众化和多样化的进展趋势,高校招生来源也面...

