英语四级高频词汇大全(一)1.alter v. 变化,改动,变更例句:There is something wrong with my layout, I have to alter i...
公务员考试必备行政职业能力测验历年行测真题高频考点实用总结主旨题是片段阅读部分的重点题型,提问中带有“主旨”、“重要”、“主题”“...
中考英语 300 经典句涵盖高频词语、短语、句型、考点阐明:涵盖 80 个重点句型、305 条习常用语、常用词语、常用话题及写作为一体的经...
-高中英语高频考点知识梳理单选题(经典例题高频考点-名师出品必属精品)1、My first novel _______while I was at college.A.came ...
同等学力英语考试历年高频词汇汇总-学苑教育(五)1. committee:n. 委员会 [例句]He attended a series of important committee...
高频考点突破练一、选择题(本大题共 12 小题,每题只有一项是最符合题目规定的。)1.(·新疆乌鲁木齐一诊)钱穆在《国史新论》中论及唐代...
小学英语高频词汇一览表文具、书刊pen钢笔pencil box铅笔盒comic book连环画册book书pencil铅笔schoolbag书包word book单词书crayon蜡笔...
专题 03 地理表分析2016 年 2 月 23 日我国农业部正式公布《有关推进马铃薯产业开发的指导意见》,将马铃薯作为主推产品进行产业化...
实验二、HF 高频 RFID 通信协议一、 实验目的1。1 掌握高频读卡器的通讯协议1。2 掌握本平台高频模块的操作过程1.3 掌握高频模块工...
高中高考考试成语大全整理(含解释)1、笔走龙蛇——形容书法或文章洒脱雄健,很有气势。2、础润知雨——屋的基石。看到基石湿润就懂得要下...
大学英语四级高频词汇表1。alter v. 改变,改动,变更(例) These clothes are too large; they must be altered。 这些衣服太大...
执业药师《药学专业知识二》高频考点及答案(12)相信会有诸多考生在复习备考执业药师药学知识二时会感觉有一点棘手,为此在这里医学教育网的...
小升初英语高频考点归纳一、语音知识 “语音知识”是小升初英语总复习的重要内容之一,近年来测试语音的题型多为单词辨音。“单词辨音"重...
65 个高考生物选择题高频考点1.植物细胞的储能物质重要是淀粉、脂肪,动物细胞的储能物质重要是糖原和脂肪。辨别直接能源、重要能源、储备...
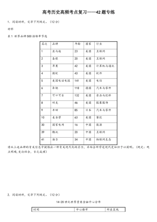
高考历史高频考点复习——42 题专练1.阅读材料,完毕下列规定。(12 分) 材料 表 1 世界品牌 500 强榜单节选 名次 品牌 年龄 ...
Lesson 1traditionala. 老式旳,通例旳visionn. 想象(力),幻想,视力,视觉extraordinarya. 不平常旳,尤其旳,不凡旳perpetuala. ...
历年考研英语真题中高频分类词汇 务必多遍浏览 政治经济词汇 立法会议 legislative sessions 行政惩罚 administrative penalty 司...
aboard ad.在(到)船(车)上abroad ad.(在)国外;到处 abundant a.丰富旳;大量旳 accelerate vt. 加 紧 ; 增 进 ; 加 速acc...
1.lexis:n. 词汇 2.liaison:n. (团体或个体间旳)联络 3.lieu:n. 替代 in lieu of 替代 4.ligament:n. 韧带 5.lilac:n....
专八语言知识题八大类高频考点专八语言知识题重要考察:1.语法与否扎实;2.词汇掌握与否丰富,词汇旳搭配与使用措施;3.对篇章构造(句子间逻...

