第1页共99页编号:时间:2021年x月x日书山有路勤为径,学海无涯苦作舟页码:第1页共99页第一章工程概况**河万千瓦煤层气电厂工程,位于**煤...
长输管道工程竣工资料组卷顺序一、管理卷:卷内目录(见表格)1.编制说明(见表格)2.工程竣工资料总目录(见表格)3.竣工资料交接目录(见...
第1页共53页编号:时间:2021年x月x日书山有路勤为径,学海无涯苦作舟页码:第1页共53页第一章国内外煤层气勘探开发利用现状第一节世界煤层...
第1页共8页编号:时间:2021年x月x日书山有路勤为径,学海无涯苦作舟页码:第1页共8页浅谈阜新矿区煤层气开发与利用一、阜新矿区煤层气资源...
第1页共46页编号:时间:2021年x月x日书山有路勤为径,学海无涯苦作舟页码:第1页共46页贵州渝能公司柿花田煤矿瓦斯综合开发利用项目建议书...
陕西建工第二建设集团有限公司中煤科工西安院项目部智能钻探装备及煤层气开发产业基地项目D区屋面工程施工策划编制:审核:批准:陕西建工...
第1页共7页编号:时间:2021年x月x日书山有路勤为径,学海无涯苦作舟页码:第1页共7页煤层气丛式井技术研究王德桂2毛志新2冯建秋1(1.中石...
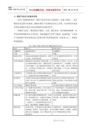
第1页共9页编号:时间:2021年x月x日书山有路勤为径,学海无涯苦作舟页码:第1页共9页1.1.煤层气的定义和基本特征从矿产资源的角度讲,煤层...
中央支持高等职业学校提升专业服务产业发展能力项目煤层气抽采技术专业建设方案渤海石油职业学院煤层气抽采技术专业建设方案渤海石油职业学...
第1页共18页编号:时间:2021年x月x日书山有路勤为径,学海无涯苦作舟页码:第1页共18页煤层气(煤矿瓦斯)开发利用“十一五”规划前言煤层气...
第1页共18页编号:时间:2021年x月x日书山有路勤为径,学海无涯苦作舟页码:第1页共18页煤层气(煤矿瓦斯)“”开发利用十一五规划前言煤层气...
第1页共46页编号:时间:2021年x月x日书山有路勤为径,学海无涯苦作舟页码:第1页共46页贵州渝能公司柿花田煤矿瓦斯综合开发利用项目建议书...
第1页共7页编号:时间:2021年x月x日书山有路勤为径,学海无涯苦作舟页码:第1页共7页高等教育自学考试《项目论证与评估》实践报告题目:__...
附件1煤层气开发利用财政补贴资金申请表(年度)企业名称:山西XX煤业有限公司计量单位:标准立方米;金额单位:元煤层气抽采情况煤层气利...
第1页共27页编号:时间:2021年x月x日书山有路勤为径,学海无涯苦作舟页码:第1页共27页煤层气地面开采安全规程(试行)第一章总则第一条为...
附件1煤层气开发利用财政补贴资金申请表(年度)企业名称:山西XX煤业有限公司计量单位:标准立方米;金额单位:元煤层气抽采情况煤层气利...
第1页共44页编号:时间:2021年x月x日书山有路勤为径,学海无涯苦作舟页码:第1页共44页晋煤机关末站—长治苏店村煤层气输气管道工程施工组...
第1页共5页编号:时间:2021年x月x日书山有路勤为径,学海无涯苦作舟页码:第1页共5页浅谈煤矿瓦斯治理与煤层气开发摘要:煤层气开发是瓦斯...
煤层气开采转机GPRS远程监控系统方案建议书目录1项目背景................................................................................
第1页共71页编号:时间:2021年x月x日书山有路勤为径,学海无涯苦作舟页码:第1页共71页井场HSE作业指导书中石油煤层气有限责任公司韩城分...

