跨境电商物流信息技术及信息系统4本章要点跨境电商物流信息技术在物流管理中的应用跨境电商物流信息系统在物流管理中的应用案例导入联...
跨境电商物流(1)时效性。本书中的案例多为2019年的,同时又交代了大量2020年的新生事件及计划内容,案例时效性强。(2)全面性。本书除包...
此资料由网络收集而来,如有侵权请告知上传者立即删除。资料共分享,我们负责传递知识。最新电商工作计划范文2、京东商城京东商城我们目前...
此资料由网络收集而来,如有侵权请告知上传者立即删除。资料共分享,我们负责传递知识。电商协会工作计划范文??我们开始店铺装修。预计年后...
此资料由网络收集而来,如有侵权请告知上传者立即删除。资料共分享,我们负责传递知识。电商下半年工作计划电商下半年工作计划范文工作计划...
2020年农村电商人才培训计划今天小编精心为大家整理了2020年农村电商人才培训计划,供大家阅读参考。为了普及电子商务知识,提升现有网商经...
农村电商工作计划工作计划一为更好地推动我村新农村电子商务建设,促进农村电子商务发展,使农民增产增收,抓好农村结构调整,加快本村的二...
此资料由网络收集而来,如有侵权请告知上传者立即删除。资料共分享,我们负责传递知识。社区生活服务电商平台o2o创业计划书篇一:生活服务...
“XXX”生鲜电商计划书生鲜电商项目商业计划书二零一六年一月成都市XXX生态农业观光有限公司“XXX”生鲜电商计划书目录第一章执行摘要........
电商与传统商业的异同近几年互联网、移动互联网行业真可以说是风起云涌,不管是什么样的行业,大家都希望通过搭建电商渠道来促进自己的销售...
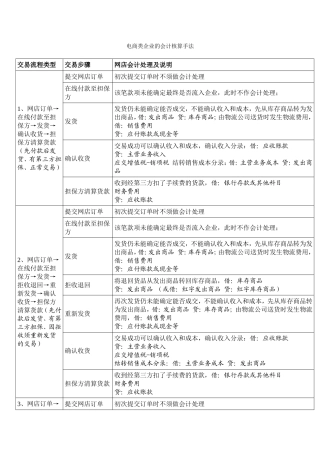
电商类企业的会计核算手法交易流程类型交易步骤网店会计处理及说明1、网店订单→在线付款至担保方→发货→确认收货→担保方清算货款(先付...
物流合作协议书甲方:地址:电话:联系人:乙方:地址:电话:联系人:甲乙双方经友好协商,就乙方为甲方提供快递运输服务及相关费用结算事...
2016中国农村电商报告2016.3目录1、农村电商发展的现状和先决条件........................................................................
下载后可任意编辑电商团队霸气口号三篇【篇一】电商团队霸气口号1、感受电商精彩,体验时尚生活。2、不以专业自居,只为电商第一。3、大哉...
下载后可任意编辑电商工作计划范文电商工作计划范文一、电商平台上线推广目前我们只有京东商城、淘宝商城、名品汇、微店等4个电商平台刚刚...
下载后可任意编辑电商美工年度工作总结电商美工年度工作总结篇一新的一年开始之际,在我们昂首期待未来的时候,有必要对过去一年的工作做一...
下载后可任意编辑电商项目经理求职简历【篇一】电商项目经理求职简历基本信息姓名:杨先生性别:男婚姻状况:未婚民族:汉族户籍:四川年龄...
下载后可任意编辑电商毕业实习报告范文一、实习目的:为了更好地了解电商的B2B、B2C、C2C的交易流程,把专业的理论知识加以运用,熟知电商...
下载后可任意编辑电商创业心得体会我的分享,谢谢点评点赞!今日到此为止!预祝大家电商事业红红火火,再见!电商创业心得体会篇二为期一周的...
下载后可任意编辑电商会议主持词开场白范例【篇一】同志们:为加大电子商务知识的普及,提升电子商务企业人员的实际操作水平,加快推动我县...

