电脑桌面
添加小米粒文库到电脑桌面
安装后可以在桌面快捷访问

电商企业会计核算流程VIP免费

电商企业会计核算流程_第1页
1/5
电商企业会计核算流程_第2页
2/5
电商企业会计核算流程_第3页
3/5
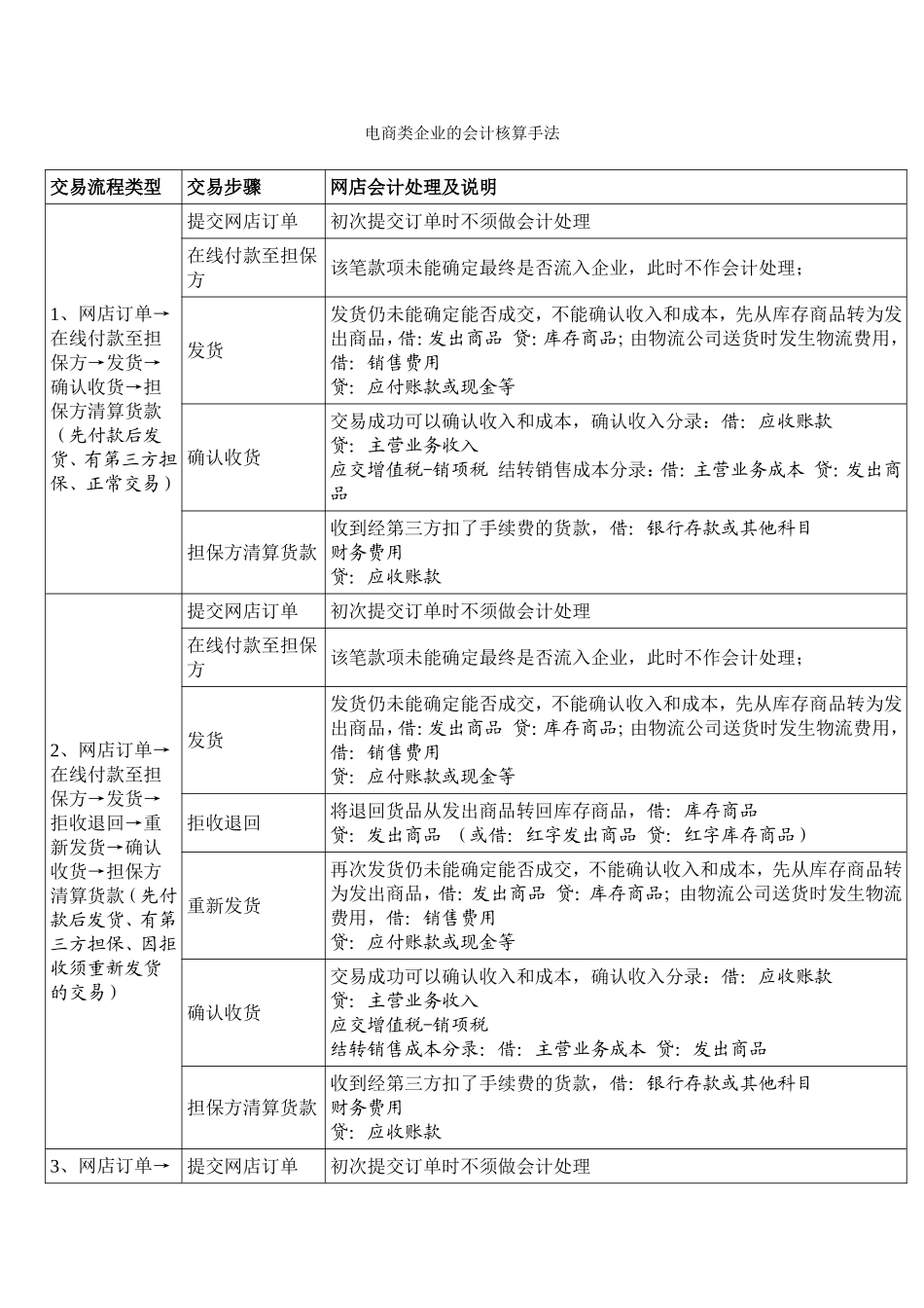
电商类企业的会计核算手法交易流程类型交易步骤网店会计处理及说明1、网店订单→在线付款至担保方→发货→确认收货→担保方清算货款(先付款后发货、有第三方担保、正常交易)提交网店订单初次提交订单时不须做会计处理在线付款至担保方该笔款项未能确定最终是否流入企业,此时不作会计处理;发货发货仍未能确定能否成交,不能确认收入和成本,先从库存商品转为发出商品,借:发出商品贷:库存商品;由物流公司送货时发生物流费用,借:销售费用贷:应付账款或现金等确认收货交易成功可以确认收入和成本,确认收入分录:借:应收账款贷:主营业务收入应交增值税-销项税结转销售成本分录:借:主营业务成本贷:发出商品担保方清算货款收到经第三方扣了手续费的货款,借:银行存款或其他科目财务费用贷:应收账款2、网店订单→在线付款至担保方→发货→拒收退回→重新发货→确认收货→担保方清算货款(先付款后发货、有第三方担保、因拒收须重新发货的交易)提交网店订单初次提交订单时不须做会计处理在线付款至担保方该笔款项未能确定最终是否流入企业,此时不作会计处理;发货发货仍未能确定能否成交,不能确认收入和成本,先从库存商品转为发出商品,借:发出商品贷:库存商品;由物流公司送货时发生物流费用,借:销售费用贷:应付账款或现金等拒收退回将退回货品从发出商品转回库存商品,借:库存商品贷:发出商品(或借:红字发出商品贷:红字库存商品)重新发货再次发货仍未能确定能否成交,不能确认收入和成本,先从库存商品转为发出商品,借:发出商品贷:库存商品;由物流公司送货时发生物流费用,借:销售费用贷:应付账款或现金等确认收货交易成功可以确认收入和成本,确认收入分录:借:应收账款贷:主营业务收入应交增值税-销项税结转销售成本分录:借:主营业务成本贷:发出商品担保方清算货款收到经第三方扣了手续费的货款,借:银行存款或其他科目财务费用贷:应收账款3、网店订单→提交网店订单初次提交订单时不须做会计处理在线付款至担保方→发货→拒收退回→担保方退款(先付款后发货、有第三方担保、被拒收并取消交易)在线付款至担保方该笔款项未能确定最终是否流入企业,此时不作会计处理;发货发货仍未能确定能否成交,不能确认收入和成本,先从库存商品转为发出商品,借:发出商品贷:库存商品;由物流公司送货时发生物流费用,借:销售费用贷:应付账款或现金等拒收退回将退回货品从发出商品转回库存商品,借:库存商品贷:发出商品(或借:红字发出商品贷:红字库存商品)担保方退款款项未流入企业,不需作会计处理;4、网店订单→在线付款至担保方→担保方退款(先付款后发货、有第三方担保、付款后即反悔而取消交易)提交网店订单初次提交订单时不须做会计处理在线付款至担保方该笔款项未能确定最终是否流入企业,此时不作会计处理;担保方退款款项未流入企业,不需作会计处理;5、网店订单→在线付款直接到账→发货→确认收货(先付款后发货、无第三方担保、正常交易)提交网店订单初次提交订单时不须做会计处理在线付款到账款项已流入企业先作预收处理,有结算手续费时作费用,借:银行存款或其他科目财务费用贷:预收账款发货发货仍未能确定能否成交,不能确认收入和成本,先从库存商品转为发出商品,借:发出商品贷:库存商品;由物流公司送货时发生物流费用,借:销售费用贷:应付账款或现金等确认收货交易成功可以确认收入和成本,将预收款转为收入分录:借:预收账款贷:主营业务收入应交增值税-销项税结转销售成本分录:借:主营业务成本贷:发出商品6、网店订单→在线付款直接到账→发货→拒收退回→重新发货→确认收货(先付款后发货、无第三方担保、因拒收须重新发货的交易)提交网店订单初次提交订单时不须做会计处理在线付款直接到账款项已流入企业先作预收处理,有结算手续费时作费用,借:银行存款或其他科目财务费用贷:预收账款发货发货仍未能确定能否成交,不能确认收入和成本,先从库存商品转为发出商品,借:发出商品贷:库存商品;由物流公司送货时发生物流费用,借:销售费用贷:应付账款或现金等拒收退回将退回货品从发出商品...

1、当您付费下载文档后,您只拥有了使用权限,并不意味着购买了版权,文档只能用于自身使用,不得用于其他商业用途(如 [转卖]进行直接盈利或[编辑后售卖]进行间接盈利)。
2、本站所有内容均由合作方或网友上传,本站不对文档的完整性、权威性及其观点立场正确性做任何保证或承诺!文档内容仅供研究参考,付费前请自行鉴别。
3、如文档内容存在违规,或者侵犯商业秘密、侵犯著作权等,请点击“违规举报”。

碎片内容

电商企业会计核算流程

您可能关注的文档

确认删除?
VIP
微信客服
  • 扫码咨询
会员Q群
  • 会员专属群点击这里加入QQ群
客服邮箱
回到顶部