农村信用合作联社银行礼仪服务培训心得 “MsoNormal” style=““>农村信用合作联社银行礼仪服务培训心得“MsoNormal” style=““>为提...
农 村 信 用 合 作 联 社 大 额 信 贷 业 务管 理 试 行 办 法第一章总 则第一条为加强我省农村合作金融机构大额信贷管...
农村信用合作联社监事会工作报告 农村信用合作联社监事会工作报告 各位代表、同志们:我受县农村信用合作联社第一届监事会的委托,向大会...
***县农村信用合作联社安全保卫工作违规处罚(暂行)办法第一章 总 则第一条 为切实加强我县联社安全保卫工作,增强全体员工的防范意识...
附件 1: 公路施工企业信用行为评定标准评定内容行为代码不良行为行为等级和扣分标准条文说明投标行为(满分 100,扣完为止.行为代码GLSG...
XX 公司客户信用管理办法(试行)为了法律规范和引导公司信用交易行为,制定科学、合理、全面的信用政策,控制应收帐款增长,避开出现坏账,...
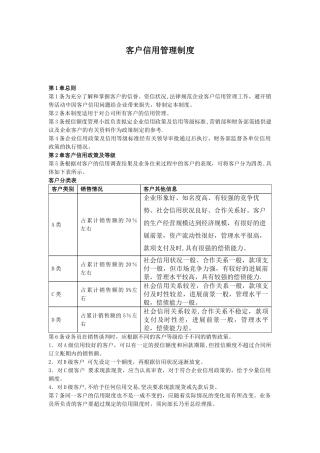
客户信用管理制度 第 1 章 总则第 1 条 为充分了解和掌握客户的信誉、资信状况,法律规范企业客户信用管理工作,避开销售活动中因客...
客户信用管理制度 第 1 章总则第 1 条为充分了解和掌握客户的信誉、资信状况,法律规范企业客户信用管理工作,避开销售活动中因客户信...
1 总则1.1 为法律规范公司的合同签约、履约行为,加强合同管理,防范与控制合同风险,做到管理有规章,签约有程序,履行有检查,维护公司的...
公司信用管理制度 为增强公司员工的信用观念,提高信用意识,根据《中华人民共和国合同法》以及有关法律法规的要求,结合公司实际,制订本...
公司信用管理制度 为增强公司员工的信用观念,提高信用意识,根据《中华人民共和国合同法》以及有关法律法规的要求,结合公司实际,制订本...
企业信用管理制度(目 录)一、 法律法规学习制度 二、 信用管理机构、人员岗位责任制度三、 法人授权委托及合同签订前的评审制度四、...
企业信用管理制度(目 录)一、 法律法规学习制度 二、 信用管理机构、人员岗位责任制度三、 法人授权委托及合同签订前的评审制度四、...
公司信用管理制度 为增强公司员工的信用观念,提高信用意识,根据《中华人民共和国合同法》以及有关法律法规的要求,结合公司实际,制订本...
全国企业信用信息公示系统(四川)用户手册浙江浙大网新中研软件有限公司 2025 年 9 月目 录第一章 年度报告在线填录 3第一节登录 3...
内蒙古自治区工商行政管理局年度报告填录系统操作手册目录1.系统入门.....................................................................
广州德律信用股份有限公司广东德律信用管理股份有限公司是鉴于全国性清收业务进展的需要以及合规需求而设立的股份有限公司.公司注册资金 3...
XXX 制度信用风险管理办法文件编号:XXXXXXXXX-XXXX编制部门:审 核:批 准:版 次 号:A/0生效日期: 年月日目 录修改记录 3第一...
信用销售的管理制度1.信用管理工作的目标通过制定合理的信用销售政策支持企业的销售目标;保持合理的回款速度,保证公司资金安全;为客户...
信用管理机构、人员岗位责任制度 公司内部设立专门的合同信用管理领导小组,公司总经理为合同信用管理领导小组组长,有专职的合同信用管理...

