第1页/总共14页医务科年度工作计划为规范医疗行为,提高医疗质量,保障医疗安全,构建和谐医患关系,20xx年,医务科如何制定工作计划呢?下...
第1页共11页编号:时间:2021年x月x日书山有路勤为径,学海无涯苦作舟页码:第1页共11页一、绿化工程施工方案绿化工程的对象是有生命的植物...
再生资源综合利用先进适用技术目录再生资源综合利用先进适用技术目录第一批工业和信息化部二〇一一年九月目录一、废弃电器电子产品2二、废...
管理商业运营管理手册与计划书管理第一章运营管理部门的组建及工作职能一、运营管理部门的组建运营简而言之就是整个商场的运作和经营管理,...
第五节数控铣床编程实例(参考程序请看超级链接)实例一毛坯为70㎜×70㎜×18㎜板材,六面已粗加工过,要求数控铣出如图3-23所示的槽,工件...
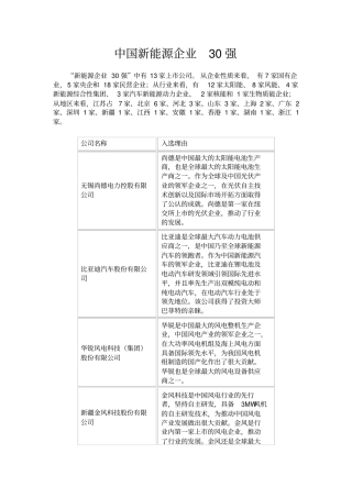
中国新能源企业30强“新能源企业30强”中有13家上市公司。从企业性质来看,有7家国有企业,5家央企和18家民营企业;从行业来看,有12家太阳...
小学体育室工作计划_共3篇全面落实市教研室体育工作要点的要求,认真学习贯彻全教会精神,全面贯彻教育方针,促进教育与教课研的研究和发展...
熱水供應系統規劃簡介三已知條件:員工宿舍3棟,每棟地上6層,幹部1棟1員工宿舍每棟8人房共220間,共1760人(440支淋浴器)2員工宿舍每棟8人房共2...
器乐社团规章制度完整篇.doc
word文档可编辑山东石油公司加油站电气系统隐患变压器移位改造项目施工方案山东兴润建设有限公司2013-5-20word文档可编辑工程概况:工程名...
成功的营销企业事例企业的成功营销案例篇1:NIKE一、网络营销渠道概述网络营销逐渐成为企业或不可缺的营销手段,而网络营销渠道是网络营销...
公文写作公文写作附件1学校安全风险清单一、组织领导与安保队伍一级指标二级指标潜在风险隐患易发的校园安全事故安全风险等级参考组织领导...
感谢你的观看感谢你的观看2017年党支部年度工作计划要点_工作计划育长效机制。3、强化管理,努力建立学习型党组织。4、组织生活,坚持“三...
第1页/总共21页售后服务工作经验总结售后服务是厂家为用户所提供的有偿或无偿的培训、产品调试、问题咨询、客户回访、产品维护和升级等服务...
业务数据管理制度第一节总则第一条为规范数据管理工作,降低数据被非法生成、变更、泄露、丢失及破坏的风险,特制定本制度。第二条本制度中...
1学校环保活动计划活动是由共同目的联合起来并完成一定社会职能的动作的总和。活动由目的、动机和动作构成,具有完整的结构系统。下面是关...
1小学任课教师综合考评细则一、教师师德考核10分依据“中小学教师职业道德规范”及教体局关于师德建设的有关规定,制定我校师德考核方案1、...
各类型企业组织结构设计模板一、生产企业组织结构范本生产企业选择哪一种组织结构形式,或具体按哪一种方式来组织生产经营,一定要结合本企...
安全警示标志设置台账.doc
第1页共27页编号:时间:2021年x月x日书山有路勤为径,学海无涯苦作舟页码:第1页共27页表1施工组织设计的文字说明第一章设备、人员动员周...

