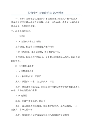
某物业小区消防应急处理预案一、目标:为保证小区突发火灾事故的应急工作能及时有序的开展,确保小区居民在救灾中能及时疏散、救援、逃生自...
某泵业有限公司安全生产事故应急预案1 总则1.1 编制目的法律规范生产安全事故的应急管理和应急响应程序,及时有效地实施应急救援工作,最...
某染整厂定型机火灾的预防和应急预案由于定型机内和烟道内存积大量布毛和布匹生产加工过程中的油类、树脂等,日常使用中温度非常高,一旦发...
某校园物业服务系统突发事件应急预案为确保校园各类突发事件能够及时、迅速、高效、有序地得到处理,保障我校全体师生生命财产安全和身心健...
某机械配件厂安全应急预案一、总则l、我公司全体员工必须仔细学习贯彻、执行安全生产的方针,模范遵守国家安全生产的法律、法规,仔细执行...
某建设有限责任公司安全应急预案专项方案范文“安全第一、预防为主”,是安全生产的方针,然而无论预防工作如何周密,其事故和灾害总是难以...
某工程项目安全应急预案根据《中华人民共和国安全生产法》,为了保护施工人员的身体健康和生命安全,尽可能减少或降低生产安全事故和各类突...
某工程项目部触电事故应急预案本方案为当触电事件发生时应急响应的途径,以保证及时实行积极的措施保护伤员生命,减轻伤情,减少痛苦,最大...
某实业有限责任公司加油站应急预案根据中共鲁甸县委办公室、鲁甸县人民政府办公室印发的《关于进一步加强突发公共事件管理工作的通知》(鲁...
某学校食品安全事故应急处置预案参考某学校食品安全事故应急处置预案范文 (一)、领导机构与职责 1、学校成立食品卫生安全事故应急处理领...
针对近日个别城市的部分群众涉日游行行为,教研室于 2024 年 10 月 18 日上午紧急召开会议,我校高度重视,仔细领悟会议精神,于 18...
某加油站事故应急救援预案为了仔细做好我站事故救援工作,最大限度地减轻事故所造成的损失,根据国家《安全生产法》和国务院《危险化学品安...
某公司消防应急预案1、编织目的为防止重大火灾事故发生,出现火灾情况下做出快速、正确的反应,在事故发生第一时间内有效地扑灭火灾、抢救...
村防台风应急预案1、基本情况。我村共有农户_______户,人口________人,耕地面积________亩,辖区内共有小型水库_______座,塘坝________...
村级消防应急预案村级消防应急预案 篇一 街四村位于街头镇镇区内,62 省道从旁而过,全村 208 户,605 人,村两委 6 人,党员 27...
为全面提高保障公共安全和处置各类突发事件的能力,预防和减少突发事件及其造成的损害,保障公众生命财产安全,维护社会稳定,促进全村经济...
机械设备事故专项应急救援预案1 事故类型和危险程度分析1.1 事故类型广新控股集团有限公司下属企业星湖科技、佛塑科技、广青科技、广新海...
机械企业火灾防汛应急预案1.目的每年的 7 月 8 月 10 月是多雨季节,工厂设备物料存在水淹的威胁。为保证公司生产的正常进行,特制定...
机械事故的预防及其应急预案在生产过程中,机械设备的应用,在生产作业过程中,为了减轻员工劳动强度,大量使用机械设备,以提高工作效率。...
服装加工公司火灾事故应急预案1 编制目的为防止重大火灾事故发生,出现火灾情况下做出快速、正确的反应,在事故发生第一时间内有效地扑灭...

