节能、能源计量制度标准汇编本标准由技术设备部起草本标准起草人:王国泰本标准批准人:李子山本标准由技术设备部负责解释本标准执行日期:...
滁州职业技术学院新校区风雨操场工程节能专项方案 编制人: 审核人: 审批人: 广西建工集团第五建筑工程有限责任公司2024 年 3 月 1...
湾城北路西侧、龙城大道南侧一期建安工程1#、5#楼节能验收汇报材料常州三建蔚蓝天地项目部2024 年 7 月一期建安工程 1#5# 节能验收...
**分公司节能试题姓名—---———-- 单位—---———-———-—- 分数———-----—一、简答题(30 分,每题 5 分)1、节能全过程管理...
节能评估报告编制过程中的流程,方法技巧及注意事项一、前期准备阶段工作1、 对即将要编制的项目可行性讨论报告进行仔细讨论,分析,测算与...
路灯节能设计方案路灯照明节能技术及产品介绍近年来人们为保护地球资源,改善生活环境,掀起了一场“绿色革命”的风暴。“绿色照明”是“绿...
编号:_____________节能设备购销合同甲 方:________________________________________________乙 方:___________________________签订日...
中煤杨涧煤业有限公司2024 年节能考核管理办法第一章 总则为仔细贯彻公司节能减排精神,实现煤矿又好、又快的进展,加强节能工作,推动节...
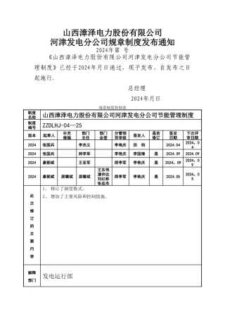
山西漳泽电力股份有限公司河津发电分公司规章制度发布通知2024年第 号《山西漳泽电力股份有限公司河津发电分公司节能管理制度》已经于2024...
管理办法 为加强能源管理,节约用水用电,节约办公经费,现结合实际,特制定本办法。 第二章 节水方面 第一条 加强用水设备的日常维护...
山东元邦化工有限公司节能奖惩制度一、 目的为鼓舞和调动企业全体员工对节能的积极性,大力开展计划用能、节约用能,以节能求增产、以节能...
技术交底记录工程名称水岸花园五期 A 区工程交底日期年 月 日施工单位海晨建设集团有限责任公司分项工程名称节能环保交底提要符合国家...
索菲亚定制家居项目建筑节能工程检测方案编 写:______________________ 审 核: 广东诺厦建设工程有限公司二O一六年四月十八日目 录...
节能激励约束制度 编制:节能领导小组 审核: 批准: 发布日期: 2024 年 4 月 10 日 实施日期: 2024 年 4 月 12 日第一章 ...
屋 面 节 能 旁 站 监 理 记 录 工程名称: 编号:日 期气 候工 程 地 点旁站监理的部位或工序:(1)部位轴线;(2)标高. 旁...
旁站监理方案(节能工程)编制:审批:2024 年 10 月旁 站 监 理 方 案一、旁站监理的目的:为保证工程质量,加强对施工过程中施工...
时通商城衡阳市时通置业有限公司节能分部施工方案编 制 人: 审 批 人: 编制单位:湖南省长盛建设有限公司编制时间:2024年7月20日...
中捷农场幸福街社区服务中心工程节能施工组织设计 编制人: 审核人: 审 批: 沧州临港华捷建筑安装工程有限责任公司一、编制说明 本...
港航华庭建设项目建筑节能分部工程施工小结 工程名称:港航华庭建设项目 建设单位:广州万盈房地产开发有限公司 设计单位:广东省建筑设...
第一节 绿色施工措施我方施工单位将严格根据铜仁市绿色施工要求,实现“四节一环保”,即节能、节地、节水、节材和环境保护,最大程度地节...

