附件 1特种设备风险排查和安全隐患自查自纠情况表填报日期:单位名称(盖章)单位地址法定代表人单位电话联系人联系人手机危险介质分组危...
特种设备风险隐患排查整治指导目录1. 锅炉1.1 锅炉安全管理要求序号排查项目排查内容排查依据排查方法常见问题处置依据1安全管理机构设置...
锅炉压力容器压力管道安全管理题库1、压力容器运行中的工艺条件检查主要包括工作压力、工作温度,液位等(正确)2、压力容器在投入运行前,...
特种设备隐患管理制度1、我公司坚持“安全第一、预防为主、综合治理"的方针,建立健全从主要负责人到每个从业人员的隐患排查治理和整改监督...
特种设备定期自查及隐患整改制度一.为做好特种设备的安全检查和事故隐患整改工作,制定本制度。二.特种设备安全检查分为定期检查和突击检查...
XXXXXX 公司特种设备法律规范管理手册第一篇:特种设备法律规范化管理基本要求一、特种设备法律规范化管理四个主要方面特种设备法律规范化...
特种设备隐患排查手册编制: 日期:审核: 日期:批准: 日期:发布日期:上海鹰峰电子科技股份有限公司2024 年 06 月盖公司公章目 录...
淄博三福化工开发有限公司 特种设备隐患排查治理方案 为加强特种设备的安全管理,确保设备安全运行,防止和减少事故,保障人民群众生命和财...
特种设备使用法律规范管理要求为了帮助和指导特种设备使用单位实施和增强特种设备安全管理,改善特种设备使用单位安全管理现状,提高特种设...
特种设备锅炉专项应急预案 2。1 事故风险分析 2.1。1 超压运行:安全阀、压力表等安全装置失灵,或者在水循环 系统发生故障,造成锅炉压...
特种设备隐患排查手册编制: 日期:审核: 日期:批准: 日期:发布日期:上海鹰峰电子科技股份有限公司2024 年 06 月盖公司公章目 录一...
特种设备(气瓶充装)鉴定评审整改报告申请单位: 咸丰县阳光液化气站 申请项目: 液化石油气瓶充装 申请类别: 换证评审 评审单位: ...
特种设备重点监控工作要求为加强对重点特种设备的安全监察,推动分级分类监管,切实防止和减少特种设备重特大事故的发生,根据安全生产法、《...
特种设备采购与验收制度(一)特种设备的购置、安装。凡属特种设备均应由使用部门提出购置计划,经相关部门审核并报本单位领导批准后,由供...
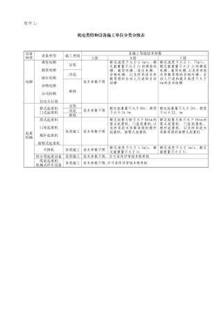
附件 1: 机电类特种设备施工单位分类分级表 设备种类 设备类型 施工类别 各施工等级技术参数 A 级 B 级 C 级 电梯 乘客电梯...
特种设备使用单位落实主体责任检查项目涉及法律法规《安全生产法》、《中华人民共和国特种设备安全法》、《特种设备安全监察条例》、《特种...
情况说明****特种设备检测院经开分局:我单位*********公司,地址位于******************。主要从事新能源电驱动系统、油...
第二部分 超声波检测共: 557 题 其中: 是非题 175 题 选择题 279 题 问答题 103 题 一、是非题1。1 受迫振动的频率等于策...
特种设备综合业务监管系统使用手册福州开发区创达电子有限公司二零一一年十月目 录1.登陆信息.............................................
特种设备设计许可(压力管道)自查综合报告单位名称:大连龙头冷冻机厂单位地址:辽宁省大连市旅顺口区龙头镇王家村 电话(区号):0411 ...

