内部控制的“三道防线”COSO(TheCommitteeofSponsoringOrganizationsoftheTreadwayCommission,美国反虚假财务报告委员会下属的发起人委员...
1公司内部控制自我评价报告内部控制评价报告为贯彻**集团建立、完善公司内部控制体系的精神,更好的揭示和防范公司风险,**有限公司(以下...
******公司****年度内部控制评价工作方案为做好****公司****年度内部控制评价工作,特制定本工作方案。一、评价目的1.对****公司内部控制设...
内部控制基础性评价报告为大家推荐的关于内部控制基础性评价报告范文,希望能够帮助到你,欢迎大家的阅读参考,可以借鉴的哈。范文一:按照...
一、首先应建立库存现金管理的内部控制制度。1、钱账分管制度:也就是岗位分工制度。明确相关部门和岗位的职责散限,确保不相容岗位相互分...
企业内部控制知识竞赛试题1、内部控制的基本概念是从初期( )思想的基础上逐渐发展起来的。A.科学管理 √B.内部牵制 C.内部审计 D.管...
xx 幼儿园内部控制制度幼儿园财产管理制度一、采购制度1。 幼儿园采购物品一般情况下,由指定人员办理。2. 采购物品必须有购物申请单,并...
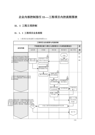
企业内部控制指引 11-—工程项目内控流程图表11.1 工程立项控制11.1.1 工程项目业务流程1.工程项目业务流程与风险控制图 11-1工程...
内部控制****有限公司 管 理 制 度目 录一、管理大纲二、员工守则三、工程造价咨询质量管理制度四、财管管理制度五、档案管理制度...
企业内部控制制度——工程项目类内控流程图11.1 工程立项控制11.1.1 工程项目业务流程1.工程项目业务流程与风险控制图 11-1工程项目...
建立和完善农村信用社内部控制制度 摘要 由美国次贷危机引起的金融危机迅速波及全球,置身于经济全球化之中的中国企业无法独善其身。许多...
《行政事业单位内部控制规范(试行)》讲解一、单项选择题(本类题共 10 小题,每题 4 分,共 40 分。单项选择题 (每题备选答案中,...
1、下列选项中,一般表明也许存在非财务汇报重大缺陷的有( )A.把握市场机会的能力不强B.企业未制定“三重一大”决策制度、措施、程序C....
企业内部控制知识竞赛试题一、第 1-70 题为选择题(请在备选答案中选择 1 个或 1 个以上对的答案,选出所有对的选项得 1 分,错选...
华能新能源股份有限公司山东分公司2024 年度内部控制评价工作方案一、内部控制评价目的及依据为贯彻落实国资委《关于加快构建中央企业内部...
城关镇小沟小学国有资产管理内部控制制度第一章 总则第一条 为法律规范和加强学校国有资产管理,法律规范内部控制,加强廉政风险防控机制...
第四部分 安全运营管理部分第一章 办公场所安全制度(一)总则为法律规范公司办公场所的安全管理,保障办公人员的身心健康,特制定本制度....
XX 学校内部控制领导小组成立方案为贯彻中央全面推动依法治国的方针,根据《XX 关于全面推行行政事业单位内部控制做好基础性评价工作的通...
2024 学校内部控制工作管理制度为法律规范学校内部控制,提高学校管理水平,根据《财政部关于印发行政事业单位内部控制法律规范(试行)的通...
东宝中学内部控制建设规划方案依据财政部《关于全面推动行政事业单位内部控制建设的指导意见》,为全面推动学校内部控制建设规划,结合学校...

